Skip to content

Conversation

@renovate
Copy link
Contributor

@renovate renovate bot commented Oct 29, 2025

This PR contains the following updates:

Package Type Update Change Age Confidence
node uses-with major 22.21 -> 24.11 age confidence
@types/node (source) devDependencies major 22.19.0 -> 24.10.0 age confidence

Release Notes

actions/node-versions (node)

v24.11.0: 24.11.0

Compare Source

Node.js 24.11.0

v24.10.0: 24.10.0

Compare Source

Node.js 24.10.0

v24.9.0: 24.9.0

Compare Source

Node.js 24.9.0

v24.8.0: 24.8.0

Compare Source

Node.js 24.8.0

v24.7.0: 24.7.0

Compare Source

Node.js 24.7.0

v24.6.0: 24.6.0

Compare Source

Node.js 24.6.0

v24.5.0: 24.5.0

Compare Source

Node.js 24.5.0

v24.4.1: 24.4.1

Compare Source

Node.js 24.4.1

v24.4.0: 24.4.0

Compare Source

Node.js 24.4.0

v24.3.0: 24.3.0

Compare Source

Node.js 24.3.0

v24.2.0: 24.2.0

Compare Source

Node.js 24.2.0

v24.1.0: 24.1.0

Compare Source

Node.js 24.1.0

v24.0.2: 24.0.2

Compare Source

Node.js 24.0.2

v24.0.1: 24.0.1

Compare Source

Node.js 24.0.1

v24.0.0: 24.0.0

Compare Source

Node.js 24.0.0


Configuration

📅 Schedule: Branch creation - At any time (no schedule defined), Automerge - At any time (no schedule defined).

🚦 Automerge: Enabled.

Rebasing: Whenever PR becomes conflicted, or you tick the rebase/retry checkbox.

🔕 Ignore: Close this PR and you won't be reminded about these updates again.


  • If you want to rebase/retry this PR, check this box

This PR was generated by Mend Renovate. View the repository job log.

@renovate renovate bot added the dependencies Pull requests that update a dependency file label Oct 29, 2025
@github-actions
Copy link

github-actions bot commented Oct 29, 2025

💻 Website Preview

The latest changes are available as preview in: https://4894b055.federation-gateway-benchmark.pages.dev

@github-actions
Copy link

github-actions bot commented Oct 29, 2025

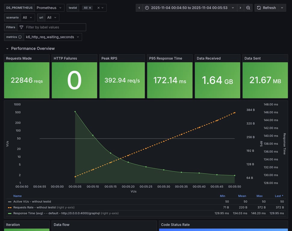
Overview for: constant-vus-over-time

This scenario runs 4 subgraphs and a GraphQL gateway with Federation spec, and runs a heavy query. It's being executed with a constant amount of VUs over a fixed amount of time. It measure things like memory usage, CPU usage, average RPS. It also includes a summary of the entire execution, and metrics information about HTTP execution times.

This scenario was running 50 VUs over 60s

Comparison

Comparison

Gateway RPS ⬇️ Requests Duration Notes
hive-router 1755 105742 total, 0 failed avg: 28ms, p95: 50ms
grafbase 1642 99090 total, 0 failed avg: 30ms, p95: 51ms
cosmo 691 41790 total, 0 failed avg: 72ms, p95: 106ms
apollo-router 375 22846 total, 0 failed avg: 131ms, p95: 173ms
hive-gateway-bun 290 17685 total, 0 failed avg: 169ms, p95: 349ms
hive-gateway 277 16989 total, 0 failed avg: 176ms, p95: 332ms
apollo-gateway 118 7225 total, 0 failed avg: 416ms, p95: 488ms
Summary for: `hive-router`

K6 Output

     ✓ response code was 200
     ✓ no graphql errors
     ✓ valid response structure

     checks.........................: 100.00% ✓ 316926      ✗ 0     
     data_received..................: 9.3 GB  154 MB/s
     data_sent......................: 123 MB  2.0 MB/s
     http_req_blocked...............: avg=5.41µs   min=1.14µs  med=2.65µs  max=9.35ms   p(90)=3.96µs   p(95)=4.72µs   p(99.9)=106.19µs
     http_req_connecting............: avg=2.21µs   min=0s      med=0s      max=9.31ms   p(90)=0s       p(95)=0s       p(99.9)=0s      
     http_req_duration..............: avg=28.11ms  min=1.88ms  med=25.51ms max=414.54ms p(90)=44.01ms  p(95)=50.43ms  p(99.9)=81.4ms  
       { expected_response:true }...: avg=28.11ms  min=1.88ms  med=25.51ms max=414.54ms p(90)=44.01ms  p(95)=50.43ms  p(99.9)=81.4ms  
     http_req_failed................: 0.00%   ✓ 0           ✗ 105742
     http_req_receiving.............: avg=128.59µs min=24.16µs med=43.83µs max=222.74ms p(90)=116.12µs p(95)=361.32µs p(99.9)=14.08ms 
     http_req_sending...............: avg=103.31µs min=5.16µs  med=10.37µs max=361.23ms p(90)=30.76µs  p(95)=130.55µs p(99.9)=15.46ms 
     http_req_tls_handshaking.......: avg=0s       min=0s      med=0s      max=0s       p(90)=0s       p(95)=0s       p(99.9)=0s      
     http_req_waiting...............: avg=27.88ms  min=1.84ms  med=25.33ms max=406.95ms p(90)=43.58ms  p(95)=49.95ms  p(99.9)=78.97ms 
     http_reqs......................: 105742  1755.41683/s
     iteration_duration.............: avg=28.38ms  min=5.3ms   med=25.76ms max=453.43ms p(90)=44.25ms  p(95)=50.68ms  p(99.9)=82.03ms 
     iterations.....................: 105642  1753.756736/s
     success_rate...................: 100.00% ✓ 105642      ✗ 0     
     vus............................: 50      min=50        max=50  
     vus_max........................: 50      min=50        max=50  

Performance Overview

Performance Overview

HTTP Overview

HTTP Overview
Summary for: `grafbase`

K6 Output

     ✓ response code was 200
     ✓ no graphql errors
     ✓ valid response structure

     checks.........................: 100.00% ✓ 296970      ✗ 0    
     data_received..................: 8.7 GB  144 MB/s
     data_sent......................: 115 MB  1.9 MB/s
     http_req_blocked...............: avg=5.13µs   min=956ns   med=2.92µs  max=6.51ms   p(90)=4.18µs   p(95)=4.88µs   p(99.9)=98.18µs
     http_req_connecting............: avg=1.66µs   min=0s      med=0s      max=6.48ms   p(90)=0s       p(95)=0s       p(99.9)=0s     
     http_req_duration..............: avg=30.03ms  min=2.56ms  med=27.31ms max=439.67ms p(90)=44.66ms  p(95)=50.69ms  p(99.9)=85.48ms
       { expected_response:true }...: avg=30.03ms  min=2.56ms  med=27.31ms max=439.67ms p(90)=44.66ms  p(95)=50.69ms  p(99.9)=85.48ms
     http_req_failed................: 0.00%   ✓ 0           ✗ 99090
     http_req_receiving.............: avg=120.77µs min=23.67µs med=45.7µs  max=99.01ms  p(90)=111.05µs p(95)=350.66µs p(99.9)=11.15ms
     http_req_sending...............: avg=98.19µs  min=4.22µs  med=10.54µs max=389.13ms p(90)=25.56µs  p(95)=125.08µs p(99.9)=12.94ms
     http_req_tls_handshaking.......: avg=0s       min=0s      med=0s      max=0s       p(90)=0s       p(95)=0s       p(99.9)=0s     
     http_req_waiting...............: avg=29.81ms  min=2.49ms  med=27.15ms max=426.43ms p(90)=44.32ms  p(95)=50.3ms   p(99.9)=82.98ms
     http_reqs......................: 99090   1642.658013/s
     iteration_duration.............: avg=30.29ms  min=8.12ms  med=27.55ms max=450.67ms p(90)=44.9ms   p(95)=50.94ms  p(99.9)=87.4ms 
     iterations.....................: 98990   1641.000269/s
     success_rate...................: 100.00% ✓ 98990       ✗ 0    
     vus............................: 50      min=50        max=50 
     vus_max........................: 50      min=50        max=50 

Performance Overview

Performance Overview

HTTP Overview

HTTP Overview
Summary for: `cosmo`

K6 Output

     ✓ response code was 200
     ✓ no graphql errors
     ✓ valid response structure

     checks.........................: 100.00% ✓ 125070     ✗ 0    
     data_received..................: 3.7 GB  61 MB/s
     data_sent......................: 49 MB   804 kB/s
     http_req_blocked...............: avg=9.03µs   min=1.17µs  med=2.73µs  max=9.43ms   p(90)=3.85µs   p(95)=4.66µs   p(99.9)=1.56ms  
     http_req_connecting............: avg=5.56µs   min=0s      med=0s      max=9.4ms    p(90)=0s       p(95)=0s       p(99.9)=1.34ms  
     http_req_duration..............: avg=71.54ms  min=2.8ms   med=70.41ms max=497.23ms p(90)=97.18ms  p(95)=105.58ms p(99.9)=288.07ms
       { expected_response:true }...: avg=71.54ms  min=2.8ms   med=70.41ms max=497.23ms p(90)=97.18ms  p(95)=105.58ms p(99.9)=288.07ms
     http_req_failed................: 0.00%   ✓ 0          ✗ 41790
     http_req_receiving.............: avg=169.78µs min=26.95µs med=72.9µs  max=44.28ms  p(90)=148.74µs p(95)=388.15µs p(99.9)=15.59ms 
     http_req_sending...............: avg=72.12µs  min=5.6µs   med=11.16µs max=320.74ms p(90)=29.26µs  p(95)=122.48µs p(99.9)=5.14ms  
     http_req_tls_handshaking.......: avg=0s       min=0s      med=0s      max=0s       p(90)=0s       p(95)=0s       p(99.9)=0s      
     http_req_waiting...............: avg=71.3ms   min=2.71ms  med=70.19ms max=496.11ms p(90)=96.93ms  p(95)=105.22ms p(99.9)=269.11ms
     http_reqs......................: 41790   691.385089/s
     iteration_duration.............: avg=72.01ms  min=6.96ms  med=70.74ms max=528.71ms p(90)=97.48ms  p(95)=105.88ms p(99.9)=306.62ms
     iterations.....................: 41690   689.730662/s
     success_rate...................: 100.00% ✓ 41690      ✗ 0    
     vus............................: 50      min=50       max=50 
     vus_max........................: 50      min=50       max=50 

Performance Overview

Performance Overview

HTTP Overview

HTTP Overview
Summary for: `apollo-router`

K6 Output

     ✓ response code was 200
     ✓ no graphql errors
     ✓ valid response structure

     checks.........................: 100.00% ✓ 68238      ✗ 0    
     data_received..................: 2.0 GB  33 MB/s
     data_sent......................: 27 MB   437 kB/s
     http_req_blocked...............: avg=14.25µs  min=1.5µs   med=2.92µs   max=10.09ms  p(90)=4.17µs   p(95)=4.92µs   p(99.9)=5.07ms  
     http_req_connecting............: avg=10.57µs  min=0s      med=0s       max=10.04ms  p(90)=0s       p(95)=0s       p(99.9)=5.02ms  
     http_req_duration..............: avg=131.06ms min=6.23ms  med=129.65ms max=632.81ms p(90)=162.08ms p(95)=172.65ms p(99.9)=439.98ms
       { expected_response:true }...: avg=131.06ms min=6.23ms  med=129.65ms max=632.81ms p(90)=162.08ms p(95)=172.65ms p(99.9)=439.98ms
     http_req_failed................: 0.00%   ✓ 0          ✗ 22846
     http_req_receiving.............: avg=97.35µs  min=35.93µs med=52.15µs  max=363.47ms p(90)=98.12µs  p(95)=127.45µs p(99.9)=1.94ms  
     http_req_sending...............: avg=70.81µs  min=7.04µs  med=11.53µs  max=323.48ms p(90)=19.06µs  p(95)=36.66µs  p(99.9)=2.28ms  
     http_req_tls_handshaking.......: avg=0s       min=0s      med=0s       max=0s       p(90)=0s       p(95)=0s       p(99.9)=0s      
     http_req_waiting...............: avg=130.89ms min=6.18ms  med=129.53ms max=616.58ms p(90)=161.93ms p(95)=172.53ms p(99.9)=430.53ms
     http_reqs......................: 22846   375.587976/s
     iteration_duration.............: avg=131.98ms min=26.33ms med=130.02ms max=718.09ms p(90)=162.47ms p(95)=173.1ms  p(99.9)=465.6ms 
     iterations.....................: 22746   373.943978/s
     success_rate...................: 100.00% ✓ 22746      ✗ 0    
     vus............................: 50      min=50       max=50 
     vus_max........................: 50      min=50       max=50 

Performance Overview

Performance Overview

HTTP Overview

HTTP Overview
Summary for: `hive-gateway-bun`

K6 Output

     ✓ response code was 200
     ✓ no graphql errors
     ✓ valid response structure

     checks.........................: 100.00% ✓ 52755      ✗ 0    
     data_received..................: 1.6 GB  26 MB/s
     data_sent......................: 21 MB   337 kB/s
     http_req_blocked...............: avg=20.94µs  min=1.2µs   med=2.78µs   max=11.52ms  p(90)=4.51µs   p(95)=5.58µs   p(99.9)=7.49ms  
     http_req_connecting............: avg=16.88µs  min=0s      med=0s       max=11.47ms  p(90)=0s       p(95)=0s       p(99.9)=7.45ms  
     http_req_duration..............: avg=169.36ms min=6.95ms  med=156.77ms max=639.94ms p(90)=187.56ms p(95)=349.31ms p(99.9)=471.55ms
       { expected_response:true }...: avg=169.36ms min=6.95ms  med=156.77ms max=639.94ms p(90)=187.56ms p(95)=349.31ms p(99.9)=471.55ms
     http_req_failed................: 0.00%   ✓ 0          ✗ 17685
     http_req_receiving.............: avg=93.15µs  min=25.77µs med=48.91µs  max=15.97ms  p(90)=106.94µs p(95)=168.22µs p(99.9)=4.6ms   
     http_req_sending...............: avg=108.08µs min=5.52µs  med=11.34µs  max=308.91ms p(90)=31.93µs  p(95)=122.55µs p(99.9)=4.88ms  
     http_req_tls_handshaking.......: avg=0s       min=0s      med=0s       max=0s       p(90)=0s       p(95)=0s       p(99.9)=0s      
     http_req_waiting...............: avg=169.16ms min=6.88ms  med=156.64ms max=634.38ms p(90)=187.27ms p(95)=349.03ms p(99.9)=471.46ms
     http_reqs......................: 17685   290.043292/s
     iteration_duration.............: avg=170.69ms min=23.6ms  med=157.17ms max=684.35ms p(90)=188.03ms p(95)=350.41ms p(99.9)=512.95ms
     iterations.....................: 17585   288.403239/s
     success_rate...................: 100.00% ✓ 17585      ✗ 0    
     vus............................: 50      min=50       max=50 
     vus_max........................: 50      min=50       max=50 

Performance Overview

Performance Overview

HTTP Overview

HTTP Overview
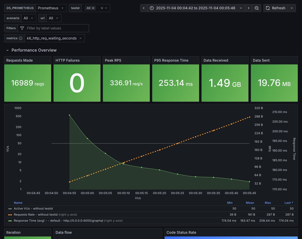
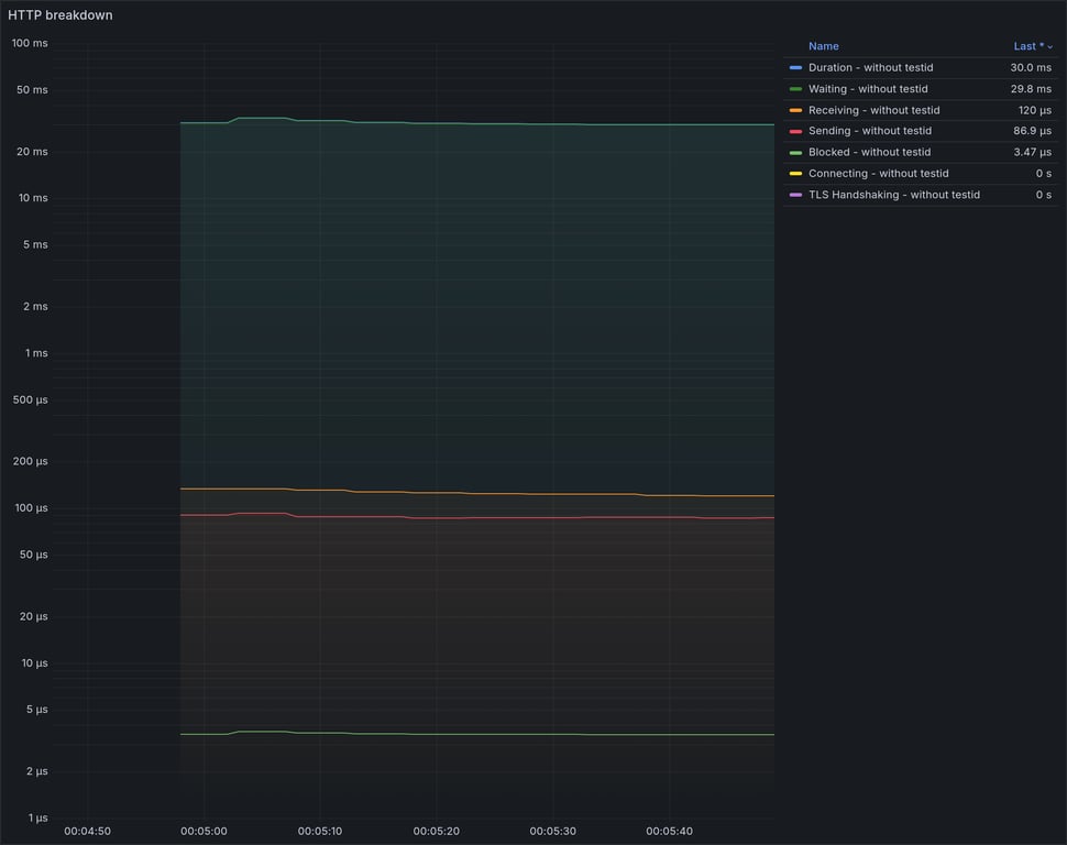
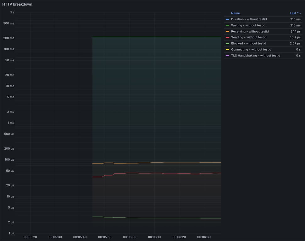
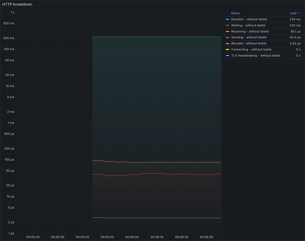
Summary for: `hive-gateway`

K6 Output

     ✓ response code was 200
     ✓ no graphql errors
     ✓ valid response structure

     checks.........................: 100.00% ✓ 50667      ✗ 0    
     data_received..................: 1.5 GB  24 MB/s
     data_sent......................: 20 MB   323 kB/s
     http_req_blocked...............: avg=19.37µs  min=1.23µs  med=2.81µs   max=10.79ms  p(90)=4.63µs   p(95)=5.75µs   p(99.9)=6.73ms  
     http_req_connecting............: avg=15.28µs  min=0s      med=0s       max=10.74ms  p(90)=0s       p(95)=0s       p(99.9)=6.68ms  
     http_req_duration..............: avg=176.2ms  min=7.35ms  med=162.57ms max=786.75ms p(90)=212.21ms p(95)=332.48ms p(99.9)=605.41ms
       { expected_response:true }...: avg=176.2ms  min=7.35ms  med=162.57ms max=786.75ms p(90)=212.21ms p(95)=332.48ms p(99.9)=605.41ms
     http_req_failed................: 0.00%   ✓ 0          ✗ 16989
     http_req_receiving.............: avg=111.92µs min=24.47µs med=51.01µs  max=33.67ms  p(90)=116.72µs p(95)=250.92µs p(99.9)=6.55ms  
     http_req_sending...............: avg=82.7µs   min=5.66µs  med=11.31µs  max=413.61ms p(90)=32.7µs   p(95)=126.21µs p(99.9)=6ms     
     http_req_tls_handshaking.......: avg=0s       min=0s      med=0s       max=0s       p(90)=0s       p(95)=0s       p(99.9)=0s      
     http_req_waiting...............: avg=176ms    min=7.28ms  med=162.42ms max=785.56ms p(90)=211.89ms p(95)=330.11ms p(99.9)=605.33ms
     http_reqs......................: 16989   277.941595/s
     iteration_duration.............: avg=177.82ms min=58.76ms med=163.04ms max=826.7ms  p(90)=213.03ms p(95)=335.83ms p(99.9)=735.22ms
     iterations.....................: 16889   276.305586/s
     success_rate...................: 100.00% ✓ 16889      ✗ 0    
     vus............................: 50      min=0        max=50 
     vus_max........................: 50      min=50       max=50 

Performance Overview

Performance Overview

HTTP Overview

HTTP Overview
Summary for: `apollo-gateway`

K6 Output

     ✓ response code was 200
     ✓ no graphql errors
     ✓ valid response structure

     checks.........................: 100.00% ✓ 21375      ✗ 0   
     data_received..................: 635 MB  10 MB/s
     data_sent......................: 8.4 MB  137 kB/s
     http_req_blocked...............: avg=45.45µs  min=1.33µs   med=3.07µs   max=11.33ms  p(90)=5.09µs   p(95)=5.78µs   p(99.9)=9.88ms  
     http_req_connecting............: avg=41.7µs   min=0s       med=0s       max=11.28ms  p(90)=0s       p(95)=0s       p(99.9)=9.85ms  
     http_req_duration..............: avg=416.43ms min=7.59ms   med=416.4ms  max=1.28s    p(90)=471.12ms p(95)=487.83ms p(99.9)=676.22ms
       { expected_response:true }...: avg=416.43ms min=7.59ms   med=416.4ms  max=1.28s    p(90)=471.12ms p(95)=487.83ms p(99.9)=676.22ms
     http_req_failed................: 0.00%   ✓ 0          ✗ 7225
     http_req_receiving.............: avg=66.71µs  min=30.55µs  med=55.16µs  max=2.19ms   p(90)=100.42µs p(95)=115.11µs p(99.9)=338.19µs
     http_req_sending...............: avg=93.12µs  min=6.08µs   med=12.5µs   max=155.14ms p(90)=20.92µs  p(95)=25.13µs  p(99.9)=10.88ms 
     http_req_tls_handshaking.......: avg=0s       min=0s       med=0s       max=0s       p(90)=0s       p(95)=0s       p(99.9)=0s      
     http_req_waiting...............: avg=416.27ms min=7.52ms   med=416.3ms  max=1.28s    p(90)=470.99ms p(95)=487.7ms  p(99.9)=675.18ms
     http_reqs......................: 7225    118.053243/s
     iteration_duration.............: avg=422.56ms min=180.42ms med=416.98ms max=1.29s    p(90)=471.98ms p(95)=488.58ms p(99.9)=689.7ms 
     iterations.....................: 7125    116.419288/s
     success_rate...................: 100.00% ✓ 7125       ✗ 0   
     vus............................: 42      min=42       max=50
     vus_max........................: 50      min=50       max=50

Performance Overview

Performance Overview

HTTP Overview

HTTP Overview

@github-actions
Copy link

github-actions bot commented Oct 29, 2025

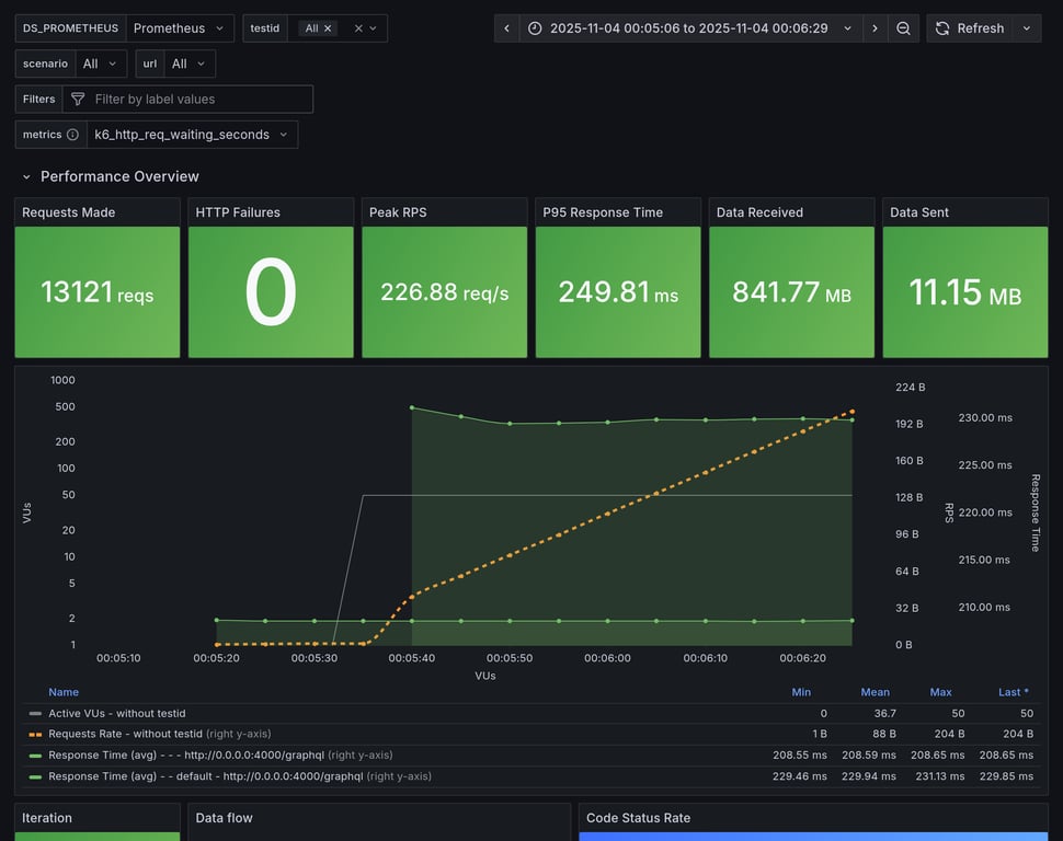
Overview for: ramping-vus

This scenario runs 4 subgraphs and a GraphQL gateway with Federation spec, and runs a heavy query. We are running a heavy load of concurrent VUs to measure response time and other stats, during stress. It measure things like memory usage, CPU usage, response times. It also includes a summary of the entire execution, and metrics information about HTTP execution times.

This scenario was running 500 VUs over 60s

Comparison

Comparison

Gateway RPS ⬇️ Requests Duration Notes
hive-router 1771 110530 total, 0 failed avg: 126ms, p95: 300ms
grafbase 1647 104063 total, 0 failed avg: 134ms, p95: 316ms
cosmo 672 42879 total, 0 failed avg: 328ms, p95: 761ms
apollo-router 380 25575 total, 0 failed avg: 552ms, p95: 1245ms ❌ 16 unexpected GraphQL errors
hive-gateway-bun 251 17494 total, 0 failed avg: 801ms, p95: 1685ms
hive-gateway 246 17176 total, 0 failed avg: 812ms, p95: 1774ms
apollo-gateway 152 10522 total, 0 failed avg: 1236ms, p95: 2511ms
Summary for: `hive-router`

K6 Output

     ✓ response code was 200
     ✓ no graphql errors
     ✓ valid response structure

     checks.........................: 100.00% ✓ 328590      ✗ 0     
     data_received..................: 9.7 GB  155 MB/s
     data_sent......................: 129 MB  2.1 MB/s
     http_req_blocked...............: avg=546.34µs min=1.21µs med=2.68µs   max=361.52ms p(90)=4.17µs   p(95)=4.94µs   p(99.9)=185.35ms
     http_req_connecting............: avg=540.05µs min=0s     med=0s       max=361.46ms p(90)=0s       p(95)=0s       p(99.9)=183.87ms
     http_req_duration..............: avg=125.93ms min=1.83ms med=112.52ms max=440.59ms p(90)=255.01ms p(95)=299.86ms p(99.9)=401.57ms
       { expected_response:true }...: avg=125.93ms min=1.83ms med=112.52ms max=440.59ms p(90)=255.01ms p(95)=299.86ms p(99.9)=401.57ms
     http_req_failed................: 0.00%   ✓ 0           ✗ 110530
     http_req_receiving.............: avg=552.45µs min=22.5µs med=43.47µs  max=149.44ms p(90)=120.45µs p(95)=409.61µs p(99.9)=76.39ms 
     http_req_sending...............: avg=477.37µs min=5.43µs med=10.46µs  max=158.46ms p(90)=25.94µs  p(95)=132.44µs p(99.9)=77ms    
     http_req_tls_handshaking.......: avg=0s       min=0s     med=0s       max=0s       p(90)=0s       p(95)=0s       p(99.9)=0s      
     http_req_waiting...............: avg=124.9ms  min=1.79ms med=111.48ms max=413.32ms p(90)=252.79ms p(95)=297.14ms p(99.9)=398.36ms
     http_reqs......................: 110530  1771.750706/s
     iteration_duration.............: avg=127.93ms min=1.97ms med=114.14ms max=771.1ms  p(90)=257.45ms p(95)=303.04ms p(99.9)=439.94ms
     iterations.....................: 109530  1755.721115/s
     success_rate...................: 100.00% ✓ 109530      ✗ 0     
     vus............................: 81      min=0         max=492 
     vus_max........................: 500     min=500       max=500 

Performance Overview

Performance Overview

HTTP Overview

HTTP Overview
Summary for: `grafbase`

K6 Output

     ✓ response code was 200
     ✓ no graphql errors
     ✓ valid response structure

     checks.........................: 100.00% ✓ 309189      ✗ 0     
     data_received..................: 9.1 GB  145 MB/s
     data_sent......................: 121 MB  1.9 MB/s
     http_req_blocked...............: avg=492.54µs min=1µs     med=2.77µs   max=378.72ms p(90)=4.28µs   p(95)=5µs      p(99.9)=175.63ms
     http_req_connecting............: avg=488.46µs min=0s      med=0s       max=378.6ms  p(90)=0s       p(95)=0s       p(99.9)=174.33ms
     http_req_duration..............: avg=133.82ms min=2.54ms  med=121.97ms max=490.93ms p(90)=268.56ms p(95)=316.29ms p(99.9)=431.33ms
       { expected_response:true }...: avg=133.82ms min=2.54ms  med=121.97ms max=490.93ms p(90)=268.56ms p(95)=316.29ms p(99.9)=431.33ms
     http_req_failed................: 0.00%   ✓ 0           ✗ 104063
     http_req_receiving.............: avg=537.22µs min=21.56µs med=46.22µs  max=180.71ms p(90)=141.07µs p(95)=420.75µs p(99.9)=79.06ms 
     http_req_sending...............: avg=463.18µs min=4.18µs  med=10.42µs  max=153.91ms p(90)=23.67µs  p(95)=134.39µs p(99.9)=72.21ms 
     http_req_tls_handshaking.......: avg=0s       min=0s      med=0s       max=0s       p(90)=0s       p(95)=0s       p(99.9)=0s      
     http_req_waiting...............: avg=132.82ms min=2.49ms  med=121.03ms max=490.87ms p(90)=266.37ms p(95)=313.98ms p(99.9)=427.86ms
     http_reqs......................: 104063  1647.723586/s
     iteration_duration.............: avg=135.95ms min=2.75ms  med=123.66ms max=808.16ms p(90)=270.87ms p(95)=318.92ms p(99.9)=461.77ms
     iterations.....................: 103063  1631.889682/s
     success_rate...................: 100.00% ✓ 103063      ✗ 0     
     vus............................: 65      min=0         max=496 
     vus_max........................: 500     min=500       max=500 

Performance Overview

Performance Overview

HTTP Overview

HTTP Overview
Summary for: `cosmo`

K6 Output

     ✓ response code was 200
     ✓ no graphql errors
     ✓ valid response structure

     checks.........................: 100.00% ✓ 125637     ✗ 0    
     data_received..................: 3.8 GB  59 MB/s
     data_sent......................: 50 MB   783 kB/s
     http_req_blocked...............: avg=126.59µs min=1.32µs  med=3.02µs   max=210.39ms p(90)=4.63µs   p(95)=6.54µs   p(99.9)=42.22ms
     http_req_connecting............: avg=121.72µs min=0s      med=0s       max=210.34ms p(90)=0s       p(95)=0s       p(99.9)=42.17ms
     http_req_duration..............: avg=327.67ms min=2.81ms  med=295.18ms max=1.37s    p(90)=671.97ms p(95)=761.04ms p(99.9)=1.13s  
       { expected_response:true }...: avg=327.67ms min=2.81ms  med=295.18ms max=1.37s    p(90)=671.97ms p(95)=761.04ms p(99.9)=1.13s  
     http_req_failed................: 0.00%   ✓ 0          ✗ 42879
     http_req_receiving.............: avg=615.82µs min=27.83µs med=60.4µs   max=217.17ms p(90)=189.48µs p(95)=525.21µs p(99.9)=96.24ms
     http_req_sending...............: avg=190.7µs  min=5.44µs  med=11.57µs  max=126.17ms p(90)=32.03µs  p(95)=134.22µs p(99.9)=37.85ms
     http_req_tls_handshaking.......: avg=0s       min=0s      med=0s       max=0s       p(90)=0s       p(95)=0s       p(99.9)=0s     
     http_req_waiting...............: avg=326.86ms min=2.74ms  med=294.6ms  max=1.37s    p(90)=671.04ms p(95)=759.54ms p(99.9)=1.13s  
     http_reqs......................: 42879   672.135846/s
     iteration_duration.............: avg=336.07ms min=3.08ms  med=303.35ms max=1.37s    p(90)=676.29ms p(95)=764.07ms p(99.9)=1.13s  
     iterations.....................: 41879   656.46067/s
     success_rate...................: 100.00% ✓ 41879      ✗ 0    
     vus............................: 51      min=0        max=500
     vus_max........................: 500     min=500      max=500

Performance Overview

Performance Overview

HTTP Overview

HTTP Overview
Summary for: `apollo-router`

K6 Output

     ✓ response code was 200
     ✗ no graphql errors
      ↳  99% — ✓ 24559 / ✗ 16
     ✓ valid response structure

     checks.........................: 99.97% ✓ 73709     ✗ 16   
     data_received..................: 2.2 GB 33 MB/s
     data_sent......................: 30 MB  444 kB/s
     http_req_blocked...............: avg=98.17µs  min=1.43µs  med=3.22µs   max=108.44ms p(90)=5.15µs   p(95)=7.83µs   p(99.9)=27.89ms
     http_req_connecting............: avg=92.3µs   min=0s      med=0s       max=108.39ms p(90)=0s       p(95)=0s       p(99.9)=25.23ms
     http_req_duration..............: avg=551.52ms min=6.23ms  med=517.08ms max=1.96s    p(90)=1.11s    p(95)=1.24s    p(99.9)=1.76s  
       { expected_response:true }...: avg=551.52ms min=6.23ms  med=517.08ms max=1.96s    p(90)=1.11s    p(95)=1.24s    p(99.9)=1.76s  
     http_req_failed................: 0.00%  ✓ 0         ✗ 25575
     http_req_receiving.............: avg=123.34µs min=31.46µs med=55.39µs  max=64.36ms  p(90)=110.55µs p(95)=274.44µs p(99.9)=8.15ms 
     http_req_sending...............: avg=130.3µs  min=6.75µs  med=12.09µs  max=101.76ms p(90)=32.26µs  p(95)=130.89µs p(99.9)=24.69ms
     http_req_tls_handshaking.......: avg=0s       min=0s      med=0s       max=0s       p(90)=0s       p(95)=0s       p(99.9)=0s     
     http_req_waiting...............: avg=551.26ms min=6.18ms  med=516.86ms max=1.96s    p(90)=1.11s    p(95)=1.24s    p(99.9)=1.76s  
     http_reqs......................: 25575  380.40307/s
     iteration_duration.............: avg=574.44ms min=6.78ms  med=540.76ms max=1.96s    p(90)=1.12s    p(95)=1.25s    p(99.9)=1.76s  
     iterations.....................: 24575  365.52905/s
     success_rate...................: 99.93% ✓ 24559     ✗ 16   
     vus............................: 76     min=0       max=495
     vus_max........................: 500    min=500     max=500

Performance Overview

Performance Overview

HTTP Overview

HTTP Overview
Summary for: `hive-gateway-bun`

K6 Output

     ✓ response code was 200
     ✓ no graphql errors
     ✓ valid response structure

     checks.........................: 100.00% ✓ 49482      ✗ 0    
     data_received..................: 1.5 GB  22 MB/s
     data_sent......................: 21 MB   294 kB/s
     http_req_blocked...............: avg=126.83µs min=1.33µs  med=2.95µs   max=214.95ms p(90)=5.12µs  p(95)=8.18µs   p(99.9)=30.2ms 
     http_req_connecting............: avg=121.3µs  min=0s      med=0s       max=214.9ms  p(90)=0s      p(95)=0s       p(99.9)=30.14ms
     http_req_duration..............: avg=800.63ms min=7.03ms  med=756.19ms max=5.23s    p(90)=1.58s   p(95)=1.68s    p(99.9)=4.28s  
       { expected_response:true }...: avg=800.63ms min=7.03ms  med=756.19ms max=5.23s    p(90)=1.58s   p(95)=1.68s    p(99.9)=4.28s  
     http_req_failed................: 0.00%   ✓ 0          ✗ 17494
     http_req_receiving.............: avg=170.14µs min=28.14µs med=45.66µs  max=88.34ms  p(90)=98.07µs p(95)=231.26µs p(99.9)=23.64ms
     http_req_sending...............: avg=209.48µs min=6.48µs  med=11.37µs  max=113.32ms p(90)=33.6µs  p(95)=131.27µs p(99.9)=36.79ms
     http_req_tls_handshaking.......: avg=0s       min=0s      med=0s       max=0s       p(90)=0s      p(95)=0s       p(99.9)=0s     
     http_req_waiting...............: avg=800.25ms min=6.96ms  med=756.03ms max=5.21s    p(90)=1.58s   p(95)=1.68s    p(99.9)=4.28s  
     http_reqs......................: 17494   251.031798/s
     iteration_duration.............: avg=849.53ms min=7.58ms  med=805.83ms max=5.24s    p(90)=1.59s   p(95)=1.71s    p(99.9)=4.41s  
     iterations.....................: 16494   236.682204/s
     success_rate...................: 100.00% ✓ 16494      ✗ 0    
     vus............................: 97      min=0        max=500
     vus_max........................: 500     min=500      max=500

Performance Overview

Performance Overview

HTTP Overview

HTTP Overview
Summary for: `hive-gateway`

K6 Output

     ✓ response code was 200
     ✓ no graphql errors
     ✓ valid response structure

     checks.........................: 100.00% ✓ 48528      ✗ 0    
     data_received..................: 1.5 GB  22 MB/s
     data_sent......................: 20 MB   289 kB/s
     http_req_blocked...............: avg=148.82µs min=1.24µs  med=2.84µs   max=118.09ms p(90)=5.27µs   p(95)=8.57µs   p(99.9)=43.16ms
     http_req_connecting............: avg=142.05µs min=0s      med=0s       max=114.36ms p(90)=0s       p(95)=0s       p(99.9)=43.1ms 
     http_req_duration..............: avg=812.48ms min=6.53ms  med=738.17ms max=6.04s    p(90)=1.59s    p(95)=1.77s    p(99.9)=5.23s  
       { expected_response:true }...: avg=812.48ms min=6.53ms  med=738.17ms max=6.04s    p(90)=1.59s    p(95)=1.77s    p(99.9)=5.23s  
     http_req_failed................: 0.00%   ✓ 0          ✗ 17176
     http_req_receiving.............: avg=183.48µs min=29.34µs med=49.73µs  max=75.44ms  p(90)=107.23µs p(95)=171.78µs p(99.9)=25.72ms
     http_req_sending...............: avg=212.27µs min=5.69µs  med=11.23µs  max=95.93ms  p(90)=32.26µs  p(95)=119.14µs p(99.9)=33.48ms
     http_req_tls_handshaking.......: avg=0s       min=0s      med=0s       max=0s       p(90)=0s       p(95)=0s       p(99.9)=0s     
     http_req_waiting...............: avg=812.09ms min=6.48ms  med=737.68ms max=6.04s    p(90)=1.59s    p(95)=1.77s    p(99.9)=5.21s  
     http_reqs......................: 17176   246.314569/s
     iteration_duration.............: avg=863.11ms min=8.27ms  med=801.2ms  max=6.05s    p(90)=1.62s    p(95)=1.81s    p(99.9)=5.28s  
     iterations.....................: 16176   231.973944/s
     success_rate...................: 100.00% ✓ 16176      ✗ 0    
     vus............................: 60      min=0        max=500
     vus_max........................: 500     min=500      max=500

Performance Overview

Performance Overview

HTTP Overview

HTTP Overview
Summary for: `apollo-gateway`

K6 Output

     ✓ response code was 200
     ✓ no graphql errors
     ✓ valid response structure

     checks.........................: 100.00% ✓ 28566      ✗ 0    
     data_received..................: 924 MB  13 MB/s
     data_sent......................: 13 MB   182 kB/s
     http_req_blocked...............: avg=33.47µs min=1.26µs  med=3.27µs  max=20.84ms p(90)=5.22µs p(95)=12.92µs p(99.9)=5.96ms
     http_req_connecting............: avg=27.34µs min=0s      med=0s      max=20.78ms p(90)=0s     p(95)=0s      p(99.9)=5.91ms
     http_req_duration..............: avg=1.23s   min=7.51ms  med=1.2s    max=16.06s  p(90)=2.2s   p(95)=2.51s   p(99.9)=14.25s
       { expected_response:true }...: avg=1.23s   min=7.51ms  med=1.2s    max=16.06s  p(90)=2.2s   p(95)=2.51s   p(99.9)=14.25s
     http_req_failed................: 0.00%   ✓ 0          ✗ 10522
     http_req_receiving.............: avg=72.91µs min=27.29µs med=54.93µs max=5.29ms  p(90)=99.6µs p(95)=120.1µs p(99.9)=1.23ms
     http_req_sending...............: avg=40.35µs min=5.99µs  med=12.79µs max=24.98ms p(90)=29.4µs p(95)=45.93µs p(99.9)=6.68ms
     http_req_tls_handshaking.......: avg=0s      min=0s      med=0s      max=0s      p(90)=0s     p(95)=0s      p(99.9)=0s    
     http_req_waiting...............: avg=1.23s   min=7.47ms  med=1.2s    max=16.06s  p(90)=2.2s   p(95)=2.51s   p(99.9)=14.25s
     http_reqs......................: 10522   152.129276/s
     iteration_duration.............: avg=1.36s   min=7.98ms  med=1.33s   max=16.06s  p(90)=2.23s  p(95)=2.58s   p(99.9)=14.41s
     iterations.....................: 9522    137.671067/s
     success_rate...................: 100.00% ✓ 9522       ✗ 0    
     vus............................: 82      min=0        max=500
     vus_max........................: 500     min=500      max=500

Performance Overview

Performance Overview

HTTP Overview

HTTP Overview

@github-actions
Copy link

github-actions bot commented Oct 29, 2025

Overview for: constant-vus-subgraphs-delay-resources

This scenario runs 4 subgraphs and a GraphQL gateway with Federation spec, and runs a heavy query. It's being executed with a constant amount of VUs over a fixed amount of time. It measure things like memory usage, CPU usage, average RPS. It also includes a summary of the entire execution, and metrics information about HTTP execution times.

This scenario was running 50 VUs over 60s

Comparison

Comparison

Gateway RPS ⬇️ Requests Duration Notes
grafbase 172 13943 total, 0 failed avg: 217ms, p95: 227ms
hive-router 169 13692 total, 0 failed avg: 221ms, p95: 231ms
cosmo 166 13513 total, 0 failed avg: 224ms, p95: 247ms
hive-gateway 161 12358 total, 0 failed avg: 244ms, p95: 272ms
hive-gateway-bun 158 12137 total, 0 failed avg: 249ms, p95: 288ms
apollo-router 135 11007 total, 0 failed avg: 275ms, p95: 318ms
apollo-gateway 122 10029 total, 0 failed avg: 301ms, p95: 332ms
Summary for: `grafbase`

K6 Output

     ✓ response code was 200
     ✓ no graphql errors
     ✓ valid response structure

     checks.........................: 100.00% ✓ 41529      ✗ 0    
     data_received..................: 1.2 GB  15 MB/s
     data_sent......................: 16 MB   200 kB/s
     http_req_blocked...............: avg=15.49µs  min=1.02µs  med=1.89µs   max=6.98ms   p(90)=3.51µs   p(95)=5.04µs   p(99.9)=4.95ms  
     http_req_connecting............: avg=12.49µs  min=0s      med=0s       max=6.95ms   p(90)=0s       p(95)=0s       p(99.9)=4.93ms  
     http_req_duration..............: avg=216.76ms min=160.4ms med=216.06ms max=598.08ms p(90)=224.71ms p(95)=227.28ms p(99.9)=501.42ms
       { expected_response:true }...: avg=216.76ms min=160.4ms med=216.06ms max=598.08ms p(90)=224.71ms p(95)=227.28ms p(99.9)=501.42ms
     http_req_failed................: 0.00%   ✓ 0          ✗ 13943
     http_req_receiving.............: avg=81.54µs  min=24.35µs med=45.12µs  max=20.3ms   p(90)=95.26µs  p(95)=255.19µs p(99.9)=5.49ms  
     http_req_sending...............: avg=70.53µs  min=4.33µs  med=7.85µs   max=361.59ms p(90)=23.28µs  p(95)=93.33µs  p(99.9)=5.66ms  
     http_req_tls_handshaking.......: avg=0s       min=0s      med=0s       max=0s       p(90)=0s       p(95)=0s       p(99.9)=0s      
     http_req_waiting...............: avg=216.61ms min=160.3ms med=215.95ms max=597.18ms p(90)=224.57ms p(95)=227.15ms p(99.9)=488.98ms
     http_reqs......................: 13943   172.056536/s
     iteration_duration.............: avg=217.06ms min=160.7ms med=216.29ms max=615.87ms p(90)=224.9ms  p(95)=227.49ms p(99.9)=521.85ms
     iterations.....................: 13843   170.822536/s
     success_rate...................: 100.00% ✓ 13843      ✗ 0    
     vus............................: 50      min=0        max=50 
     vus_max........................: 50      min=50       max=50 

Performance Overview

Performance Overview

HTTP Overview

HTTP Overview
Summary for: `hive-router`

K6 Output

     ✓ response code was 200
     ✓ no graphql errors
     ✓ valid response structure

     checks.........................: 100.00% ✓ 40776      ✗ 0    
     data_received..................: 1.2 GB  15 MB/s
     data_sent......................: 16 MB   197 kB/s
     http_req_blocked...............: avg=18.94µs  min=1.14µs   med=1.93µs   max=9.04ms   p(90)=3.2µs    p(95)=4.4µs    p(99.9)=6.61ms  
     http_req_connecting............: avg=16.52µs  min=0s       med=0s       max=9.01ms   p(90)=0s       p(95)=0s       p(99.9)=6.59ms  
     http_req_duration..............: avg=220.5ms  min=163.14ms med=219.41ms max=615.81ms p(90)=227.9ms  p(95)=230.65ms p(99.9)=518.14ms
       { expected_response:true }...: avg=220.5ms  min=163.14ms med=219.41ms max=615.81ms p(90)=227.9ms  p(95)=230.65ms p(99.9)=518.14ms
     http_req_failed................: 0.00%   ✓ 0          ✗ 13692
     http_req_receiving.............: avg=71.79µs  min=26.16µs  med=42.54µs  max=11.4ms   p(90)=89.92µs  p(95)=240.09µs p(99.9)=1.28ms  
     http_req_sending...............: avg=97.52µs  min=5.44µs   med=8.19µs   max=370.86ms p(90)=27.21µs  p(95)=94.77µs  p(99.9)=6.18ms  
     http_req_tls_handshaking.......: avg=0s       min=0s       med=0s       max=0s       p(90)=0s       p(95)=0s       p(99.9)=0s      
     http_req_waiting...............: avg=220.33ms min=163.09ms med=219.32ms max=614ms    p(90)=227.78ms p(95)=230.51ms p(99.9)=507.36ms
     http_reqs......................: 13692   169.307651/s
     iteration_duration.............: avg=220.82ms min=163.3ms  med=219.66ms max=630.78ms p(90)=228.09ms p(95)=230.86ms p(99.9)=527.63ms
     iterations.....................: 13592   168.071107/s
     success_rate...................: 100.00% ✓ 13592      ✗ 0    
     vus............................: 50      min=0        max=50 
     vus_max........................: 50      min=50       max=50 

Performance Overview

Performance Overview

HTTP Overview

HTTP Overview
Summary for: `cosmo`

K6 Output

     ✓ response code was 200
     ✓ no graphql errors
     ✓ valid response structure

     checks.........................: 100.00% ✓ 40239      ✗ 0    
     data_received..................: 1.2 GB  15 MB/s
     data_sent......................: 16 MB   194 kB/s
     http_req_blocked...............: avg=20.52µs  min=1.38µs   med=2.62µs   max=9.29ms   p(90)=3.86µs   p(95)=4.95µs   p(99.9)=6.75ms  
     http_req_connecting............: avg=17µs     min=0s       med=0s       max=9.25ms   p(90)=0s       p(95)=0s       p(99.9)=6.73ms  
     http_req_duration..............: avg=223.51ms min=161.25ms med=222.02ms max=625.57ms p(90)=240.96ms p(95)=246.95ms p(99.9)=516.74ms
       { expected_response:true }...: avg=223.51ms min=161.25ms med=222.02ms max=625.57ms p(90)=240.96ms p(95)=246.95ms p(99.9)=516.74ms
     http_req_failed................: 0.00%   ✓ 0          ✗ 13513
     http_req_receiving.............: avg=466.57µs min=31.47µs  med=60.98µs  max=269.94ms p(90)=340.13µs p(95)=813.39µs p(99.9)=27.06ms 
     http_req_sending...............: avg=112.28µs min=6.36µs   med=10.91µs  max=317.43ms p(90)=31.12µs  p(95)=124.21µs p(99.9)=4.99ms  
     http_req_tls_handshaking.......: avg=0s       min=0s       med=0s       max=0s       p(90)=0s       p(95)=0s       p(99.9)=0s      
     http_req_waiting...............: avg=222.93ms min=161.2ms  med=221.55ms max=624.82ms p(90)=240.3ms  p(95)=246.27ms p(99.9)=509.94ms
     http_reqs......................: 13513   166.587854/s
     iteration_duration.............: avg=223.96ms min=161.58ms med=222.42ms max=646.25ms p(90)=241.26ms p(95)=247.25ms p(99.9)=544.54ms
     iterations.....................: 13413   165.355057/s
     success_rate...................: 100.00% ✓ 13413      ✗ 0    
     vus............................: 18      min=0        max=50 
     vus_max........................: 50      min=50       max=50 

Performance Overview

Performance Overview

HTTP Overview

HTTP Overview
Summary for: `hive-gateway`

K6 Output

     ✓ response code was 200
     ✓ no graphql errors
     ✓ valid response structure

     checks.........................: 100.00% ✓ 36774      ✗ 0    
     data_received..................: 1.1 GB  14 MB/s
     data_sent......................: 14 MB   188 kB/s
     http_req_blocked...............: avg=25.93µs  min=1.13µs   med=2.69µs   max=11.48ms  p(90)=4.3µs    p(95)=5.53µs   p(99.9)=8.52ms  
     http_req_connecting............: avg=22.51µs  min=0s       med=0s       max=11.44ms  p(90)=0s       p(95)=0s       p(99.9)=8.46ms  
     http_req_duration..............: avg=243.88ms min=156.83ms med=235.63ms max=738.09ms p(90)=257.38ms p(95)=272.28ms p(99.9)=623.49ms
       { expected_response:true }...: avg=243.88ms min=156.83ms med=235.63ms max=738.09ms p(90)=257.38ms p(95)=272.28ms p(99.9)=623.49ms
     http_req_failed................: 0.00%   ✓ 0          ✗ 12358
     http_req_receiving.............: avg=90.63µs  min=24.3µs   med=47.67µs  max=15.62ms  p(90)=107.53µs p(95)=226.53µs p(99.9)=4.34ms  
     http_req_sending...............: avg=99.67µs  min=5.52µs   med=11.09µs  max=231.45ms p(90)=32.97µs  p(95)=130.9µs  p(99.9)=6.65ms  
     http_req_tls_handshaking.......: avg=0s       min=0s       med=0s       max=0s       p(90)=0s       p(95)=0s       p(99.9)=0s      
     http_req_waiting...............: avg=243.69ms min=156.79ms med=235.48ms max=736.56ms p(90)=257.15ms p(95)=271.88ms p(99.9)=622.62ms
     http_reqs......................: 12358   161.522205/s
     iteration_duration.............: avg=244.88ms min=157.04ms med=236.02ms max=772.09ms p(90)=257.83ms p(95)=273.09ms p(99.9)=660.56ms
     iterations.....................: 12258   160.21518/s
     success_rate...................: 100.00% ✓ 12258      ✗ 0    
     vus............................: 50      min=0        max=50 
     vus_max........................: 50      min=50       max=50 

Performance Overview

Performance Overview

HTTP Overview

HTTP Overview
Summary for: `hive-gateway-bun`

K6 Output

     ✓ response code was 200
     ✓ no graphql errors
     ✓ valid response structure

     checks.........................: 100.00% ✓ 36111      ✗ 0    
     data_received..................: 1.1 GB  14 MB/s
     data_sent......................: 14 MB   185 kB/s
     http_req_blocked...............: avg=31.87µs  min=1.18µs   med=2.53µs   max=12.9ms   p(90)=4.09µs   p(95)=5.24µs   p(99.9)=10.1ms  
     http_req_connecting............: avg=28.38µs  min=0s       med=0s       max=12.84ms  p(90)=0s       p(95)=0s       p(99.9)=10.06ms 
     http_req_duration..............: avg=248.52ms min=150.93ms med=244.29ms max=773.55ms p(90)=274.29ms p(95)=287.83ms p(99.9)=648.5ms 
       { expected_response:true }...: avg=248.52ms min=150.93ms med=244.29ms max=773.55ms p(90)=274.29ms p(95)=287.83ms p(99.9)=648.5ms 
     http_req_failed................: 0.00%   ✓ 0          ✗ 12137
     http_req_receiving.............: avg=89.64µs  min=23.99µs  med=44.12µs  max=55.82ms  p(90)=97.77µs  p(95)=230.8µs  p(99.9)=3.77ms  
     http_req_sending...............: avg=74.49µs  min=5.53µs   med=10.4µs   max=199.61ms p(90)=30.43µs  p(95)=127.09µs p(99.9)=4.83ms  
     http_req_tls_handshaking.......: avg=0s       min=0s       med=0s       max=0s       p(90)=0s       p(95)=0s       p(99.9)=0s      
     http_req_waiting...............: avg=248.35ms min=150.83ms med=244.18ms max=772.69ms p(90)=274.18ms p(95)=287.66ms p(99.9)=647.7ms 
     http_reqs......................: 12137   158.821433/s
     iteration_duration.............: avg=249.63ms min=151.22ms med=244.69ms max=773.75ms p(90)=274.83ms p(95)=288.23ms p(99.9)=716.47ms
     iterations.....................: 12037   157.51286/s
     success_rate...................: 100.00% ✓ 12037      ✗ 0    
     vus............................: 50      min=0        max=50 
     vus_max........................: 50      min=50       max=50 

Performance Overview

Performance Overview

HTTP Overview

HTTP Overview
Summary for: `apollo-router`

K6 Output

     ✓ response code was 200
     ✓ no graphql errors
     ✓ valid response structure

     checks.........................: 100.00% ✓ 32721      ✗ 0    
     data_received..................: 966 MB  12 MB/s
     data_sent......................: 13 MB   157 kB/s
     http_req_blocked...............: avg=16.67µs  min=1.43µs   med=2.85µs   max=5.6ms    p(90)=4.32µs   p(95)=5.28µs   p(99.9)=4.33ms  
     http_req_connecting............: avg=12.72µs  min=0s       med=0s       max=5.57ms   p(90)=0s       p(95)=0s       p(99.9)=4.32ms  
     http_req_duration..............: avg=274.81ms min=166.64ms med=274.41ms max=667.12ms p(90)=308.12ms p(95)=317.92ms p(99.9)=593.34ms
       { expected_response:true }...: avg=274.81ms min=166.64ms med=274.41ms max=667.12ms p(90)=308.12ms p(95)=317.92ms p(99.9)=593.34ms
     http_req_failed................: 0.00%   ✓ 0          ✗ 11007
     http_req_receiving.............: avg=101.5µs  min=28.14µs  med=50.11µs  max=14.03ms  p(90)=131.89µs p(95)=366.17µs p(99.9)=3.52ms  
     http_req_sending...............: avg=84.78µs  min=5.67µs   med=10.61µs  max=233.21ms p(90)=23.92µs  p(95)=129.03µs p(99.9)=3.69ms  
     http_req_tls_handshaking.......: avg=0s       min=0s       med=0s       max=0s       p(90)=0s       p(95)=0s       p(99.9)=0s      
     http_req_waiting...............: avg=274.62ms min=166.54ms med=274.28ms max=666.21ms p(90)=307.94ms p(95)=317.72ms p(99.9)=592.57ms
     http_reqs......................: 11007   135.035015/s
     iteration_duration.............: avg=275.72ms min=166.84ms med=274.95ms max=703.38ms p(90)=308.49ms p(95)=318.39ms p(99.9)=615.12ms
     iterations.....................: 10907   133.808205/s
     success_rate...................: 100.00% ✓ 10907      ✗ 0    
     vus............................: 50      min=0        max=50 
     vus_max........................: 50      min=50       max=50 

Performance Overview

Performance Overview

HTTP Overview

HTTP Overview
Summary for: `apollo-gateway`

K6 Output

     ✓ response code was 200
     ✓ no graphql errors
     ✓ valid response structure

     checks.........................: 100.00% ✓ 29787      ✗ 0    
     data_received..................: 881 MB  11 MB/s
     data_sent......................: 12 MB   143 kB/s
     http_req_blocked...............: avg=35.74µs  min=1.35µs   med=3.41µs   max=11.73ms  p(90)=5.25µs   p(95)=6.2µs    p(99.9)=9.56ms  
     http_req_connecting............: avg=31.01µs  min=0s       med=0s       max=11.7ms   p(90)=0s       p(95)=0s       p(99.9)=9.53ms  
     http_req_duration..............: avg=301.05ms min=210.88ms med=299.02ms max=835.93ms p(90)=324.07ms p(95)=332.42ms p(99.9)=707.94ms
       { expected_response:true }...: avg=301.05ms min=210.88ms med=299.02ms max=835.93ms p(90)=324.07ms p(95)=332.42ms p(99.9)=707.94ms
     http_req_failed................: 0.00%   ✓ 0          ✗ 10029
     http_req_receiving.............: avg=95.38µs  min=29.91µs  med=62µs     max=132.04ms p(90)=112.78µs p(95)=139.91µs p(99.9)=2.48ms  
     http_req_sending...............: avg=93.85µs  min=6.3µs    med=13.39µs  max=195.14ms p(90)=25.06µs  p(95)=43.31µs  p(99.9)=4.48ms  
     http_req_tls_handshaking.......: avg=0s       min=0s       med=0s       max=0s       p(90)=0s       p(95)=0s       p(99.9)=0s      
     http_req_waiting...............: avg=300.86ms min=210.79ms med=298.89ms max=835.65ms p(90)=323.91ms p(95)=332.26ms p(99.9)=706.8ms 
     http_reqs......................: 10029   122.863478/s
     iteration_duration.............: avg=302.51ms min=218.41ms med=299.47ms max=869.22ms p(90)=324.53ms p(95)=332.78ms p(99.9)=750.23ms
     iterations.....................: 9929    121.638396/s
     success_rate...................: 100.00% ✓ 9929       ✗ 0    
     vus............................: 50      min=0        max=50 
     vus_max........................: 50      min=50       max=50 

Performance Overview

Performance Overview

HTTP Overview

HTTP Overview

@github-actions
Copy link

github-actions bot commented Oct 29, 2025

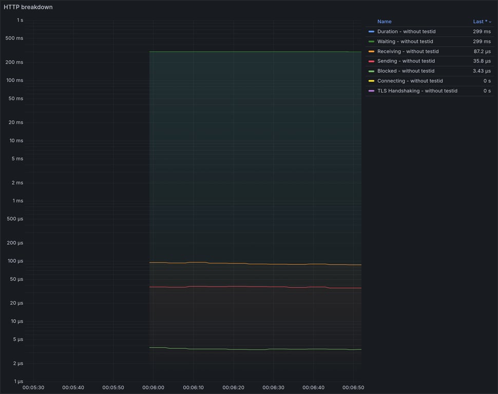
Overview for: constant-vus-subgraphs-delay

This scenario runs 4 subgraphs and a GraphQL gateway with Federation spec, and runs a heavy query. It's being executed with a constant amount of VUs over a fixed amount of time. It measure things like memory usage, CPU usage, average RPS. It also includes a summary of the entire execution, and metrics information about HTTP execution times.

This scenario was running 50 VUs over 60s

Comparison

Comparison

Gateway RPS ⬇️ Requests Duration Notes
grafbase 172 13941 total, 0 failed avg: 216ms, p95: 228ms
hive-router 166 13447 total, 0 failed avg: 225ms, p95: 237ms
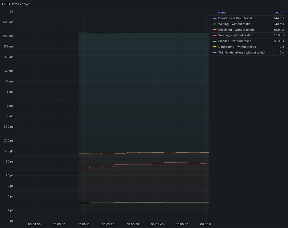
cosmo 161 13121 total, 0 failed avg: 230ms, p95: 250ms
hive-gateway-bun 148 11382 total, 0 failed avg: 265ms, p95: 366ms
hive-gateway 147 11304 total, 0 failed avg: 267ms, p95: 376ms
apollo-router 124 10133 total, 0 failed avg: 299ms, p95: 344ms
apollo-gateway 86 7064 total, 0 failed avg: 429ms, p95: 472ms
Summary for: `grafbase`

K6 Output

     ✓ response code was 200
     ✓ no graphql errors
     ✓ valid response structure

     checks.........................: 100.00% ✓ 41523      ✗ 0    
     data_received..................: 1.2 GB  15 MB/s
     data_sent......................: 16 MB   200 kB/s
     http_req_blocked...............: avg=19.38µs  min=1.25µs   med=1.96µs   max=9.39ms   p(90)=3.52µs   p(95)=5.11µs   p(99.9)=6.8ms   
     http_req_connecting............: avg=16.67µs  min=0s       med=0s       max=9.32ms   p(90)=0s       p(95)=0s       p(99.9)=6.78ms  
     http_req_duration..............: avg=216.47ms min=161.2ms  med=215.52ms max=642.22ms p(90)=225.53ms p(95)=228.29ms p(99.9)=538.97ms
       { expected_response:true }...: avg=216.47ms min=161.2ms  med=215.52ms max=642.22ms p(90)=225.53ms p(95)=228.29ms p(99.9)=538.97ms
     http_req_failed................: 0.00%   ✓ 0          ✗ 13941
     http_req_receiving.............: avg=84.07µs  min=25.75µs  med=46.92µs  max=11.14ms  p(90)=99.38µs  p(95)=264.43µs p(99.9)=4.76ms  
     http_req_sending...............: avg=113.33µs min=5.95µs   med=8.52µs   max=398.59ms p(90)=32.57µs  p(95)=99.22µs  p(99.9)=7.2ms   
     http_req_tls_handshaking.......: avg=0s       min=0s       med=0s       max=0s       p(90)=0s       p(95)=0s       p(99.9)=0s      
     http_req_waiting...............: avg=216.27ms min=160.15ms med=215.41ms max=640.85ms p(90)=225.4ms  p(95)=228.15ms p(99.9)=523.79ms
     http_reqs......................: 13941   172.323767/s
     iteration_duration.............: avg=216.8ms  min=161.38ms med=215.78ms max=666.42ms p(90)=225.75ms p(95)=228.51ms p(99.9)=549.09ms
     iterations.....................: 13841   171.087674/s
     success_rate...................: 100.00% ✓ 13841      ✗ 0    
     vus............................: 50      min=0        max=50 
     vus_max........................: 50      min=50       max=50 

Performance Overview

Performance Overview

HTTP Overview

HTTP Overview
Summary for: `hive-router`

K6 Output

     ✓ response code was 200
     ✓ no graphql errors
     ✓ valid response structure

     checks.........................: 100.00% ✓ 40041      ✗ 0    
     data_received..................: 1.2 GB  15 MB/s
     data_sent......................: 16 MB   193 kB/s
     http_req_blocked...............: avg=19.72µs  min=1.16µs   med=2.21µs   max=9.16ms   p(90)=3.47µs   p(95)=4.71µs   p(99.9)=6.79ms  
     http_req_connecting............: avg=17.01µs  min=0s       med=0s       max=9.12ms   p(90)=0s       p(95)=0s       p(99.9)=6.77ms  
     http_req_duration..............: avg=224.53ms min=159.26ms med=223.5ms  max=628.89ms p(90)=233.69ms p(95)=236.95ms p(99.9)=517.51ms
       { expected_response:true }...: avg=224.53ms min=159.26ms med=223.5ms  max=628.89ms p(90)=233.69ms p(95)=236.95ms p(99.9)=517.51ms
     http_req_failed................: 0.00%   ✓ 0          ✗ 13447
     http_req_receiving.............: avg=103.92µs min=26.11µs  med=44.25µs  max=260.16ms p(90)=94.37µs  p(95)=267.54µs p(99.9)=4.09ms  
     http_req_sending...............: avg=77.3µs   min=5.43µs   med=9.28µs   max=276.44ms p(90)=29.4µs   p(95)=100.7µs  p(99.9)=6.75ms  
     http_req_tls_handshaking.......: avg=0s       min=0s       med=0s       max=0s       p(90)=0s       p(95)=0s       p(99.9)=0s      
     http_req_waiting...............: avg=224.35ms min=159.21ms med=223.41ms max=626.73ms p(90)=233.48ms p(95)=236.68ms p(99.9)=501.11ms
     http_reqs......................: 13447   166.230932/s
     iteration_duration.............: avg=224.93ms min=159.46ms med=223.78ms max=649.54ms p(90)=233.94ms p(95)=237.13ms p(99.9)=542.67ms
     iterations.....................: 13347   164.994738/s
     success_rate...................: 100.00% ✓ 13347      ✗ 0    
     vus............................: 50      min=0        max=50 
     vus_max........................: 50      min=50       max=50 

Performance Overview

Performance Overview

HTTP Overview

HTTP Overview
Summary for: `cosmo`

K6 Output

     ✓ response code was 200
     ✓ no graphql errors
     ✓ valid response structure

     checks.........................: 100.00% ✓ 39063      ✗ 0    
     data_received..................: 1.2 GB  14 MB/s
     data_sent......................: 15 MB   188 kB/s
     http_req_blocked...............: avg=21.43µs  min=1.21µs   med=2.66µs   max=9.55ms   p(90)=3.87µs   p(95)=4.87µs   p(99.9)=7.22ms  
     http_req_connecting............: avg=18.11µs  min=0s       med=0s       max=9.51ms   p(90)=0s       p(95)=0s       p(99.9)=7.19ms  
     http_req_duration..............: avg=230.38ms min=164.4ms  med=230.05ms max=632.56ms p(90)=245.03ms p(95)=250.14ms p(99.9)=520.63ms
       { expected_response:true }...: avg=230.38ms min=164.4ms  med=230.05ms max=632.56ms p(90)=245.03ms p(95)=250.14ms p(99.9)=520.63ms
     http_req_failed................: 0.00%   ✓ 0          ✗ 13121
     http_req_receiving.............: avg=284.3µs  min=33.1µs   med=62.83µs  max=62.54ms  p(90)=183.98µs p(95)=492.58µs p(99.9)=24.77ms 
     http_req_sending...............: avg=87.6µs   min=6.03µs   med=10.81µs  max=223.42ms p(90)=28.32µs  p(95)=122.83µs p(99.9)=3.91ms  
     http_req_tls_handshaking.......: avg=0s       min=0s       med=0s       max=0s       p(90)=0s       p(95)=0s       p(99.9)=0s      
     http_req_waiting...............: avg=230.01ms min=164.34ms med=229.77ms max=615.07ms p(90)=244.56ms p(95)=249.74ms p(99.9)=519.77ms
     http_reqs......................: 13121   161.828466/s
     iteration_duration.............: avg=230.9ms  min=164.64ms med=230.39ms max=665.19ms p(90)=245.33ms p(95)=250.43ms p(99.9)=563.6ms 
     iterations.....................: 13021   160.595111/s
     success_rate...................: 100.00% ✓ 13021      ✗ 0    
     vus............................: 30      min=0        max=50 
     vus_max........................: 50      min=50       max=50 

Performance Overview

Performance Overview

HTTP Overview

HTTP Overview
Summary for: `hive-gateway-bun`

K6 Output

     ✓ response code was 200
     ✓ no graphql errors
     ✓ valid response structure

     checks.........................: 100.00% ✓ 33846      ✗ 0    
     data_received..................: 1000 MB 13 MB/s
     data_sent......................: 13 MB   173 kB/s
     http_req_blocked...............: avg=23.63µs  min=970ns    med=2.65µs   max=9.12ms   p(90)=4.39µs   p(95)=5.91µs   p(99.9)=6.98ms  
     http_req_connecting............: avg=19.72µs  min=0s       med=0s       max=9.08ms   p(90)=0s       p(95)=0s       p(99.9)=6.95ms  
     http_req_duration..............: avg=264.98ms min=158.85ms med=257.13ms max=723.35ms p(90)=274.96ms p(95)=366.43ms p(99.9)=618.02ms
       { expected_response:true }...: avg=264.98ms min=158.85ms med=257.13ms max=723.35ms p(90)=274.96ms p(95)=366.43ms p(99.9)=618.02ms
     http_req_failed................: 0.00%   ✓ 0          ✗ 11382
     http_req_receiving.............: avg=105.19µs min=21.89µs  med=45.46µs  max=166.4ms  p(90)=94.51µs  p(95)=270.46µs p(99.9)=3.7ms   
     http_req_sending...............: avg=121.61µs min=4.19µs   med=10.09µs  max=228.08ms p(90)=22.73µs  p(95)=129.8µs  p(99.9)=7.23ms  
     http_req_tls_handshaking.......: avg=0s       min=0s       med=0s       max=0s       p(90)=0s       p(95)=0s       p(99.9)=0s      
     http_req_waiting...............: avg=264.75ms min=158.79ms med=257.03ms max=703.18ms p(90)=274.7ms  p(95)=365.71ms p(99.9)=617.22ms
     http_reqs......................: 11382   148.572058/s
     iteration_duration.............: avg=266.19ms min=159.1ms  med=257.44ms max=750.04ms p(90)=275.29ms p(95)=367.26ms p(99.9)=666.26ms
     iterations.....................: 11282   147.266733/s
     success_rate...................: 100.00% ✓ 11282      ✗ 0    
     vus............................: 50      min=0        max=50 
     vus_max........................: 50      min=50       max=50 

Performance Overview

Performance Overview

HTTP Overview

HTTP Overview
Summary for: `hive-gateway`

K6 Output

     ✓ response code was 200
     ✓ no graphql errors
     ✓ valid response structure

     checks.........................: 100.00% ✓ 33612      ✗ 0    
     data_received..................: 993 MB  13 MB/s
     data_sent......................: 13 MB   172 kB/s
     http_req_blocked...............: avg=27.95µs  min=1.19µs   med=2.65µs   max=11.12ms  p(90)=4.1µs    p(95)=5.28µs   p(99.9)=8.66ms  
     http_req_connecting............: avg=24.13µs  min=0s       med=0s       max=11.09ms  p(90)=0s       p(95)=0s       p(99.9)=8.63ms  
     http_req_duration..............: avg=266.92ms min=160.19ms med=257.57ms max=761.04ms p(90)=281.04ms p(95)=376.26ms p(99.9)=646.53ms
       { expected_response:true }...: avg=266.92ms min=160.19ms med=257.57ms max=761.04ms p(90)=281.04ms p(95)=376.26ms p(99.9)=646.53ms
     http_req_failed................: 0.00%   ✓ 0          ✗ 11304
     http_req_receiving.............: avg=100.06µs min=26.4µs   med=46.18µs  max=12.63ms  p(90)=115.03µs p(95)=380.62µs p(99.9)=5.64ms  
     http_req_sending...............: avg=86.56µs  min=5.54µs   med=11.1µs   max=170.48ms p(90)=37.74µs  p(95)=150.86µs p(99.9)=6.14ms  
     http_req_tls_handshaking.......: avg=0s       min=0s       med=0s       max=0s       p(90)=0s       p(95)=0s       p(99.9)=0s      
     http_req_waiting...............: avg=266.73ms min=160.11ms med=257.42ms max=759.93ms p(90)=280.73ms p(95)=376.1ms  p(99.9)=645.73ms
     http_reqs......................: 11304   147.580025/s
     iteration_duration.............: avg=268.32ms min=178.45ms med=257.95ms max=795.55ms p(90)=281.45ms p(95)=377.58ms p(99.9)=748.33ms
     iterations.....................: 11204   146.274469/s
     success_rate...................: 100.00% ✓ 11204      ✗ 0    
     vus............................: 50      min=0        max=50 
     vus_max........................: 50      min=50       max=50 

Performance Overview

Performance Overview

HTTP Overview

HTTP Overview
Summary for: `apollo-router`

K6 Output

     ✓ response code was 200
     ✓ no graphql errors
     ✓ valid response structure

     checks.........................: 100.00% ✓ 30099      ✗ 0    
     data_received..................: 889 MB  11 MB/s
     data_sent......................: 12 MB   144 kB/s
     http_req_blocked...............: avg=25.99µs  min=1.72µs   med=2.81µs   max=9.67ms   p(90)=4.23µs   p(95)=5.12µs   p(99.9)=7.18ms  
     http_req_connecting............: avg=22.43µs  min=0s       med=0s       max=9.62ms   p(90)=0s       p(95)=0s       p(99.9)=7.16ms  
     http_req_duration..............: avg=298.74ms min=187.23ms med=300.23ms max=730.72ms p(90)=334.86ms p(95)=344.28ms p(99.9)=651.25ms
       { expected_response:true }...: avg=298.74ms min=187.23ms med=300.23ms max=730.72ms p(90)=334.86ms p(95)=344.28ms p(99.9)=651.25ms
     http_req_failed................: 0.00%   ✓ 0          ✗ 10133
     http_req_receiving.............: avg=87.17µs  min=34.29µs  med=53.21µs  max=4.5ms    p(90)=103.87µs p(95)=202.82µs p(99.9)=1.53ms  
     http_req_sending...............: avg=141.94µs min=7.63µs   med=11.25µs  max=283.48ms p(90)=26.49µs  p(95)=138.77µs p(99.9)=4.42ms  
     http_req_tls_handshaking.......: avg=0s       min=0s       med=0s       max=0s       p(90)=0s       p(95)=0s       p(99.9)=0s      
     http_req_waiting...............: avg=298.51ms min=187.16ms med=300.07ms max=729.37ms p(90)=334.72ms p(95)=343.97ms p(99.9)=650.24ms
     http_reqs......................: 10133   124.131571/s
     iteration_duration.............: avg=300ms    min=187.47ms med=300.89ms max=747.22ms p(90)=335.22ms p(95)=344.69ms p(99.9)=692.89ms
     iterations.....................: 10033   122.906548/s
     success_rate...................: 100.00% ✓ 10033      ✗ 0    
     vus............................: 50      min=0        max=50 
     vus_max........................: 50      min=50       max=50 

Performance Overview

Performance Overview

HTTP Overview

HTTP Overview
Summary for: `apollo-gateway`

K6 Output

     ✓ response code was 200
     ✓ no graphql errors
     ✓ valid response structure

     checks.........................: 100.00% ✓ 20892     ✗ 0   
     data_received..................: 620 MB  7.6 MB/s
     data_sent......................: 8.2 MB  101 kB/s
     http_req_blocked...............: avg=44.96µs  min=1.49µs   med=3.07µs   max=11.37ms  p(90)=4.61µs   p(95)=5.45µs   p(99.9)=9.82ms  
     http_req_connecting............: avg=41.21µs  min=0s       med=0s       max=11.33ms  p(90)=0s       p(95)=0s       p(99.9)=9.75ms  
     http_req_duration..............: avg=428.77ms min=211.78ms med=431.81ms max=945.6ms  p(90)=457.65ms p(95)=471.59ms p(99.9)=878.57ms
       { expected_response:true }...: avg=428.77ms min=211.78ms med=431.81ms max=945.6ms  p(90)=457.65ms p(95)=471.59ms p(99.9)=878.57ms
     http_req_failed................: 0.00%   ✓ 0         ✗ 7064
     http_req_receiving.............: avg=64.87µs  min=32.74µs  med=53.14µs  max=992.55µs p(90)=96.41µs  p(95)=112.29µs p(99.9)=374.88µs
     http_req_sending...............: avg=83.53µs  min=6.44µs   med=12.34µs  max=185.43ms p(90)=19.4µs   p(95)=23.4µs   p(99.9)=4.37ms  
     http_req_tls_handshaking.......: avg=0s       min=0s       med=0s       max=0s       p(90)=0s       p(95)=0s       p(99.9)=0s      
     http_req_waiting...............: avg=428.63ms min=211.69ms med=431.74ms max=944.6ms  p(90)=457.55ms p(95)=471.43ms p(99.9)=877.35ms
     http_reqs......................: 7064    86.383126/s
     iteration_duration.............: avg=432.46ms min=268.37ms med=432.33ms max=986.86ms p(90)=458.15ms p(95)=472.47ms p(99.9)=922.23ms
     iterations.....................: 6964    85.160262/s
     success_rate...................: 100.00% ✓ 6964      ✗ 0   
     vus............................: 50      min=0       max=50
     vus_max........................: 50      min=50      max=50

Performance Overview

Performance Overview

HTTP Overview

HTTP Overview

@renovate renovate bot force-pushed the renovate/node-24.x branch from 62d8793 to f920508 Compare November 4, 2025 00:02
@ardatan ardatan merged commit 8b586f5 into main Nov 4, 2025
30 checks passed
@ardatan ardatan deleted the renovate/node-24.x branch November 4, 2025 00:03
Sign up for free to join this conversation on GitHub. Already have an account? Sign in to comment

Labels

dependencies Pull requests that update a dependency file

Projects

None yet

Development

Successfully merging this pull request may close these issues.

1 participant