Skip to content

Conversation

@renovate
Copy link
Contributor

@renovate renovate bot commented Oct 31, 2025

This PR contains the following updates:

Package Change Age Confidence
lucide-react (source) ^0.548.0 -> ^0.552.0 age confidence

Release Notes

lucide-icons/lucide (lucide-react)

v0.552.0: Version 0.552.0

Compare Source

What's Changed

Full Changelog: lucide-icons/lucide@0.551.0...0.552.0

v0.551.0: Version 0.551.0

Compare Source

What's Changed

Full Changelog: lucide-icons/lucide@0.550.0...0.551.0

v0.550.0: Version 0.550.0

Compare Source

What's Changed

New Contributors

Full Changelog: lucide-icons/lucide@0.549.0...0.550.0

v0.549.0: Version 0.549.0

Compare Source

What's Changed

New Contributors

Full Changelog: lucide-icons/lucide@0.548.0...0.549.0


Configuration

📅 Schedule: Branch creation - At any time (no schedule defined), Automerge - At any time (no schedule defined).

🚦 Automerge: Enabled.

Rebasing: Whenever PR becomes conflicted, or you tick the rebase/retry checkbox.

🔕 Ignore: Close this PR and you won't be reminded about this update again.


  • If you want to rebase/retry this PR, check this box

This PR was generated by Mend Renovate. View the repository job log.

@renovate renovate bot added the dependencies Pull requests that update a dependency file label Oct 31, 2025
@github-actions
Copy link

💻 Website Preview

The latest changes are available as preview in: https://bd666f54.federation-gateway-benchmark.pages.dev

@github-actions
Copy link

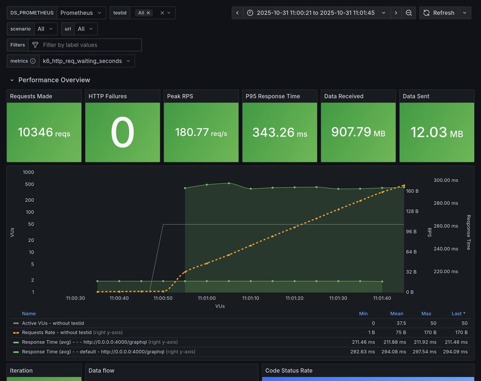
Overview for: constant-vus-over-time

This scenario runs 4 subgraphs and a GraphQL gateway with Federation spec, and runs a heavy query. It's being executed with a constant amount of VUs over a fixed amount of time. It measure things like memory usage, CPU usage, average RPS. It also includes a summary of the entire execution, and metrics information about HTTP execution times.

This scenario was running 50 VUs over 60s

Comparison

Comparison

Gateway RPS ⬇️ Requests Duration Notes
hive-router 1789 107805 total, 0 failed avg: 28ms, p95: 49ms
grafbase 1724 104025 total, 0 failed avg: 29ms, p95: 49ms
cosmo 679 41033 total, 0 failed avg: 73ms, p95: 107ms
apollo-router 375 22797 total, 0 failed avg: 131ms, p95: 171ms
hive-gateway-bun 288 17601 total, 0 failed avg: 170ms, p95: 336ms
hive-gateway 283 17342 total, 0 failed avg: 173ms, p95: 305ms
apollo-gateway 120 7345 total, 0 failed avg: 410ms, p95: 482ms
Summary for: `hive-router`

K6 Output

     ✓ response code was 200
     ✓ no graphql errors
     ✓ valid response structure

     checks.........................: 100.00% ✓ 323115      ✗ 0     
     data_received..................: 9.5 GB  157 MB/s
     data_sent......................: 125 MB  2.1 MB/s
     http_req_blocked...............: avg=5.11µs   min=1.17µs med=2.55µs  max=8.78ms   p(90)=3.73µs  p(95)=4.41µs   p(99.9)=92.27µs
     http_req_connecting............: avg=2.07µs   min=0s     med=0s      max=8.75ms   p(90)=0s      p(95)=0s       p(99.9)=0s     
     http_req_duration..............: avg=27.58ms  min=1.85ms med=24.99ms max=426.3ms  p(90)=43.06ms p(95)=49.4ms   p(99.9)=84.69ms
       { expected_response:true }...: avg=27.58ms  min=1.85ms med=24.99ms max=426.3ms  p(90)=43.06ms p(95)=49.4ms   p(99.9)=84.69ms
     http_req_failed................: 0.00%   ✓ 0           ✗ 107805
     http_req_receiving.............: avg=115.57µs min=22.1µs med=42.28µs max=49.33ms  p(90)=103.4µs p(95)=334.9µs  p(99.9)=12.12ms
     http_req_sending...............: avg=101.48µs min=5.3µs  med=10.03µs max=386.72ms p(90)=29.38µs p(95)=124.03µs p(99.9)=14.78ms
     http_req_tls_handshaking.......: avg=0s       min=0s     med=0s      max=0s       p(90)=0s      p(95)=0s       p(99.9)=0s     
     http_req_waiting...............: avg=27.36ms  min=1.81ms med=24.82ms max=424.85ms p(90)=42.64ms p(95)=48.98ms  p(99.9)=82.59ms
     http_reqs......................: 107805  1789.779339/s
     iteration_duration.............: avg=27.84ms  min=4.03ms med=25.23ms max=452.32ms p(90)=43.3ms  p(95)=49.64ms  p(99.9)=85.53ms
     iterations.....................: 107705  1788.119138/s
     success_rate...................: 100.00% ✓ 107705      ✗ 0     
     vus............................: 50      min=50        max=50  
     vus_max........................: 50      min=50        max=50  

Performance Overview

Performance Overview

HTTP Overview

HTTP Overview
Summary for: `grafbase`

K6 Output

     ✓ response code was 200
     ✓ no graphql errors
     ✓ valid response structure

     checks.........................: 100.00% ✓ 311775      ✗ 0     
     data_received..................: 9.1 GB  152 MB/s
     data_sent......................: 121 MB  2.0 MB/s
     http_req_blocked...............: avg=4.85µs   min=961ns   med=2.7µs   max=6.39ms   p(90)=3.9µs    p(95)=4.51µs   p(99.9)=102.1µs
     http_req_connecting............: avg=1.57µs   min=0s      med=0s      max=6.36ms   p(90)=0s       p(95)=0s       p(99.9)=0s     
     http_req_duration..............: avg=28.6ms   min=2.51ms  med=25.87ms max=419.93ms p(90)=42.59ms  p(95)=48.98ms  p(99.9)=83.63ms
       { expected_response:true }...: avg=28.6ms   min=2.51ms  med=25.87ms max=419.93ms p(90)=42.59ms  p(95)=48.98ms  p(99.9)=83.63ms
     http_req_failed................: 0.00%   ✓ 0           ✗ 104025
     http_req_receiving.............: avg=113.12µs min=22.47µs med=42.41µs max=54.67ms  p(90)=102.28µs p(95)=335.52µs p(99.9)=11.51ms
     http_req_sending...............: avg=94.93µs  min=3.92µs  med=9.73µs  max=393.56ms p(90)=23.59µs  p(95)=119.38µs p(99.9)=12.6ms 
     http_req_tls_handshaking.......: avg=0s       min=0s      med=0s      max=0s       p(90)=0s       p(95)=0s       p(99.9)=0s     
     http_req_waiting...............: avg=28.4ms   min=2.46ms  med=25.73ms max=419.33ms p(90)=42.21ms  p(95)=48.62ms  p(99.9)=81.03ms
     http_reqs......................: 104025  1724.898659/s
     iteration_duration.............: avg=28.86ms  min=8.47ms  med=26.09ms max=434.39ms p(90)=42.82ms  p(95)=49.21ms  p(99.9)=84.94ms
     iterations.....................: 103925  1723.240501/s
     success_rate...................: 100.00% ✓ 103925      ✗ 0     
     vus............................: 50      min=50        max=50  
     vus_max........................: 50      min=50        max=50  

Performance Overview

Performance Overview

HTTP Overview

HTTP Overview
Summary for: `cosmo`

K6 Output

     ✓ response code was 200
     ✓ no graphql errors
     ✓ valid response structure

     checks.........................: 100.00% ✓ 122799     ✗ 0    
     data_received..................: 3.6 GB  60 MB/s
     data_sent......................: 48 MB   790 kB/s
     http_req_blocked...............: avg=9.44µs   min=1.3µs  med=2.89µs  max=9.29ms   p(90)=4.06µs   p(95)=4.86µs   p(99.9)=1.83ms  
     http_req_connecting............: avg=5.85µs   min=0s     med=0s      max=9.26ms   p(90)=0s       p(95)=0s       p(99.9)=1.8ms   
     http_req_duration..............: avg=72.84ms  min=2.78ms med=71.84ms max=516.42ms p(90)=98.81ms  p(95)=106.89ms p(99.9)=301.9ms 
       { expected_response:true }...: avg=72.84ms  min=2.78ms med=71.84ms max=516.42ms p(90)=98.81ms  p(95)=106.89ms p(99.9)=301.9ms 
     http_req_failed................: 0.00%   ✓ 0          ✗ 41033
     http_req_receiving.............: avg=170.48µs min=28.4µs med=72.41µs max=79.53ms  p(90)=149.12µs p(95)=394.56µs p(99.9)=16.32ms 
     http_req_sending...............: avg=61µs     min=5.76µs med=11.41µs max=311.22ms p(90)=29.78µs  p(95)=127.06µs p(99.9)=4.32ms  
     http_req_tls_handshaking.......: avg=0s       min=0s     med=0s      max=0s       p(90)=0s       p(95)=0s       p(99.9)=0s      
     http_req_waiting...............: avg=72.6ms   min=2.72ms med=71.62ms max=492.79ms p(90)=98.53ms  p(95)=106.67ms p(99.9)=295.24ms
     http_reqs......................: 41033   679.100528/s
     iteration_duration.............: avg=73.32ms  min=5.7ms  med=72.19ms max=563.7ms  p(90)=99.11ms  p(95)=107.21ms p(99.9)=313.95ms
     iterations.....................: 40933   677.445517/s
     success_rate...................: 100.00% ✓ 40933      ✗ 0    
     vus............................: 50      min=50       max=50 
     vus_max........................: 50      min=50       max=50 

Performance Overview

Performance Overview

HTTP Overview

HTTP Overview
Summary for: `apollo-router`

K6 Output

     ✓ response code was 200
     ✓ no graphql errors
     ✓ valid response structure

     checks.........................: 100.00% ✓ 68091      ✗ 0    
     data_received..................: 2.0 GB  33 MB/s
     data_sent......................: 27 MB   436 kB/s
     http_req_blocked...............: avg=12.88µs  min=1.79µs  med=3.05µs   max=8.14ms   p(90)=4.55µs   p(95)=5.23µs   p(99.9)=4.59ms  
     http_req_connecting............: avg=9.17µs   min=0s      med=0s       max=8.1ms    p(90)=0s       p(95)=0s       p(99.9)=4.57ms  
     http_req_duration..............: avg=131.33ms min=6.09ms  med=130.44ms max=606.87ms p(90)=161.83ms p(95)=171.36ms p(99.9)=422.78ms
       { expected_response:true }...: avg=131.33ms min=6.09ms  med=130.44ms max=606.87ms p(90)=161.83ms p(95)=171.36ms p(99.9)=422.78ms
     http_req_failed................: 0.00%   ✓ 0          ✗ 22797
     http_req_receiving.............: avg=81.66µs  min=35.8µs  med=54.86µs  max=12.73ms  p(90)=107.45µs p(95)=136.47µs p(99.9)=1.58ms  
     http_req_sending...............: avg=80.18µs  min=8.41µs  med=11.8µs   max=304.63ms p(90)=20.07µs  p(95)=39.46µs  p(99.9)=2.25ms  
     http_req_tls_handshaking.......: avg=0s       min=0s      med=0s       max=0s       p(90)=0s       p(95)=0s       p(99.9)=0s      
     http_req_waiting...............: avg=131.16ms min=6.02ms  med=130.3ms  max=605.44ms p(90)=161.69ms p(95)=171.2ms  p(99.9)=419.53ms
     http_reqs......................: 22797   375.056086/s
     iteration_duration.............: avg=132.24ms min=26.36ms med=130.83ms max=650.5ms  p(90)=162.18ms p(95)=171.69ms p(99.9)=459.94ms
     iterations.....................: 22697   373.410887/s
     success_rate...................: 100.00% ✓ 22697      ✗ 0    
     vus............................: 50      min=50       max=50 
     vus_max........................: 50      min=50       max=50 

Performance Overview

Performance Overview

HTTP Overview

HTTP Overview
Summary for: `hive-gateway-bun`

K6 Output

     ✓ response code was 200
     ✓ no graphql errors
     ✓ valid response structure

     checks.........................: 100.00% ✓ 52503      ✗ 0    
     data_received..................: 1.5 GB  25 MB/s
     data_sent......................: 21 MB   336 kB/s
     http_req_blocked...............: avg=20.68µs  min=1.15µs  med=2.75µs   max=11.32ms  p(90)=4.53µs   p(95)=5.62µs   p(99.9)=7.69ms  
     http_req_connecting............: avg=16.87µs  min=0s      med=0s       max=11.28ms  p(90)=0s       p(95)=0s       p(99.9)=7.64ms  
     http_req_duration..............: avg=170.26ms min=6.99ms  med=158.9ms  max=582.56ms p(90)=194.17ms p(95)=335.96ms p(99.9)=426.91ms
       { expected_response:true }...: avg=170.26ms min=6.99ms  med=158.9ms  max=582.56ms p(90)=194.17ms p(95)=335.96ms p(99.9)=426.91ms
     http_req_failed................: 0.00%   ✓ 0          ✗ 17601
     http_req_receiving.............: avg=98.83µs  min=24.8µs  med=47.36µs  max=92.19ms  p(90)=109.66µs p(95)=197.67µs p(99.9)=3.59ms  
     http_req_sending...............: avg=72.88µs  min=5.36µs  med=11.29µs  max=142.11ms p(90)=33.32µs  p(95)=127.36µs p(99.9)=5.64ms  
     http_req_tls_handshaking.......: avg=0s       min=0s      med=0s       max=0s       p(90)=0s       p(95)=0s       p(99.9)=0s      
     http_req_waiting...............: avg=170.09ms min=6.91ms  med=158.77ms max=581.92ms p(90)=193.94ms p(95)=335.74ms p(99.9)=426.38ms
     http_reqs......................: 17601   288.468942/s
     iteration_duration.............: avg=171.6ms  min=37.34ms med=159.36ms max=646.9ms  p(90)=194.66ms p(95)=336.62ms p(99.9)=479.08ms
     iterations.....................: 17501   286.830007/s
     success_rate...................: 100.00% ✓ 17501      ✗ 0    
     vus............................: 27      min=27       max=50 
     vus_max........................: 50      min=50       max=50 

Performance Overview

Performance Overview

HTTP Overview

HTTP Overview
Summary for: `hive-gateway`

K6 Output

     ✓ response code was 200
     ✓ no graphql errors
     ✓ valid response structure

     checks.........................: 100.00% ✓ 51726      ✗ 0    
     data_received..................: 1.5 GB  25 MB/s
     data_sent......................: 20 MB   330 kB/s
     http_req_blocked...............: avg=22.84µs  min=1.29µs  med=2.85µs   max=12.06ms  p(90)=4.87µs   p(95)=6.17µs   p(99.9)=8.22ms
     http_req_connecting............: avg=18.67µs  min=0s      med=0s       max=12.02ms  p(90)=0s       p(95)=0s       p(99.9)=8.18ms
     http_req_duration..............: avg=172.57ms min=6.89ms  med=159.61ms max=1.03s    p(90)=200.98ms p(95)=305.39ms p(99.9)=1s    
       { expected_response:true }...: avg=172.57ms min=6.89ms  med=159.61ms max=1.03s    p(90)=200.98ms p(95)=305.39ms p(99.9)=1s    
     http_req_failed................: 0.00%   ✓ 0          ✗ 17342
     http_req_receiving.............: avg=102.94µs min=27.68µs med=50.26µs  max=60.13ms  p(90)=108.12µs p(95)=176.97µs p(99.9)=5.01ms
     http_req_sending...............: avg=96.05µs  min=5.8µs   med=11.81µs  max=388.44ms p(90)=32.83µs  p(95)=126.67µs p(99.9)=6.68ms
     http_req_tls_handshaking.......: avg=0s       min=0s      med=0s       max=0s       p(90)=0s       p(95)=0s       p(99.9)=0s    
     http_req_waiting...............: avg=172.37ms min=6.84ms  med=159.47ms max=1.03s    p(90)=200.81ms p(95)=304.55ms p(99.9)=1s    
     http_reqs......................: 17342   283.997863/s
     iteration_duration.............: avg=174.09ms min=33.26ms med=160.08ms max=1.03s    p(90)=201.58ms p(95)=327.52ms p(99.9)=1s    
     iterations.....................: 17242   282.360233/s
     success_rate...................: 100.00% ✓ 17242      ✗ 0    
     vus............................: 38      min=38       max=50 
     vus_max........................: 50      min=50       max=50 

Performance Overview

Performance Overview

HTTP Overview

HTTP Overview
Summary for: `apollo-gateway`

K6 Output

     ✓ response code was 200
     ✓ no graphql errors
     ✓ valid response structure

     checks.........................: 100.00% ✓ 21735      ✗ 0   
     data_received..................: 645 MB  11 MB/s
     data_sent......................: 8.5 MB  140 kB/s
     http_req_blocked...............: avg=43.17µs  min=1.35µs   med=2.9µs    max=11.31ms  p(90)=4.52µs   p(95)=5.24µs   p(99.9)=9.78ms  
     http_req_connecting............: avg=39.71µs  min=0s       med=0s       max=11.28ms  p(90)=0s       p(95)=0s       p(99.9)=9.76ms  
     http_req_duration..............: avg=409.68ms min=7.2ms    med=409.52ms max=753.97ms p(90)=464.25ms p(95)=482.15ms p(99.9)=688.36ms
       { expected_response:true }...: avg=409.68ms min=7.2ms    med=409.52ms max=753.97ms p(90)=464.25ms p(95)=482.15ms p(99.9)=688.36ms
     http_req_failed................: 0.00%   ✓ 0          ✗ 7345
     http_req_receiving.............: avg=72.2µs   min=28.59µs  med=51.49µs  max=63.81ms  p(90)=94.42µs  p(95)=108.84µs p(99.9)=944.28µs
     http_req_sending...............: avg=72.88µs  min=6.19µs   med=12.02µs  max=242.47ms p(90)=18.87µs  p(95)=22.48µs  p(99.9)=3.94ms  
     http_req_tls_handshaking.......: avg=0s       min=0s       med=0s       max=0s       p(90)=0s       p(95)=0s       p(99.9)=0s      
     http_req_waiting...............: avg=409.53ms min=7.16ms   med=409.43ms max=750.82ms p(90)=464.15ms p(95)=482.02ms p(99.9)=687.54ms
     http_reqs......................: 7345    120.003484/s
     iteration_duration.............: avg=415.72ms min=141.01ms med=410.16ms max=797.4ms  p(90)=464.95ms p(95)=482.81ms p(99.9)=737.91ms
     iterations.....................: 7245    118.369672/s
     success_rate...................: 100.00% ✓ 7245       ✗ 0   
     vus............................: 34      min=34       max=50
     vus_max........................: 50      min=50       max=50

Performance Overview

Performance Overview

HTTP Overview

HTTP Overview

@github-actions
Copy link

Overview for: ramping-vus

This scenario runs 4 subgraphs and a GraphQL gateway with Federation spec, and runs a heavy query. We are running a heavy load of concurrent VUs to measure response time and other stats, during stress. It measure things like memory usage, CPU usage, response times. It also includes a summary of the entire execution, and metrics information about HTTP execution times.

This scenario was running 500 VUs over 60s

Comparison

Comparison

Gateway RPS ⬇️ Requests Duration Notes
hive-router 2023 125690 total, 0 failed avg: 111ms, p95: 275ms
grafbase 1520 96568 total, 0 failed avg: 144ms, p95: 335ms
cosmo 679 43389 total, 0 failed avg: 323ms, p95: 713ms
apollo-router 386 26007 total, 0 failed avg: 542ms, p95: 1220ms ❌ 21 unexpected GraphQL errors
hive-gateway-bun 266 18286 total, 0 failed avg: 767ms, p95: 1636ms
hive-gateway 262 17959 total, 0 failed avg: 780ms, p95: 1696ms
apollo-gateway 150 10365 total, 0 failed avg: 1247ms, p95: 2610ms
Summary for: `hive-router`

K6 Output

     ✓ response code was 200
     ✓ no graphql errors
     ✓ valid response structure

     checks.........................: 100.00% ✓ 374070      ✗ 0     
     data_received..................: 11 GB   178 MB/s
     data_sent......................: 146 MB  2.4 MB/s
     http_req_blocked...............: avg=370.35µs min=881ns  med=2.39µs   max=314.81ms p(90)=3.76µs   p(95)=4.34µs   p(99.9)=142.93ms
     http_req_connecting............: avg=367.23µs min=0s     med=0s       max=314.73ms p(90)=0s       p(95)=0s       p(99.9)=142.87ms
     http_req_duration..............: avg=110.83ms min=1.71ms med=98.99ms  max=401.85ms p(90)=229.74ms p(95)=274.51ms p(99.9)=361.16ms
       { expected_response:true }...: avg=110.83ms min=1.71ms med=98.99ms  max=401.85ms p(90)=229.74ms p(95)=274.51ms p(99.9)=361.16ms
     http_req_failed................: 0.00%   ✓ 0           ✗ 125690
     http_req_receiving.............: avg=454.28µs min=20.4µs med=41.02µs  max=133.61ms p(90)=135.39µs p(95)=375.62µs p(99.9)=64.94ms 
     http_req_sending...............: avg=355.63µs min=4.04µs med=8.71µs   max=140.78ms p(90)=18.83µs  p(95)=121.88µs p(99.9)=62.59ms 
     http_req_tls_handshaking.......: avg=0s       min=0s     med=0s       max=0s       p(90)=0s       p(95)=0s       p(99.9)=0s      
     http_req_waiting...............: avg=110.02ms min=1.67ms med=98.29ms  max=379.5ms  p(90)=227.54ms p(95)=273.09ms p(99.9)=356.86ms
     http_reqs......................: 125690  2023.606233/s
     iteration_duration.............: avg=112.34ms min=1.87ms med=100.21ms max=675.23ms p(90)=232.09ms p(95)=276.35ms p(99.9)=378.89ms
     iterations.....................: 124690  2007.506255/s
     success_rate...................: 100.00% ✓ 124690      ✗ 0     
     vus............................: 66      min=0         max=497 
     vus_max........................: 500     min=500       max=500 

Performance Overview

Performance Overview

HTTP Overview

HTTP Overview
Summary for: `grafbase`

K6 Output

     ✓ response code was 200
     ✓ no graphql errors
     ✓ valid response structure

     checks.........................: 100.00% ✓ 286704      ✗ 0    
     data_received..................: 8.5 GB  134 MB/s
     data_sent......................: 112 MB  1.8 MB/s
     http_req_blocked...............: avg=727.54µs min=1.23µs  med=3.01µs   max=406.18ms p(90)=4.32µs   p(95)=5.11µs   p(99.9)=226.27ms
     http_req_connecting............: avg=722.63µs min=0s      med=0s       max=406.13ms p(90)=0s       p(95)=0s       p(99.9)=225.63ms
     http_req_duration..............: avg=144ms    min=2.57ms  med=132.23ms max=551.35ms p(90)=287.89ms p(95)=335ms    p(99.9)=439.56ms
       { expected_response:true }...: avg=144ms    min=2.57ms  med=132.23ms max=551.35ms p(90)=287.89ms p(95)=335ms    p(99.9)=439.56ms
     http_req_failed................: 0.00%   ✓ 0           ✗ 96568
     http_req_receiving.............: avg=670.41µs min=22.59µs med=47.94µs  max=150.93ms p(90)=108.62µs p(95)=436.7µs  p(99.9)=90.38ms 
     http_req_sending...............: avg=608.47µs min=5.2µs   med=11.9µs   max=207.83ms p(90)=30.21µs  p(95)=140.6µs  p(99.9)=87.05ms 
     http_req_tls_handshaking.......: avg=0s       min=0s      med=0s       max=0s       p(90)=0s       p(95)=0s       p(99.9)=0s      
     http_req_waiting...............: avg=142.72ms min=2.53ms  med=130.85ms max=551.29ms p(90)=284.87ms p(95)=332.65ms p(99.9)=435.19ms
     http_reqs......................: 96568   1520.48699/s
     iteration_duration.............: avg=146.64ms min=3.08ms  med=134.44ms max=955.72ms p(90)=291.18ms p(95)=338.5ms  p(99.9)=545.12ms
     iterations.....................: 95568   1504.741743/s
     success_rate...................: 100.00% ✓ 95568       ✗ 0    
     vus............................: 83      min=0         max=495
     vus_max........................: 500     min=500       max=500

Performance Overview

Performance Overview

HTTP Overview

HTTP Overview
Summary for: `cosmo`

K6 Output

     ✓ response code was 200
     ✓ no graphql errors
     ✓ valid response structure

     checks.........................: 100.00% ✓ 127167     ✗ 0    
     data_received..................: 3.8 GB  60 MB/s
     data_sent......................: 51 MB   792 kB/s
     http_req_blocked...............: avg=104.61µs min=1.24µs  med=2.98µs   max=151.75ms p(90)=4.63µs   p(95)=6.52µs   p(99.9)=36.31ms
     http_req_connecting............: avg=99.93µs  min=0s      med=0s       max=151.71ms p(90)=0s       p(95)=0s       p(99.9)=36.2ms 
     http_req_duration..............: avg=323.49ms min=2.86ms  med=307.24ms max=1.31s    p(90)=633.52ms p(95)=713.47ms p(99.9)=1s     
       { expected_response:true }...: avg=323.49ms min=2.86ms  med=307.24ms max=1.31s    p(90)=633.52ms p(95)=713.47ms p(99.9)=1s     
     http_req_failed................: 0.00%   ✓ 0          ✗ 43389
     http_req_receiving.............: avg=592.07µs min=27.95µs med=60.77µs  max=283.55ms p(90)=165.67µs p(95)=468.74µs p(99.9)=85.4ms 
     http_req_sending...............: avg=169.21µs min=5.77µs  med=11.42µs  max=120.7ms  p(90)=29.16µs  p(95)=127.59µs p(99.9)=34.5ms 
     http_req_tls_handshaking.......: avg=0s       min=0s      med=0s       max=0s       p(90)=0s       p(95)=0s       p(99.9)=0s     
     http_req_waiting...............: avg=322.72ms min=2.78ms  med=306.59ms max=1.31s    p(90)=632.23ms p(95)=712.17ms p(99.9)=1s     
     http_reqs......................: 43389   679.867856/s
     iteration_duration.............: avg=331.65ms min=3.16ms  med=315.95ms max=1.32s    p(90)=636.92ms p(95)=716.64ms p(99.9)=1s     
     iterations.....................: 42389   664.198727/s
     success_rate...................: 100.00% ✓ 42389      ✗ 0    
     vus............................: 2       min=0        max=500
     vus_max........................: 500     min=500      max=500

Performance Overview

Performance Overview

HTTP Overview

HTTP Overview
Summary for: `apollo-router`

K6 Output

     ✓ response code was 200
     ✗ no graphql errors
      ↳  99% — ✓ 24986 / ✗ 21
     ✓ valid response structure

     checks.........................: 99.97% ✓ 75000      ✗ 21   
     data_received..................: 2.3 GB 34 MB/s
     data_sent......................: 30 MB  451 kB/s
     http_req_blocked...............: avg=95.98µs  min=1.86µs  med=3.29µs   max=182.82ms p(90)=5.4µs    p(95)=8.07µs   p(99.9)=29.27ms
     http_req_connecting............: avg=90.28µs  min=0s      med=0s       max=182.76ms p(90)=0s       p(95)=0s       p(99.9)=29.21ms
     http_req_duration..............: avg=542.23ms min=6.33ms  med=501.18ms max=1.98s    p(90)=1.08s    p(95)=1.22s    p(99.9)=1.66s  
       { expected_response:true }...: avg=542.23ms min=6.33ms  med=501.18ms max=1.98s    p(90)=1.08s    p(95)=1.22s    p(99.9)=1.66s  
     http_req_failed................: 0.00%  ✓ 0          ✗ 26007
     http_req_receiving.............: avg=125.69µs min=32.51µs med=56.13µs  max=70.23ms  p(90)=108.42µs p(95)=223.41µs p(99.9)=10.39ms
     http_req_sending...............: avg=127.75µs min=7.37µs  med=12.42µs  max=112.91ms p(90)=32.25µs  p(95)=124.54µs p(99.9)=22.9ms 
     http_req_tls_handshaking.......: avg=0s       min=0s      med=0s       max=0s       p(90)=0s       p(95)=0s       p(99.9)=0s     
     http_req_waiting...............: avg=541.98ms min=6.27ms  med=500.97ms max=1.98s    p(90)=1.08s    p(95)=1.22s    p(99.9)=1.66s  
     http_reqs......................: 26007  386.38393/s
     iteration_duration.............: avg=564.39ms min=6.72ms  med=527.17ms max=1.98s    p(90)=1.09s    p(95)=1.23s    p(99.9)=1.67s  
     iterations.....................: 25007  371.527009/s
     success_rate...................: 99.91% ✓ 24986      ✗ 21   
     vus............................: 77     min=0        max=498
     vus_max........................: 500    min=500      max=500

Performance Overview

Performance Overview

HTTP Overview

HTTP Overview
Summary for: `hive-gateway-bun`

K6 Output

     ✓ response code was 200
     ✓ no graphql errors
     ✓ valid response structure

     checks.........................: 100.00% ✓ 51858      ✗ 0    
     data_received..................: 1.6 GB  23 MB/s
     data_sent......................: 21 MB   312 kB/s
     http_req_blocked...............: avg=108.42µs min=1.2µs   med=2.7µs    max=113.83ms p(90)=4.67µs  p(95)=6.97µs   p(99.9)=28.16ms
     http_req_connecting............: avg=103.42µs min=0s      med=0s       max=113.77ms p(90)=0s      p(95)=0s       p(99.9)=28.11ms
     http_req_duration..............: avg=766.75ms min=6.38ms  med=725.78ms max=5.32s    p(90)=1.49s   p(95)=1.63s    p(99.9)=4.19s  
       { expected_response:true }...: avg=766.75ms min=6.38ms  med=725.78ms max=5.32s    p(90)=1.49s   p(95)=1.63s    p(99.9)=4.19s  
     http_req_failed................: 0.00%   ✓ 0          ✗ 18286
     http_req_receiving.............: avg=160.79µs min=27.05µs med=44.16µs  max=47.76ms  p(90)=91.68µs p(95)=156.04µs p(99.9)=24.2ms 
     http_req_sending...............: avg=176.38µs min=5.9µs   med=10.93µs  max=102.63ms p(90)=29.27µs p(95)=107.55µs p(99.9)=33.85ms
     http_req_tls_handshaking.......: avg=0s       min=0s      med=0s       max=0s       p(90)=0s      p(95)=0s       p(99.9)=0s     
     http_req_waiting...............: avg=766.42ms min=6.33ms  med=725.7ms  max=5.32s    p(90)=1.49s   p(95)=1.63s    p(99.9)=4.19s  
     http_reqs......................: 18286   266.618915/s
     iteration_duration.............: avg=811.5ms  min=7.86ms  med=780.86ms max=5.33s    p(90)=1.49s   p(95)=1.64s    p(99.9)=4.25s  
     iterations.....................: 17286   252.038421/s
     success_rate...................: 100.00% ✓ 17286      ✗ 0    
     vus............................: 90      min=0        max=500
     vus_max........................: 500     min=500      max=500

Performance Overview

Performance Overview

HTTP Overview

HTTP Overview
Summary for: `hive-gateway`

K6 Output

     ✓ response code was 200
     ✓ no graphql errors
     ✓ valid response structure

     checks.........................: 100.00% ✓ 50877      ✗ 0    
     data_received..................: 1.6 GB  23 MB/s
     data_sent......................: 21 MB   307 kB/s
     http_req_blocked...............: avg=141.44µs min=1.27µs  med=2.81µs   max=163.71ms p(90)=4.73µs  p(95)=8.12µs   p(99.9)=37.47ms
     http_req_connecting............: avg=135.68µs min=0s      med=0s       max=163.51ms p(90)=0s      p(95)=0s       p(99.9)=37.18ms
     http_req_duration..............: avg=780.12ms min=6.22ms  med=732ms    max=5.4s     p(90)=1.55s   p(95)=1.69s    p(99.9)=4.41s  
       { expected_response:true }...: avg=780.12ms min=6.22ms  med=732ms    max=5.4s     p(90)=1.55s   p(95)=1.69s    p(99.9)=4.41s  
     http_req_failed................: 0.00%   ✓ 0          ✗ 17959
     http_req_receiving.............: avg=159.61µs min=26.79µs med=44.79µs  max=89.36ms  p(90)=94.05µs p(95)=170.91µs p(99.9)=23.02ms
     http_req_sending...............: avg=203.8µs  min=5.76µs  med=11.01µs  max=130.94ms p(90)=30.43µs p(95)=115.92µs p(99.9)=36.06ms
     http_req_tls_handshaking.......: avg=0s       min=0s      med=0s       max=0s       p(90)=0s      p(95)=0s       p(99.9)=0s     
     http_req_waiting...............: avg=779.75ms min=6.17ms  med=731.62ms max=5.4s     p(90)=1.55s   p(95)=1.69s    p(99.9)=4.41s  
     http_reqs......................: 17959   262.23687/s
     iteration_duration.............: avg=826.59ms min=8.02ms  med=775.9ms  max=5.41s    p(90)=1.56s   p(95)=1.7s     p(99.9)=4.44s  
     iterations.....................: 16959   247.634895/s
     success_rate...................: 100.00% ✓ 16959      ✗ 0    
     vus............................: 88      min=0        max=500
     vus_max........................: 500     min=500      max=500

Performance Overview

Performance Overview

HTTP Overview

HTTP Overview
Summary for: `apollo-gateway`

K6 Output

     ✓ response code was 200
     ✓ no graphql errors
     ✓ valid response structure

     checks.........................: 100.00% ✓ 28095      ✗ 0    
     data_received..................: 910 MB  13 MB/s
     data_sent......................: 12 MB   180 kB/s
     http_req_blocked...............: avg=31.01µs min=1.36µs  med=3.56µs  max=19.66ms p(90)=6.29µs   p(95)=15.6µs   p(99.9)=5.62ms
     http_req_connecting............: avg=24.54µs min=0s      med=0s      max=19.6ms  p(90)=0s       p(95)=0s       p(99.9)=5.57ms
     http_req_duration..............: avg=1.24s   min=7.52ms  med=1.21s   max=16.4s   p(90)=2.2s     p(95)=2.61s    p(99.9)=15.31s
       { expected_response:true }...: avg=1.24s   min=7.52ms  med=1.21s   max=16.4s   p(90)=2.2s     p(95)=2.61s    p(99.9)=15.31s
     http_req_failed................: 0.00%   ✓ 0          ✗ 10365
     http_req_receiving.............: avg=85.22µs min=28.52µs med=66.44µs max=7.82ms  p(90)=118.39µs p(95)=149.95µs p(99.9)=1.66ms
     http_req_sending...............: avg=47.99µs min=6.1µs   med=14.27µs max=20.65ms p(90)=33.96µs  p(95)=53.36µs  p(99.9)=7.54ms
     http_req_tls_handshaking.......: avg=0s      min=0s      med=0s      max=0s      p(90)=0s       p(95)=0s       p(99.9)=0s    
     http_req_waiting...............: avg=1.24s   min=7.47ms  med=1.21s   max=16.4s   p(90)=2.2s     p(95)=2.6s     p(99.9)=15.31s
     http_reqs......................: 10365   150.505228/s
     iteration_duration.............: avg=1.38s   min=8.15ms  med=1.36s   max=16.42s  p(90)=2.24s    p(95)=2.66s    p(99.9)=15.43s
     iterations.....................: 9365    135.984705/s
     success_rate...................: 100.00% ✓ 9365       ✗ 0    
     vus............................: 70      min=0        max=500
     vus_max........................: 500     min=500      max=500

Performance Overview

Performance Overview

HTTP Overview

HTTP Overview

@github-actions
Copy link

Overview for: constant-vus-subgraphs-delay-resources

This scenario runs 4 subgraphs and a GraphQL gateway with Federation spec, and runs a heavy query. It's being executed with a constant amount of VUs over a fixed amount of time. It measure things like memory usage, CPU usage, average RPS. It also includes a summary of the entire execution, and metrics information about HTTP execution times.

This scenario was running 50 VUs over 60s

Comparison

Comparison

Gateway RPS ⬇️ Requests Duration Notes
grafbase 172 13991 total, 0 failed avg: 216ms, p95: 227ms
hive-router 169 13740 total, 0 failed avg: 220ms, p95: 229ms
cosmo 167 13551 total, 0 failed avg: 223ms, p95: 245ms
hive-gateway 159 12161 total, 0 failed avg: 248ms, p95: 278ms
hive-gateway-bun 157 12093 total, 0 failed avg: 249ms, p95: 279ms
apollo-router 138 11265 total, 0 failed avg: 268ms, p95: 309ms
apollo-gateway 124 10126 total, 0 failed avg: 298ms, p95: 332ms
Summary for: `grafbase`

K6 Output

     ✓ response code was 200
     ✓ no graphql errors
     ✓ valid response structure

     checks.........................: 100.00% ✓ 41673      ✗ 0    
     data_received..................: 1.2 GB  15 MB/s
     data_sent......................: 16 MB   201 kB/s
     http_req_blocked...............: avg=20.89µs  min=1.15µs   med=1.86µs   max=10.13ms  p(90)=3.41µs   p(95)=4.91µs   p(99.9)=7.51ms  
     http_req_connecting............: avg=18.35µs  min=0s       med=0s       max=10.08ms  p(90)=0s       p(95)=0s       p(99.9)=7.48ms  
     http_req_duration..............: avg=215.94ms min=127.6ms  med=215.08ms max=619.66ms p(90)=224.34ms p(95)=227ms    p(99.9)=520.57ms
       { expected_response:true }...: avg=215.94ms min=127.6ms  med=215.08ms max=619.66ms p(90)=224.34ms p(95)=227ms    p(99.9)=520.57ms
     http_req_failed................: 0.00%   ✓ 0          ✗ 13991
     http_req_receiving.............: avg=100.73µs min=26.21µs  med=46.84µs  max=237.15ms p(90)=95.68µs  p(95)=235.95µs p(99.9)=5.04ms  
     http_req_sending...............: avg=130.81µs min=5.37µs   med=8.26µs   max=373.32ms p(90)=25.46µs  p(95)=93.54µs  p(99.9)=8.19ms  
     http_req_tls_handshaking.......: avg=0s       min=0s       med=0s       max=0s       p(90)=0s       p(95)=0s       p(99.9)=0s      
     http_req_waiting...............: avg=215.71ms min=127.53ms med=214.98ms max=605.55ms p(90)=224.2ms  p(95)=226.81ms p(99.9)=490.12ms
     http_reqs......................: 13991   172.85506/s
     iteration_duration.............: avg=216.22ms min=127.86ms med=215.32ms max=634.18ms p(90)=224.54ms p(95)=227.23ms p(99.9)=530.63ms
     iterations.....................: 13891   171.619586/s
     success_rate...................: 100.00% ✓ 13891      ✗ 0    
     vus............................: 50      min=0        max=50 
     vus_max........................: 50      min=50       max=50 

Performance Overview

Performance Overview

HTTP Overview

HTTP Overview
Summary for: `hive-router`

K6 Output

     ✓ response code was 200
     ✓ no graphql errors
     ✓ valid response structure

     checks.........................: 100.00% ✓ 40920      ✗ 0    
     data_received..................: 1.2 GB  15 MB/s
     data_sent......................: 16 MB   197 kB/s
     http_req_blocked...............: avg=14.14µs  min=1.01µs   med=1.87µs   max=6.59ms   p(90)=3.37µs   p(95)=4.73µs   p(99.9)=4.64ms  
     http_req_connecting............: avg=11.76µs  min=0s       med=0s       max=6.55ms   p(90)=0s       p(95)=0s       p(99.9)=4.62ms  
     http_req_duration..............: avg=220.11ms min=158.19ms med=219.23ms max=596.43ms p(90)=226.8ms  p(95)=229.38ms p(99.9)=505.46ms
       { expected_response:true }...: avg=220.11ms min=158.19ms med=219.23ms max=596.43ms p(90)=226.8ms  p(95)=229.38ms p(99.9)=505.46ms
     http_req_failed................: 0.00%   ✓ 0          ✗ 13740
     http_req_receiving.............: avg=73.11µs  min=21.99µs  med=39.49µs  max=15.01ms  p(90)=91.05µs  p(95)=256.37µs p(99.9)=2.97ms  
     http_req_sending...............: avg=134.8µs  min=4.48µs   med=7.05µs   max=356.74ms p(90)=21.53µs  p(95)=92.44µs  p(99.9)=7.75ms  
     http_req_tls_handshaking.......: avg=0s       min=0s       med=0s       max=0s       p(90)=0s       p(95)=0s       p(99.9)=0s      
     http_req_waiting...............: avg=219.9ms  min=158.15ms med=219.15ms max=595.77ms p(90)=226.64ms p(95)=229.15ms p(99.9)=490.19ms
     http_reqs......................: 13740   169.730162/s
     iteration_duration.............: avg=220.42ms min=158.38ms med=219.46ms max=610.37ms p(90)=226.99ms p(95)=229.56ms p(99.9)=519.09ms
     iterations.....................: 13640   168.494863/s
     success_rate...................: 100.00% ✓ 13640      ✗ 0    
     vus............................: 50      min=0        max=50 
     vus_max........................: 50      min=50       max=50 

Performance Overview

Performance Overview

HTTP Overview

HTTP Overview
Summary for: `cosmo`

K6 Output

     ✓ response code was 200
     ✓ no graphql errors
     ✓ valid response structure

     checks.........................: 100.00% ✓ 40353      ✗ 0    
     data_received..................: 1.2 GB  15 MB/s
     data_sent......................: 16 MB   195 kB/s
     http_req_blocked...............: avg=20.95µs  min=1.34µs   med=2.64µs   max=9.19ms   p(90)=3.97µs   p(95)=5.03µs   p(99.9)=6.95ms  
     http_req_connecting............: avg=17.5µs   min=0s       med=0s       max=9.16ms   p(90)=0s       p(95)=0s       p(99.9)=6.93ms  
     http_req_duration..............: avg=222.76ms min=164.95ms med=221.44ms max=615.67ms p(90)=238.64ms p(95)=244.8ms  p(99.9)=506.05ms
       { expected_response:true }...: avg=222.76ms min=164.95ms med=221.44ms max=615.67ms p(90)=238.64ms p(95)=244.8ms  p(99.9)=506.05ms
     http_req_failed................: 0.00%   ✓ 0          ✗ 13551
     http_req_receiving.............: avg=410.21µs min=31.26µs  med=63.06µs  max=122.31ms p(90)=346.61µs p(95)=767.09µs p(99.9)=24.44ms 
     http_req_sending...............: avg=78.46µs  min=6.43µs   med=10.86µs  max=232.4ms  p(90)=30.79µs  p(95)=123.87µs p(99.9)=3.77ms  
     http_req_tls_handshaking.......: avg=0s       min=0s       med=0s       max=0s       p(90)=0s       p(95)=0s       p(99.9)=0s      
     http_req_waiting...............: avg=222.27ms min=164.9ms  med=220.99ms max=614.24ms p(90)=238.07ms p(95)=244.34ms p(99.9)=504.95ms
     http_reqs......................: 13551   167.301206/s
     iteration_duration.............: avg=223.27ms min=165.15ms med=221.82ms max=640.9ms  p(90)=238.97ms p(95)=245.09ms p(99.9)=576.89ms
     iterations.....................: 13451   166.066602/s
     success_rate...................: 100.00% ✓ 13451      ✗ 0    
     vus............................: 50      min=0        max=50 
     vus_max........................: 50      min=50       max=50 

Performance Overview

Performance Overview

HTTP Overview

HTTP Overview
Summary for: `hive-gateway`

K6 Output

     ✓ response code was 200
     ✓ no graphql errors
     ✓ valid response structure

     checks.........................: 100.00% ✓ 36183      ✗ 0    
     data_received..................: 1.1 GB  14 MB/s
     data_sent......................: 14 MB   185 kB/s
     http_req_blocked...............: avg=27.21µs  min=1.15µs   med=2.75µs   max=11.12ms  p(90)=4.47µs   p(95)=5.83µs   p(99.9)=8.59ms  
     http_req_connecting............: avg=23.48µs  min=0s       med=0s       max=11.09ms  p(90)=0s       p(95)=0s       p(99.9)=8.56ms  
     http_req_duration..............: avg=247.79ms min=160.31ms med=239.93ms max=814.65ms p(90)=265.53ms p(95)=278.43ms p(99.9)=701.74ms
       { expected_response:true }...: avg=247.79ms min=160.31ms med=239.93ms max=814.65ms p(90)=265.53ms p(95)=278.43ms p(99.9)=701.74ms
     http_req_failed................: 0.00%   ✓ 0          ✗ 12161
     http_req_receiving.............: avg=106.8µs  min=25.58µs  med=48.18µs  max=202.24ms p(90)=105.14µs p(95)=228.8µs  p(99.9)=4.38ms  
     http_req_sending...............: avg=83.09µs  min=5.57µs   med=11.15µs  max=146.95ms p(90)=33.16µs  p(95)=130.05µs p(99.9)=4.41ms  
     http_req_tls_handshaking.......: avg=0s       min=0s       med=0s       max=0s       p(90)=0s       p(95)=0s       p(99.9)=0s      
     http_req_waiting...............: avg=247.6ms  min=160.21ms med=239.81ms max=813.93ms p(90)=265.28ms p(95)=278.25ms p(99.9)=701.7ms 
     http_reqs......................: 12161   159.320688/s
     iteration_duration.............: avg=248.95ms min=179.67ms med=240.36ms max=847.92ms p(90)=265.95ms p(95)=278.79ms p(99.9)=777.22ms
     iterations.....................: 12061   158.010593/s
     success_rate...................: 100.00% ✓ 12061      ✗ 0    
     vus............................: 50      min=0        max=50 
     vus_max........................: 50      min=50       max=50 

Performance Overview

Performance Overview

HTTP Overview

HTTP Overview
Summary for: `hive-gateway-bun`

K6 Output

     ✓ response code was 200
     ✓ no graphql errors
     ✓ valid response structure

     checks.........................: 100.00% ✓ 35979      ✗ 0    
     data_received..................: 1.1 GB  14 MB/s
     data_sent......................: 14 MB   184 kB/s
     http_req_blocked...............: avg=30.62µs  min=1.14µs   med=2.71µs   max=12.23ms  p(90)=4.48µs   p(95)=5.85µs   p(99.9)=9.62ms  
     http_req_connecting............: avg=26.23µs  min=0s       med=0s       max=12.19ms  p(90)=0s       p(95)=0s       p(99.9)=9.35ms  
     http_req_duration..............: avg=249.23ms min=149ms    med=239.47ms max=822.18ms p(90)=264.46ms p(95)=278.94ms p(99.9)=816.76ms
       { expected_response:true }...: avg=249.23ms min=149ms    med=239.47ms max=822.18ms p(90)=264.46ms p(95)=278.94ms p(99.9)=816.76ms
     http_req_failed................: 0.00%   ✓ 0          ✗ 12093
     http_req_receiving.............: avg=99.99µs  min=27.04µs  med=49.54µs  max=19.64ms  p(90)=110.11µs p(95)=229.69µs p(99.9)=5.8ms   
     http_req_sending...............: avg=75.88µs  min=5.36µs   med=11.32µs  max=143.91ms p(90)=34µs     p(95)=131µs    p(99.9)=4.01ms  
     http_req_tls_handshaking.......: avg=0s       min=0s       med=0s       max=0s       p(90)=0s       p(95)=0s       p(99.9)=0s      
     http_req_waiting...............: avg=249.05ms min=148.95ms med=239.35ms max=822.11ms p(90)=264.27ms p(95)=278.73ms p(99.9)=816.7ms 
     http_reqs......................: 12093   157.804084/s
     iteration_duration.............: avg=250.4ms  min=149.23ms med=239.86ms max=822.53ms p(90)=264.88ms p(95)=280.07ms p(99.9)=817.14ms
     iterations.....................: 11993   156.499163/s
     success_rate...................: 100.00% ✓ 11993      ✗ 0    
     vus............................: 50      min=0        max=50 
     vus_max........................: 50      min=50       max=50 

Performance Overview

Performance Overview

HTTP Overview

HTTP Overview
Summary for: `apollo-router`

K6 Output

     ✓ response code was 200
     ✓ no graphql errors
     ✓ valid response structure

     checks.........................: 100.00% ✓ 33495      ✗ 0    
     data_received..................: 988 MB  12 MB/s
     data_sent......................: 13 MB   161 kB/s
     http_req_blocked...............: avg=25.32µs  min=1.46µs   med=2.69µs   max=9.17ms   p(90)=4.01µs   p(95)=5.06µs   p(99.9)=7.31ms  
     http_req_connecting............: avg=21.02µs  min=0s       med=0s       max=9.14ms   p(90)=0s       p(95)=0s       p(99.9)=7.29ms  
     http_req_duration..............: avg=268.46ms min=171.19ms med=268.74ms max=667.36ms p(90)=300.97ms p(95)=309.46ms p(99.9)=576.72ms
       { expected_response:true }...: avg=268.46ms min=171.19ms med=268.74ms max=667.36ms p(90)=300.97ms p(95)=309.46ms p(99.9)=576.72ms
     http_req_failed................: 0.00%   ✓ 0          ✗ 11265
     http_req_receiving.............: avg=126.06µs min=31.27µs  med=51.73µs  max=11.11ms  p(90)=156.2µs  p(95)=451.48µs p(99.9)=4.66ms  
     http_req_sending...............: avg=97.43µs  min=6.45µs   med=11.04µs  max=149.08ms p(90)=59.56µs  p(95)=136.78µs p(99.9)=3.42ms  
     http_req_tls_handshaking.......: avg=0s       min=0s       med=0s       max=0s       p(90)=0s       p(95)=0s       p(99.9)=0s      
     http_req_waiting...............: avg=268.23ms min=171.13ms med=268.54ms max=666.14ms p(90)=300.76ms p(95)=309.17ms p(99.9)=575.27ms
     http_reqs......................: 11265   138.295231/s
     iteration_duration.............: avg=269.43ms min=171.43ms med=269.52ms max=684.9ms  p(90)=301.32ms p(95)=309.92ms p(99.9)=630.78ms
     iterations.....................: 11165   137.067577/s
     success_rate...................: 100.00% ✓ 11165      ✗ 0    
     vus............................: 50      min=0        max=50 
     vus_max........................: 50      min=50       max=50 

Performance Overview

Performance Overview

HTTP Overview

HTTP Overview
Summary for: `apollo-gateway`

K6 Output

     ✓ response code was 200
     ✓ no graphql errors
     ✓ valid response structure

     checks.........................: 100.00% ✓ 30078      ✗ 0    
     data_received..................: 889 MB  11 MB/s
     data_sent......................: 12 MB   144 kB/s
     http_req_blocked...............: avg=32.55µs  min=1.35µs   med=3.26µs   max=11.41ms  p(90)=4.87µs   p(95)=5.68µs   p(99.9)=9.27ms  
     http_req_connecting............: avg=27.89µs  min=0s       med=0s       max=11.37ms  p(90)=0s       p(95)=0s       p(99.9)=9.24ms  
     http_req_duration..............: avg=298.39ms min=210.84ms med=296.09ms max=854.01ms p(90)=321.71ms p(95)=331.53ms p(99.9)=748.64ms
       { expected_response:true }...: avg=298.39ms min=210.84ms med=296.09ms max=854.01ms p(90)=321.71ms p(95)=331.53ms p(99.9)=748.64ms
     http_req_failed................: 0.00%   ✓ 0          ✗ 10126
     http_req_receiving.............: avg=86.96µs  min=30.78µs  med=59.9µs   max=45.39ms  p(90)=107.81µs p(95)=133.72µs p(99.9)=2.43ms  
     http_req_sending...............: avg=126.98µs min=6.48µs   med=13.08µs  max=269.07ms p(90)=23.2µs   p(95)=38.64µs  p(99.9)=5.7ms   
     http_req_tls_handshaking.......: avg=0s       min=0s       med=0s       max=0s       p(90)=0s       p(95)=0s       p(99.9)=0s      
     http_req_waiting...............: avg=298.18ms min=210.76ms med=295.96ms max=822.98ms p(90)=321.49ms p(95)=331.33ms p(99.9)=747.11ms
     http_reqs......................: 10126   124.186239/s
     iteration_duration.............: avg=299.78ms min=217.26ms med=296.64ms max=891.87ms p(90)=322.13ms p(95)=331.98ms p(99.9)=780.33ms
     iterations.....................: 10026   122.959829/s
     success_rate...................: 100.00% ✓ 10026      ✗ 0    
     vus............................: 50      min=0        max=50 
     vus_max........................: 50      min=50       max=50 

Performance Overview

Performance Overview

HTTP Overview

HTTP Overview

@github-actions
Copy link

Overview for: constant-vus-subgraphs-delay

This scenario runs 4 subgraphs and a GraphQL gateway with Federation spec, and runs a heavy query. It's being executed with a constant amount of VUs over a fixed amount of time. It measure things like memory usage, CPU usage, average RPS. It also includes a summary of the entire execution, and metrics information about HTTP execution times.

This scenario was running 50 VUs over 60s

Comparison

Comparison

Gateway RPS ⬇️ Requests Duration Notes
grafbase 171 13940 total, 0 failed avg: 216ms, p95: 228ms
hive-router 166 13442 total, 0 failed avg: 225ms, p95: 237ms
cosmo 155 12641 total, 0 failed avg: 239ms, p95: 267ms
hive-gateway 148 11343 total, 0 failed avg: 266ms, p95: 350ms
hive-gateway-bun 136 10424 total, 0 failed avg: 289ms, p95: 448ms
apollo-router 126 10346 total, 0 failed avg: 293ms, p95: 337ms
apollo-gateway 86 7103 total, 0 failed avg: 427ms, p95: 467ms
Summary for: `grafbase`

K6 Output

     ✓ response code was 200
     ✓ no graphql errors
     ✓ valid response structure

     checks.........................: 100.00% ✓ 41520      ✗ 0    
     data_received..................: 1.2 GB  15 MB/s
     data_sent......................: 16 MB   200 kB/s
     http_req_blocked...............: avg=18.65µs  min=1.25µs   med=1.93µs   max=8.85ms   p(90)=3.43µs   p(95)=4.85µs   p(99.9)=6.51ms  
     http_req_connecting............: avg=16.08µs  min=0s       med=0s       max=8.82ms   p(90)=0s       p(95)=0s       p(99.9)=6.49ms  
     http_req_duration..............: avg=216.45ms min=161.77ms med=215.54ms max=588.98ms p(90)=225.5ms  p(95)=228.39ms p(99.9)=510.17ms
       { expected_response:true }...: avg=216.45ms min=161.77ms med=215.54ms max=588.98ms p(90)=225.5ms  p(95)=228.39ms p(99.9)=510.17ms
     http_req_failed................: 0.00%   ✓ 0          ✗ 13940
     http_req_receiving.............: avg=82.03µs  min=26.48µs  med=45.45µs  max=10.42ms  p(90)=95.13µs  p(95)=260.38µs p(99.9)=4.93ms  
     http_req_sending...............: avg=146.96µs min=5.52µs   med=8.3µs    max=360.79ms p(90)=31.96µs  p(95)=98.26µs  p(99.9)=9.67ms  
     http_req_tls_handshaking.......: avg=0s       min=0s       med=0s       max=0s       p(90)=0s       p(95)=0s       p(99.9)=0s      
     http_req_waiting...............: avg=216.22ms min=161.72ms med=215.43ms max=587.63ms p(90)=225.36ms p(95)=228.18ms p(99.9)=478.75ms
     http_reqs......................: 13940   171.937556/s
     iteration_duration.............: avg=216.77ms min=161.92ms med=215.78ms max=622.4ms  p(90)=225.72ms p(95)=228.6ms  p(99.9)=535.89ms
     iterations.....................: 13840   170.704145/s
     success_rate...................: 100.00% ✓ 13840      ✗ 0    
     vus............................: 1       min=0        max=50 
     vus_max........................: 50      min=50       max=50 

Performance Overview

Performance Overview

HTTP Overview

HTTP Overview
Summary for: `hive-router`

K6 Output

     ✓ response code was 200
     ✓ no graphql errors
     ✓ valid response structure

     checks.........................: 100.00% ✓ 40026      ✗ 0    
     data_received..................: 1.2 GB  15 MB/s
     data_sent......................: 16 MB   193 kB/s
     http_req_blocked...............: avg=19.86µs  min=1.23µs   med=2.39µs   max=9.25ms   p(90)=3.62µs   p(95)=5.05µs   p(99.9)=6.73ms  
     http_req_connecting............: avg=16.96µs  min=0s       med=0s       max=9.21ms   p(90)=0s       p(95)=0s       p(99.9)=6.71ms  
     http_req_duration..............: avg=224.75ms min=163.34ms med=223.78ms max=615.43ms p(90)=233.7ms  p(95)=236.83ms p(99.9)=536.66ms
       { expected_response:true }...: avg=224.75ms min=163.34ms med=223.78ms max=615.43ms p(90)=233.7ms  p(95)=236.83ms p(99.9)=536.66ms
     http_req_failed................: 0.00%   ✓ 0          ✗ 13442
     http_req_receiving.............: avg=85.28µs  min=25.31µs  med=44.98µs  max=13.98ms  p(90)=96.19µs  p(95)=264.54µs p(99.9)=4.13ms  
     http_req_sending...............: avg=122.62µs min=5.6µs    med=9.66µs   max=373.53ms p(90)=29.38µs  p(95)=103.22µs p(99.9)=5.51ms  
     http_req_tls_handshaking.......: avg=0s       min=0s       med=0s       max=0s       p(90)=0s       p(95)=0s       p(99.9)=0s      
     http_req_waiting...............: avg=224.54ms min=163.28ms med=223.7ms  max=606.01ms p(90)=233.51ms p(95)=236.57ms p(99.9)=508.02ms
     http_reqs......................: 13442   166.084661/s
     iteration_duration.............: avg=225.17ms min=164.01ms med=224.06ms max=642.4ms  p(90)=233.92ms p(95)=237.06ms p(99.9)=549.47ms
     iterations.....................: 13342   164.849096/s
     success_rate...................: 100.00% ✓ 13342      ✗ 0    
     vus............................: 50      min=0        max=50 
     vus_max........................: 50      min=50       max=50 

Performance Overview

Performance Overview

HTTP Overview

HTTP Overview
Summary for: `cosmo`

K6 Output

     ✓ response code was 200
     ✓ no graphql errors
     ✓ valid response structure

     checks.........................: 100.00% ✓ 37623      ✗ 0    
     data_received..................: 1.1 GB  14 MB/s
     data_sent......................: 15 MB   181 kB/s
     http_req_blocked...............: avg=21.98µs  min=1.4µs    med=2.85µs   max=9.64ms   p(90)=4.28µs   p(95)=5.46µs   p(99.9)=7.02ms  
     http_req_connecting............: avg=18.41µs  min=0s       med=0s       max=9.6ms    p(90)=0s       p(95)=0s       p(99.9)=7ms     
     http_req_duration..............: avg=238.99ms min=128.5ms  med=238.6ms  max=676.01ms p(90)=261.19ms p(95)=267.39ms p(99.9)=561.61ms
       { expected_response:true }...: avg=238.99ms min=128.5ms  med=238.6ms  max=676.01ms p(90)=261.19ms p(95)=267.39ms p(99.9)=561.61ms
     http_req_failed................: 0.00%   ✓ 0          ✗ 12641
     http_req_receiving.............: avg=349.93µs min=32.5µs   med=65.02µs  max=242.69ms p(90)=186.28µs p(95)=498.01µs p(99.9)=28.77ms 
     http_req_sending...............: avg=126.22µs min=5.7µs    med=11.2µs   max=310.59ms p(90)=30.36µs  p(95)=128.58µs p(99.9)=3.84ms  
     http_req_tls_handshaking.......: avg=0s       min=0s       med=0s       max=0s       p(90)=0s       p(95)=0s       p(99.9)=0s      
     http_req_waiting...............: avg=238.52ms min=128.43ms med=238.13ms max=674.53ms p(90)=260.6ms  p(95)=266.87ms p(99.9)=549.8ms 
     http_reqs......................: 12641   155.877628/s
     iteration_duration.............: avg=239.62ms min=128.76ms med=239.07ms max=707.33ms p(90)=261.57ms p(95)=267.7ms  p(99.9)=599.06ms
     iterations.....................: 12541   154.644516/s
     success_rate...................: 100.00% ✓ 12541      ✗ 0    
     vus............................: 50      min=0        max=50 
     vus_max........................: 50      min=50       max=50 

Performance Overview

Performance Overview

HTTP Overview

HTTP Overview
Summary for: `hive-gateway`

K6 Output

     ✓ response code was 200
     ✓ no graphql errors
     ✓ valid response structure

     checks.........................: 100.00% ✓ 33729      ✗ 0    
     data_received..................: 996 MB  13 MB/s
     data_sent......................: 13 MB   172 kB/s
     http_req_blocked...............: avg=27.94µs  min=1.12µs   med=2.6µs    max=11.31ms  p(90)=4.03µs   p(95)=5.16µs   p(99.9)=8.91ms  
     http_req_connecting............: avg=24.66µs  min=0s       med=0s       max=11.27ms  p(90)=0s       p(95)=0s       p(99.9)=8.87ms  
     http_req_duration..............: avg=266.05ms min=150.33ms med=256.37ms max=710.06ms p(90)=276.95ms p(95)=350.33ms p(99.9)=611.16ms
       { expected_response:true }...: avg=266.05ms min=150.33ms med=256.37ms max=710.06ms p(90)=276.95ms p(95)=350.33ms p(99.9)=611.16ms
     http_req_failed................: 0.00%   ✓ 0          ✗ 11343
     http_req_receiving.............: avg=90.23µs  min=25.87µs  med=44.15µs  max=17.03ms  p(90)=101.39µs p(95)=321.8µs  p(99.9)=3.52ms  
     http_req_sending...............: avg=106.76µs min=5.42µs   med=10.6µs   max=212.76ms p(90)=33.44µs  p(95)=145.09µs p(99.9)=6.57ms  
     http_req_tls_handshaking.......: avg=0s       min=0s       med=0s       max=0s       p(90)=0s       p(95)=0s       p(99.9)=0s      
     http_req_waiting...............: avg=265.85ms min=150.28ms med=256.24ms max=709.31ms p(90)=276.71ms p(95)=349.72ms p(99.9)=610.09ms
     http_reqs......................: 11343   148.231462/s
     iteration_duration.............: avg=267.33ms min=150.58ms med=256.75ms max=754.96ms p(90)=277.31ms p(95)=354.82ms p(99.9)=636.68ms
     iterations.....................: 11243   146.924652/s
     success_rate...................: 100.00% ✓ 11243      ✗ 0    
     vus............................: 50      min=0        max=50 
     vus_max........................: 50      min=50       max=50 

Performance Overview

Performance Overview

HTTP Overview

HTTP Overview
Summary for: `hive-gateway-bun`

K6 Output

     ✓ response code was 200
     ✓ no graphql errors
     ✓ valid response structure

     checks.........................: 100.00% ✓ 30972      ✗ 0    
     data_received..................: 916 MB  12 MB/s
     data_sent......................: 12 MB   158 kB/s
     http_req_blocked...............: avg=32.24µs  min=1.18µs   med=2.97µs   max=11.9ms   p(90)=5.11µs   p(95)=6.69µs   p(99.9)=9.46ms  
     http_req_connecting............: avg=28.33µs  min=0s       med=0s       max=11.86ms  p(90)=0s       p(95)=0s       p(99.9)=9.41ms  
     http_req_duration..............: avg=289.29ms min=123.78ms med=276.86ms max=845.56ms p(90)=306.87ms p(95)=448.26ms p(99.9)=719.3ms 
       { expected_response:true }...: avg=289.29ms min=123.78ms med=276.86ms max=845.56ms p(90)=306.87ms p(95)=448.26ms p(99.9)=719.3ms 
     http_req_failed................: 0.00%   ✓ 0          ✗ 10424
     http_req_receiving.............: avg=101.48µs min=26.89µs  med=50.49µs  max=12.34ms  p(90)=125.09µs p(95)=408.16µs p(99.9)=3.22ms  
     http_req_sending...............: avg=139.22µs min=5.7µs    med=11.79µs  max=290.85ms p(90)=40.42µs  p(95)=173.67µs p(99.9)=6.75ms  
     http_req_tls_handshaking.......: avg=0s       min=0s       med=0s       max=0s       p(90)=0s       p(95)=0s       p(99.9)=0s      
     http_req_waiting...............: avg=289.05ms min=123.12ms med=276.68ms max=844.06ms p(90)=306.66ms p(95)=448.13ms p(99.9)=718.24ms
     http_reqs......................: 10424   136.038861/s
     iteration_duration.............: avg=291.06ms min=124.07ms med=277.26ms max=876.68ms p(90)=307.58ms p(95)=449.06ms p(99.9)=841.23ms
     iterations.....................: 10324   134.733807/s
     success_rate...................: 100.00% ✓ 10324      ✗ 0    
     vus............................: 50      min=0        max=50 
     vus_max........................: 50      min=50       max=50 

Performance Overview

Performance Overview

HTTP Overview

HTTP Overview
Summary for: `apollo-router`

K6 Output

     ✓ response code was 200
     ✓ no graphql errors
     ✓ valid response structure

     checks.........................: 100.00% ✓ 30738      ✗ 0    
     data_received..................: 908 MB  11 MB/s
     data_sent......................: 12 MB   148 kB/s
     http_req_blocked...............: avg=23.26µs  min=1.72µs   med=2.83µs   max=7.92ms   p(90)=4.11µs   p(95)=5.04µs   p(99.9)=6.34ms  
     http_req_connecting............: avg=19.77µs  min=0s       med=0s       max=7.89ms   p(90)=0s       p(95)=0s       p(99.9)=6.32ms  
     http_req_duration..............: avg=292.65ms min=153.88ms med=293.32ms max=682.1ms  p(90)=328.17ms p(95)=336.56ms p(99.9)=586.49ms
       { expected_response:true }...: avg=292.65ms min=153.88ms med=293.32ms max=682.1ms  p(90)=328.17ms p(95)=336.56ms p(99.9)=586.49ms
     http_req_failed................: 0.00%   ✓ 0          ✗ 10346
     http_req_receiving.............: avg=91.26µs  min=36.05µs  med=51.3µs   max=13.15ms  p(90)=101.71µs p(95)=235.08µs p(99.9)=2.1ms   
     http_req_sending...............: avg=99.9µs   min=7.66µs   med=11.17µs  max=325.64ms p(90)=28.8µs   p(95)=138.17µs p(99.9)=3.39ms  
     http_req_tls_handshaking.......: avg=0s       min=0s       med=0s       max=0s       p(90)=0s       p(95)=0s       p(99.9)=0s      
     http_req_waiting...............: avg=292.46ms min=150.69ms med=293.13ms max=680.89ms p(90)=328.02ms p(95)=336.42ms p(99.9)=585.56ms
     http_reqs......................: 10346   126.933497/s
     iteration_duration.............: avg=293.82ms min=154.18ms med=293.97ms max=698.95ms p(90)=328.62ms p(95)=337.07ms p(99.9)=631.23ms
     iterations.....................: 10246   125.706612/s
     success_rate...................: 100.00% ✓ 10246      ✗ 0    
     vus............................: 50      min=0        max=50 
     vus_max........................: 50      min=50       max=50 

Performance Overview

Performance Overview

HTTP Overview

HTTP Overview
Summary for: `apollo-gateway`

K6 Output

     ✓ response code was 200
     ✓ no graphql errors
     ✓ valid response structure

     checks.........................: 100.00% ✓ 21009     ✗ 0   
     data_received..................: 624 MB  7.6 MB/s
     data_sent......................: 8.3 MB  101 kB/s
     http_req_blocked...............: avg=45.17µs  min=1.51µs   med=3.12µs   max=11.47ms  p(90)=4.58µs   p(95)=5.51µs   p(99.9)=10.11ms 
     http_req_connecting............: avg=41.55µs  min=0s       med=0s       max=11.44ms  p(90)=0s       p(95)=0s       p(99.9)=10.09ms 
     http_req_duration..............: avg=427.02ms min=210.62ms med=429.91ms max=836.93ms p(90)=456.17ms p(95)=467.06ms p(99.9)=768.19ms
       { expected_response:true }...: avg=427.02ms min=210.62ms med=429.91ms max=836.93ms p(90)=456.17ms p(95)=467.06ms p(99.9)=768.19ms
     http_req_failed................: 0.00%   ✓ 0         ✗ 7103
     http_req_receiving.............: avg=62.75µs  min=31.15µs  med=52.01µs  max=3.04ms   p(90)=91.41µs  p(95)=105.55µs p(99.9)=377.74µs
     http_req_sending...............: avg=62.6µs   min=6.46µs   med=12.23µs  max=218.11ms p(90)=17.84µs  p(95)=23.23µs  p(99.9)=4.88ms  
     http_req_tls_handshaking.......: avg=0s       min=0s       med=0s       max=0s       p(90)=0s       p(95)=0s       p(99.9)=0s      
     http_req_waiting...............: avg=426.9ms  min=210.53ms med=429.82ms max=836.05ms p(90)=456.11ms p(95)=466.96ms p(99.9)=767.33ms
     http_reqs......................: 7103    86.924/s
     iteration_duration.............: avg=430.51ms min=275.35ms med=430.38ms max=859.35ms p(90)=456.68ms p(95)=467.88ms p(99.9)=825.92ms
     iterations.....................: 7003    85.700235/s
     success_rate...................: 100.00% ✓ 7003      ✗ 0   
     vus............................: 50      min=0       max=50
     vus_max........................: 50      min=50      max=50

Performance Overview

Performance Overview

HTTP Overview

HTTP Overview

@ardatan ardatan merged commit e07fdb1 into main Nov 4, 2025
34 checks passed
@ardatan ardatan deleted the renovate/lucide-monorepo branch November 4, 2025 00:01
Sign up for free to join this conversation on GitHub. Already have an account? Sign in to comment

Labels

dependencies Pull requests that update a dependency file

Projects

None yet

Development

Successfully merging this pull request may close these issues.

1 participant