Skip to content

Conversation

@renovate
Copy link
Contributor

@renovate renovate bot commented Nov 1, 2025

This PR contains the following updates:

Package Change Age Confidence
graphql 16.11.0 -> 16.12.0 age confidence

Release Notes

graphql/graphql-js (graphql)

v16.12.0: 16.12.0

Compare Source

v16.12.0 (2025-11-01)

New Feature 🚀
Bug Fix 🐞
Docs 📝
28 PRs were merged
Polish 💅
Internal 🏠
3 PRs were merged
Committers: 9

Configuration

📅 Schedule: Branch creation - At any time (no schedule defined), Automerge - At any time (no schedule defined).

🚦 Automerge: Enabled.

Rebasing: Whenever PR becomes conflicted, or you tick the rebase/retry checkbox.

🔕 Ignore: Close this PR and you won't be reminded about this update again.


  • If you want to rebase/retry this PR, check this box

This PR was generated by Mend Renovate. View the repository job log.

@renovate renovate bot added the dependencies Pull requests that update a dependency file label Nov 1, 2025
@github-actions
Copy link

github-actions bot commented Nov 1, 2025

💻 Website Preview

The latest changes are available as preview in: https://4ed12853.federation-gateway-benchmark.pages.dev

@github-actions
Copy link

github-actions bot commented Nov 1, 2025

Overview for: constant-vus-over-time

This scenario runs 4 subgraphs and a GraphQL gateway with Federation spec, and runs a heavy query. It's being executed with a constant amount of VUs over a fixed amount of time. It measure things like memory usage, CPU usage, average RPS. It also includes a summary of the entire execution, and metrics information about HTTP execution times.

This scenario was running 50 VUs over 60s

Comparison

Comparison

Gateway RPS ⬇️ Requests Duration Notes
hive-router 1908 115081 total, 0 failed avg: 26ms, p95: 47ms
grafbase 1658 100089 total, 0 failed avg: 30ms, p95: 51ms
cosmo 692 41826 total, 0 failed avg: 71ms, p95: 104ms
apollo-router 350 21317 total, 0 failed avg: 140ms, p95: 185ms
hive-gateway 287 17696 total, 0 failed avg: 170ms, p95: 335ms
hive-gateway-bun 272 16752 total, 0 failed avg: 179ms, p95: 350ms
apollo-gateway 121 7457 total, 0 failed avg: 403ms, p95: 474ms
Summary for: `hive-router`

K6 Output

     ✓ response code was 200
     ✓ no graphql errors
     ✓ valid response structure

     checks.........................: 100.00% ✓ 344943      ✗ 0     
     data_received..................: 10 GB   167 MB/s
     data_sent......................: 134 MB  2.2 MB/s
     http_req_blocked...............: avg=4.77µs   min=984ns   med=2.49µs  max=8.37ms   p(90)=3.88µs   p(95)=4.59µs   p(99.9)=79.72µs
     http_req_connecting............: avg=1.75µs   min=0s      med=0s      max=8.34ms   p(90)=0s       p(95)=0s       p(99.9)=0s     
     http_req_duration..............: avg=25.85ms  min=1.94ms  med=23.26ms max=437.22ms p(90)=41.06ms  p(95)=47.36ms  p(99.9)=81.19ms
       { expected_response:true }...: avg=25.85ms  min=1.94ms  med=23.26ms max=437.22ms p(90)=41.06ms  p(95)=47.36ms  p(99.9)=81.19ms
     http_req_failed................: 0.00%   ✓ 0           ✗ 115081
     http_req_receiving.............: avg=116.23µs min=22.45µs med=43.76µs max=46.27ms  p(90)=111.31µs p(95)=338.8µs  p(99.9)=11.88ms
     http_req_sending...............: avg=89.24µs  min=4.23µs  med=9.23µs  max=207.43ms p(90)=23.29µs  p(95)=125.24µs p(99.9)=12.41ms
     http_req_tls_handshaking.......: avg=0s       min=0s      med=0s      max=0s       p(90)=0s       p(95)=0s       p(99.9)=0s     
     http_req_waiting...............: avg=25.64ms  min=1.85ms  med=23.09ms max=412.16ms p(90)=40.7ms   p(95)=46.95ms  p(99.9)=78.87ms
     http_reqs......................: 115081  1908.660291/s
     iteration_duration.............: avg=26.08ms  min=4.27ms  med=23.47ms max=453.73ms p(90)=41.27ms  p(95)=47.58ms  p(99.9)=81.49ms
     iterations.....................: 114981  1907.001754/s
     success_rate...................: 100.00% ✓ 114981      ✗ 0     
     vus............................: 50      min=50        max=50  
     vus_max........................: 50      min=50        max=50  

Performance Overview

Performance Overview

HTTP Overview

HTTP Overview
Summary for: `grafbase`

K6 Output

     ✓ response code was 200
     ✓ no graphql errors
     ✓ valid response structure

     checks.........................: 100.00% ✓ 299967      ✗ 0     
     data_received..................: 8.8 GB  146 MB/s
     data_sent......................: 116 MB  1.9 MB/s
     http_req_blocked...............: avg=5.08µs   min=966ns   med=2.85µs  max=6.58ms   p(90)=4.17µs   p(95)=4.9µs    p(99.9)=107.1µs
     http_req_connecting............: avg=1.66µs   min=0s      med=0s      max=6.55ms   p(90)=0s       p(95)=0s       p(99.9)=0s     
     http_req_duration..............: avg=29.73ms  min=2.5ms   med=26.86ms max=442.59ms p(90)=44.27ms  p(95)=50.76ms  p(99.9)=89.2ms 
       { expected_response:true }...: avg=29.73ms  min=2.5ms   med=26.86ms max=442.59ms p(90)=44.27ms  p(95)=50.76ms  p(99.9)=89.2ms 
     http_req_failed................: 0.00%   ✓ 0           ✗ 100089
     http_req_receiving.............: avg=125.04µs min=24.22µs med=46.45µs max=151.59ms p(90)=113.99µs p(95)=358.35µs p(99.9)=12.21ms
     http_req_sending...............: avg=98.02µs  min=4.19µs  med=10.31µs max=388.92ms p(90)=25.46µs  p(95)=126.51µs p(99.9)=14.3ms 
     http_req_tls_handshaking.......: avg=0s       min=0s      med=0s      max=0s       p(90)=0s       p(95)=0s       p(99.9)=0s     
     http_req_waiting...............: avg=29.51ms  min=2.45ms  med=26.69ms max=423.67ms p(90)=43.88ms  p(95)=50.36ms  p(99.9)=87.75ms
     http_reqs......................: 100089  1658.741936/s
     iteration_duration.............: avg=29.99ms  min=7.66ms  med=27.09ms max=465.91ms p(90)=44.5ms   p(95)=51ms     p(99.9)=90.21ms
     iterations.....................: 99989   1657.084669/s
     success_rate...................: 100.00% ✓ 99989       ✗ 0     
     vus............................: 50      min=50        max=50  
     vus_max........................: 50      min=50        max=50  

Performance Overview

Performance Overview

HTTP Overview

HTTP Overview
Summary for: `cosmo`

K6 Output

     ✓ response code was 200
     ✓ no graphql errors
     ✓ valid response structure

     checks.........................: 100.00% ✓ 125178     ✗ 0    
     data_received..................: 3.7 GB  61 MB/s
     data_sent......................: 49 MB   805 kB/s
     http_req_blocked...............: avg=9.12µs  min=1.17µs  med=2.79µs  max=9.42ms   p(90)=3.87µs   p(95)=4.73µs   p(99.9)=1.35ms  
     http_req_connecting............: avg=5.68µs  min=0s      med=0s      max=9.39ms   p(90)=0s       p(95)=0s       p(99.9)=1.34ms  
     http_req_duration..............: avg=71.44ms min=2.84ms  med=70.7ms  max=506.94ms p(90)=96.43ms  p(95)=104.01ms p(99.9)=292.74ms
       { expected_response:true }...: avg=71.44ms min=2.84ms  med=70.7ms  max=506.94ms p(90)=96.43ms  p(95)=104.01ms p(99.9)=292.74ms
     http_req_failed................: 0.00%   ✓ 0          ✗ 41826
     http_req_receiving.............: avg=158.1µs min=28.19µs med=69.38µs max=48.35ms  p(90)=141.67µs p(95)=386.08µs p(99.9)=14.12ms 
     http_req_sending...............: avg=67.45µs min=5.87µs  med=11.25µs max=363.91ms p(90)=30.22µs  p(95)=123.7µs  p(99.9)=3.67ms  
     http_req_tls_handshaking.......: avg=0s      min=0s      med=0s      max=0s       p(90)=0s       p(95)=0s       p(99.9)=0s      
     http_req_waiting...............: avg=71.22ms min=2.74ms  med=70.51ms max=505.83ms p(90)=96.15ms  p(95)=103.74ms p(99.9)=285.86ms
     http_reqs......................: 41826   692.354467/s
     iteration_duration.............: avg=71.91ms min=5.03ms  med=71.01ms max=545.25ms p(90)=96.74ms  p(95)=104.35ms p(99.9)=300.76ms
     iterations.....................: 41726   690.699146/s
     success_rate...................: 100.00% ✓ 41726      ✗ 0    
     vus............................: 50      min=50       max=50 
     vus_max........................: 50      min=50       max=50 

Performance Overview

Performance Overview

HTTP Overview

HTTP Overview
Summary for: `apollo-router`

K6 Output

     ✓ response code was 200
     ✓ no graphql errors
     ✓ valid response structure

     checks.........................: 100.00% ✓ 63651      ✗ 0    
     data_received..................: 1.9 GB  31 MB/s
     data_sent......................: 25 MB   407 kB/s
     http_req_blocked...............: avg=16.15µs  min=1.84µs  med=3.04µs   max=10.38ms  p(90)=4.65µs   p(95)=5.46µs   p(99.9)=5.86ms  
     http_req_connecting............: avg=11.72µs  min=0s      med=0s       max=10.33ms  p(90)=0s       p(95)=0s       p(99.9)=5.6ms   
     http_req_duration..............: avg=140.39ms min=6.84ms  med=139.14ms max=672.63ms p(90)=173.95ms p(95)=185.45ms p(99.9)=493.32ms
       { expected_response:true }...: avg=140.39ms min=6.84ms  med=139.14ms max=672.63ms p(90)=173.95ms p(95)=185.45ms p(99.9)=493.32ms
     http_req_failed................: 0.00%   ✓ 0          ✗ 21317
     http_req_receiving.............: avg=85.47µs  min=36.02µs med=56.5µs   max=9.58ms   p(90)=108.41µs p(95)=146.25µs p(99.9)=2.27ms  
     http_req_sending...............: avg=83.32µs  min=8.44µs  med=12.18µs  max=442.8ms  p(90)=21.38µs  p(95)=46.04µs  p(99.9)=2.56ms  
     http_req_tls_handshaking.......: avg=0s       min=0s      med=0s       max=0s       p(90)=0s       p(95)=0s       p(99.9)=0s      
     http_req_waiting...............: avg=140.22ms min=6.77ms  med=139.02ms max=671.65ms p(90)=173.81ms p(95)=185.24ms p(99.9)=488.72ms
     http_reqs......................: 21317   350.145328/s
     iteration_duration.............: avg=141.46ms min=52.13ms med=139.55ms max=735.82ms p(90)=174.36ms p(95)=185.86ms p(99.9)=535.59ms
     iterations.....................: 21217   348.502764/s
     success_rate...................: 100.00% ✓ 21217      ✗ 0    
     vus............................: 50      min=50       max=50 
     vus_max........................: 50      min=50       max=50 

Performance Overview

Performance Overview

HTTP Overview

HTTP Overview
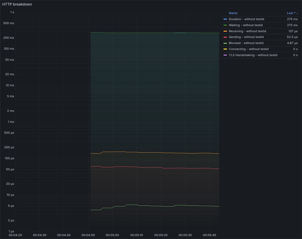
Summary for: `hive-gateway`

K6 Output

     ✓ response code was 200
     ✓ no graphql errors
     ✓ valid response structure

     checks.........................: 100.00% ✓ 52788      ✗ 0    
     data_received..................: 1.6 GB  25 MB/s
     data_sent......................: 21 MB   334 kB/s
     http_req_blocked...............: avg=18.06µs  min=1.22µs  med=2.87µs   max=10.07ms  p(90)=4.64µs   p(95)=5.82µs   p(99.9)=6.62ms  
     http_req_connecting............: avg=14.19µs  min=0s      med=0s       max=10.02ms  p(90)=0s       p(95)=0s       p(99.9)=6.59ms  
     http_req_duration..............: avg=169.55ms min=7.37ms  med=156.29ms max=741.85ms p(90)=196.61ms p(95)=335.32ms p(99.9)=541.88ms
       { expected_response:true }...: avg=169.55ms min=7.37ms  med=156.29ms max=741.85ms p(90)=196.61ms p(95)=335.32ms p(99.9)=541.88ms
     http_req_failed................: 0.00%   ✓ 0          ✗ 17696
     http_req_receiving.............: avg=113.33µs min=26.81µs med=49.66µs  max=223.29ms p(90)=112.68µs p(95)=253.53µs p(99.9)=4.9ms   
     http_req_sending...............: avg=112.9µs  min=5.45µs  med=11.47µs  max=247.55ms p(90)=33.55µs  p(95)=130.35µs p(99.9)=6.3ms   
     http_req_tls_handshaking.......: avg=0s       min=0s      med=0s       max=0s       p(90)=0s       p(95)=0s       p(99.9)=0s      
     http_req_waiting...............: avg=169.33ms min=7.3ms   med=156.13ms max=740.74ms p(90)=196.38ms p(95)=334.24ms p(99.9)=529.75ms
     http_reqs......................: 17696   287.462864/s
     iteration_duration.............: avg=170.91ms min=33.27ms med=156.7ms  max=786.38ms p(90)=197.22ms p(95)=337.3ms  p(99.9)=604.54ms
     iterations.....................: 17596   285.838413/s
     success_rate...................: 100.00% ✓ 17596      ✗ 0    
     vus............................: 50      min=0        max=50 
     vus_max........................: 50      min=50       max=50 

Performance Overview

Performance Overview

HTTP Overview

HTTP Overview
Summary for: `hive-gateway-bun`

K6 Output

     ✓ response code was 200
     ✓ no graphql errors
     ✓ valid response structure

     checks.........................: 100.00% ✓ 49956      ✗ 0    
     data_received..................: 1.5 GB  24 MB/s
     data_sent......................: 20 MB   317 kB/s
     http_req_blocked...............: avg=23.64µs  min=1.17µs  med=2.86µs   max=12.7ms   p(90)=4.84µs   p(95)=6.09µs   p(99.9)=8.32ms  
     http_req_connecting............: avg=19.61µs  min=0s      med=0s       max=12.66ms  p(90)=0s       p(95)=0s       p(99.9)=8.25ms  
     http_req_duration..............: avg=178.81ms min=7.79ms  med=165.03ms max=739.96ms p(90)=216.31ms p(95)=350.05ms p(99.9)=567.99ms
       { expected_response:true }...: avg=178.81ms min=7.79ms  med=165.03ms max=739.96ms p(90)=216.31ms p(95)=350.05ms p(99.9)=567.99ms
     http_req_failed................: 0.00%   ✓ 0          ✗ 16752
     http_req_receiving.............: avg=108.91µs min=27.64µs med=50.36µs  max=35.22ms  p(90)=117.37µs p(95)=242.91µs p(99.9)=5.54ms  
     http_req_sending...............: avg=96.97µs  min=5.82µs  med=11.53µs  max=303.71ms p(90)=32.55µs  p(95)=130.59µs p(99.9)=4.63ms  
     http_req_tls_handshaking.......: avg=0s       min=0s      med=0s       max=0s       p(90)=0s       p(95)=0s       p(99.9)=0s      
     http_req_waiting...............: avg=178.61ms min=7.71ms  med=164.92ms max=739.72ms p(90)=216.11ms p(95)=347.29ms p(99.9)=567.93ms
     http_reqs......................: 16752   272.707409/s
     iteration_duration.............: avg=180.24ms min=49.06ms med=165.6ms  max=792.61ms p(90)=216.77ms p(95)=354.77ms p(99.9)=594.23ms
     iterations.....................: 16652   271.0795/s
     success_rate...................: 100.00% ✓ 16652      ✗ 0    
     vus............................: 50      min=0        max=50 
     vus_max........................: 50      min=50       max=50 

Performance Overview

Performance Overview

HTTP Overview

HTTP Overview
Summary for: `apollo-gateway`

K6 Output

     ✓ response code was 200
     ✓ no graphql errors
     ✓ valid response structure

     checks.........................: 100.00% ✓ 22071      ✗ 0   
     data_received..................: 655 MB  11 MB/s
     data_sent......................: 8.7 MB  142 kB/s
     http_req_blocked...............: avg=42.32µs  min=1.42µs   med=2.88µs   max=11.66ms  p(90)=4.41µs   p(95)=5.13µs   p(99.9)=10.04ms 
     http_req_connecting............: avg=38.8µs   min=0s       med=0s       max=11.62ms  p(90)=0s       p(95)=0s       p(99.9)=10.01ms 
     http_req_duration..............: avg=403.32ms min=7.33ms   med=403.22ms max=713.09ms p(90)=456.98ms p(95)=473.79ms p(99.9)=640.98ms
       { expected_response:true }...: avg=403.32ms min=7.33ms   med=403.22ms max=713.09ms p(90)=456.98ms p(95)=473.79ms p(99.9)=640.98ms
     http_req_failed................: 0.00%   ✓ 0          ✗ 7457
     http_req_receiving.............: avg=61.02µs  min=30.06µs  med=50.02µs  max=1.45ms   p(90)=92.36µs  p(95)=109.31µs p(99.9)=510.47µs
     http_req_sending...............: avg=83.38µs  min=6.22µs   med=11.93µs  max=208.7ms  p(90)=18.65µs  p(95)=21.94µs  p(99.9)=4.9ms   
     http_req_tls_handshaking.......: avg=0s       min=0s       med=0s       max=0s       p(90)=0s       p(95)=0s       p(99.9)=0s      
     http_req_waiting...............: avg=403.17ms min=7.28ms   med=403.14ms max=712.23ms p(90)=456.85ms p(95)=473.69ms p(99.9)=640.01ms
     http_reqs......................: 7457    121.956389/s
     iteration_duration.............: avg=409.02ms min=188.15ms med=403.83ms max=758.87ms p(90)=457.68ms p(95)=474.48ms p(99.9)=657.74ms
     iterations.....................: 7357    120.320927/s
     success_rate...................: 100.00% ✓ 7357       ✗ 0   
     vus............................: 33      min=33       max=50
     vus_max........................: 50      min=50       max=50

Performance Overview

Performance Overview

HTTP Overview

HTTP Overview

@github-actions
Copy link

github-actions bot commented Nov 1, 2025

Overview for: constant-vus-subgraphs-delay

This scenario runs 4 subgraphs and a GraphQL gateway with Federation spec, and runs a heavy query. It's being executed with a constant amount of VUs over a fixed amount of time. It measure things like memory usage, CPU usage, average RPS. It also includes a summary of the entire execution, and metrics information about HTTP execution times.

This scenario was running 50 VUs over 60s

Comparison

Comparison

Gateway RPS ⬇️ Requests Duration Notes
grafbase 172 13940 total, 0 failed avg: 217ms, p95: 229ms
hive-router 169 13663 total, 0 failed avg: 221ms, p95: 233ms
cosmo 158 12795 total, 0 failed avg: 236ms, p95: 261ms
hive-gateway 145 11171 total, 0 failed avg: 270ms, p95: 357ms
hive-gateway-bun 143 11026 total, 0 failed avg: 274ms, p95: 379ms
apollo-router 121 9886 total, 0 failed avg: 306ms, p95: 355ms
apollo-gateway 87 7108 total, 0 failed avg: 425ms, p95: 465ms
Summary for: `grafbase`

K6 Output

     ✓ response code was 200
     ✓ no graphql errors
     ✓ valid response structure

     checks.........................: 100.00% ✓ 41520      ✗ 0    
     data_received..................: 1.2 GB  15 MB/s
     data_sent......................: 16 MB   200 kB/s
     http_req_blocked...............: avg=21.12µs  min=1.34µs   med=2.18µs   max=10.15ms  p(90)=4.08µs   p(95)=5.57µs   p(99.9)=7.43ms  
     http_req_connecting............: avg=18.14µs  min=0s       med=0s       max=10.11ms  p(90)=0s       p(95)=0s       p(99.9)=7.39ms  
     http_req_duration..............: avg=216.51ms min=161.01ms med=215.54ms max=625.18ms p(90)=225.94ms p(95)=229.03ms p(99.9)=529.59ms
       { expected_response:true }...: avg=216.51ms min=161.01ms med=215.54ms max=625.18ms p(90)=225.94ms p(95)=229.03ms p(99.9)=529.59ms
     http_req_failed................: 0.00%   ✓ 0          ✗ 13940
     http_req_receiving.............: avg=93.78µs  min=27.39µs  med=48.63µs  max=57.43ms  p(90)=106µs    p(95)=268.18µs p(99.9)=3.75ms  
     http_req_sending...............: avg=143.92µs min=6.35µs   med=8.8µs    max=374.46ms p(90)=33.24µs  p(95)=109.24µs p(99.9)=12.2ms  
     http_req_tls_handshaking.......: avg=0s       min=0s       med=0s       max=0s       p(90)=0s       p(95)=0s       p(99.9)=0s      
     http_req_waiting...............: avg=216.27ms min=160.46ms med=215.41ms max=611.28ms p(90)=225.77ms p(95)=228.84ms p(99.9)=505.51ms
     http_reqs......................: 13940   172.332807/s
     iteration_duration.............: avg=216.85ms min=161.28ms med=215.79ms max=648.63ms p(90)=226.17ms p(95)=229.23ms p(99.9)=546.97ms
     iterations.....................: 13840   171.096561/s
     success_rate...................: 100.00% ✓ 13840      ✗ 0    
     vus............................: 50      min=0        max=50 
     vus_max........................: 50      min=50       max=50 

Performance Overview

Performance Overview

HTTP Overview

HTTP Overview
Summary for: `hive-router`

K6 Output

     ✓ response code was 200
     ✓ no graphql errors
     ✓ valid response structure

     checks.........................: 100.00% ✓ 40689      ✗ 0    
     data_received..................: 1.2 GB  15 MB/s
     data_sent......................: 16 MB   197 kB/s
     http_req_blocked...............: avg=19.09µs  min=1.19µs   med=2.14µs   max=8.86ms   p(90)=3.1µs    p(95)=4.24µs   p(99.9)=6.56ms  
     http_req_connecting............: avg=16.51µs  min=0s       med=0s       max=8.82ms   p(90)=0s       p(95)=0s       p(99.9)=6.54ms  
     http_req_duration..............: avg=221.07ms min=151.06ms med=220.07ms max=592.45ms p(90)=230.02ms p(95)=232.92ms p(99.9)=509.83ms
       { expected_response:true }...: avg=221.07ms min=151.06ms med=220.07ms max=592.45ms p(90)=230.02ms p(95)=232.92ms p(99.9)=509.83ms
     http_req_failed................: 0.00%   ✓ 0          ✗ 13663
     http_req_receiving.............: avg=99.25µs  min=23.52µs  med=42.5µs   max=286.02ms p(90)=86.26µs  p(95)=254.51µs p(99.9)=3.22ms  
     http_req_sending...............: avg=145.78µs min=5.53µs   med=9.22µs   max=340.39ms p(90)=27.94µs  p(95)=97.25µs  p(99.9)=8.28ms  
     http_req_tls_handshaking.......: avg=0s       min=0s       med=0s       max=0s       p(90)=0s       p(95)=0s       p(99.9)=0s      
     http_req_waiting...............: avg=220.82ms min=151.01ms med=219.96ms max=586.51ms p(90)=229.86ms p(95)=232.76ms p(99.9)=481.63ms
     http_reqs......................: 13663   169.005194/s
     iteration_duration.............: avg=221.43ms min=151.29ms med=220.35ms max=606.38ms p(90)=230.24ms p(95)=233.11ms p(99.9)=520.45ms
     iterations.....................: 13563   167.768239/s
     success_rate...................: 100.00% ✓ 13563      ✗ 0    
     vus............................: 50      min=0        max=50 
     vus_max........................: 50      min=50       max=50 

Performance Overview

Performance Overview

HTTP Overview

HTTP Overview
Summary for: `cosmo`

K6 Output

     ✓ response code was 200
     ✓ no graphql errors
     ✓ valid response structure

     checks.........................: 100.00% ✓ 38085      ✗ 0    
     data_received..................: 1.1 GB  14 MB/s
     data_sent......................: 15 MB   184 kB/s
     http_req_blocked...............: avg=20.59µs  min=1.41µs   med=2.57µs   max=9.32ms   p(90)=3.82µs   p(95)=4.9µs    p(99.9)=6.59ms  
     http_req_connecting............: avg=17.35µs  min=0s       med=0s       max=9.27ms   p(90)=0s       p(95)=0s       p(99.9)=6.56ms  
     http_req_duration..............: avg=235.83ms min=161.81ms med=235.43ms max=644.88ms p(90)=254.78ms p(95)=260.56ms p(99.9)=535.21ms
       { expected_response:true }...: avg=235.83ms min=161.81ms med=235.43ms max=644.88ms p(90)=254.78ms p(95)=260.56ms p(99.9)=535.21ms
     http_req_failed................: 0.00%   ✓ 0          ✗ 12795
     http_req_receiving.............: avg=276.89µs min=33.5µs   med=61.36µs  max=135.82ms p(90)=173.02µs p(95)=472.08µs p(99.9)=26.59ms 
     http_req_sending...............: avg=69.59µs  min=6.56µs   med=10.8µs   max=241.91ms p(90)=28.66µs  p(95)=113.91µs p(99.9)=3.71ms  
     http_req_tls_handshaking.......: avg=0s       min=0s       med=0s       max=0s       p(90)=0s       p(95)=0s       p(99.9)=0s      
     http_req_waiting...............: avg=235.48ms min=161.76ms med=235.15ms max=643.58ms p(90)=254.31ms p(95)=260.11ms p(99.9)=534.38ms
     http_reqs......................: 12795   158.054686/s
     iteration_duration.............: avg=236.38ms min=162.06ms med=235.83ms max=669.16ms p(90)=255.07ms p(95)=260.89ms p(99.9)=557.99ms
     iterations.....................: 12695   156.819401/s
     success_rate...................: 100.00% ✓ 12695      ✗ 0    
     vus............................: 50      min=0        max=50 
     vus_max........................: 50      min=50       max=50 

Performance Overview

Performance Overview

HTTP Overview

HTTP Overview
Summary for: `hive-gateway`

K6 Output

     ✓ response code was 200
     ✓ no graphql errors
     ✓ valid response structure

     checks.........................: 100.00% ✓ 33213      ✗ 0    
     data_received..................: 981 MB  13 MB/s
     data_sent......................: 13 MB   169 kB/s
     http_req_blocked...............: avg=30.83µs  min=1.19µs   med=2.68µs   max=11.71ms  p(90)=4.24µs   p(95)=5.49µs   p(99.9)=9.4ms   
     http_req_connecting............: avg=27.35µs  min=0s       med=0s       max=11.67ms  p(90)=0s       p(95)=0s       p(99.9)=9.37ms  
     http_req_duration..............: avg=270.46ms min=135.43ms med=261.32ms max=708.55ms p(90)=282.54ms p(95)=357.01ms p(99.9)=618.72ms
       { expected_response:true }...: avg=270.46ms min=135.43ms med=261.32ms max=708.55ms p(90)=282.54ms p(95)=357.01ms p(99.9)=618.72ms
     http_req_failed................: 0.00%   ✓ 0          ✗ 11171
     http_req_receiving.............: avg=110.22µs min=25.3µs   med=45.49µs  max=129.29ms p(90)=107.61µs p(95)=372.57µs p(99.9)=5.1ms   
     http_req_sending...............: avg=150.7µs  min=5.42µs   med=10.75µs  max=325.58ms p(90)=36.52µs  p(95)=143.81µs p(99.9)=8.05ms  
     http_req_tls_handshaking.......: avg=0s       min=0s       med=0s       max=0s       p(90)=0s       p(95)=0s       p(99.9)=0s      
     http_req_waiting...............: avg=270.2ms  min=135.37ms med=261.18ms max=702ms    p(90)=282.31ms p(95)=352.09ms p(99.9)=599.32ms
     http_reqs......................: 11171   145.676506/s
     iteration_duration.............: avg=271.77ms min=135.73ms med=261.7ms  max=722.91ms p(90)=283.02ms p(95)=367.88ms p(99.9)=650.78ms
     iterations.....................: 11071   144.372446/s
     success_rate...................: 100.00% ✓ 11071      ✗ 0    
     vus............................: 50      min=0        max=50 
     vus_max........................: 50      min=50       max=50 

Performance Overview

Performance Overview

HTTP Overview

HTTP Overview
Summary for: `hive-gateway-bun`

K6 Output

     ✓ response code was 200
     ✓ no graphql errors
     ✓ valid response structure

     checks.........................: 100.00% ✓ 32778      ✗ 0    
     data_received..................: 968 MB  13 MB/s
     data_sent......................: 13 MB   167 kB/s
     http_req_blocked...............: avg=25.76µs  min=985ns    med=2.86µs   max=9.38ms   p(90)=4.73µs   p(95)=6.34µs   p(99.9)=7.5ms   
     http_req_connecting............: avg=22.24µs  min=0s       med=0s       max=9.33ms   p(90)=0s       p(95)=0s       p(99.9)=7.48ms  
     http_req_duration..............: avg=274.22ms min=162.43ms med=274.34ms max=719.41ms p(90)=303.02ms p(95)=379.29ms p(99.9)=619.61ms
       { expected_response:true }...: avg=274.22ms min=162.43ms med=274.34ms max=719.41ms p(90)=303.02ms p(95)=379.29ms p(99.9)=619.61ms
     http_req_failed................: 0.00%   ✓ 0          ✗ 11026
     http_req_receiving.............: avg=101.6µs  min=24.25µs  med=49.63µs  max=43.99ms  p(90)=106.96µs p(95)=339.75µs p(99.9)=5.83ms  
     http_req_sending...............: avg=92.27µs  min=4.27µs   med=10.88µs  max=246.96ms p(90)=26.49µs  p(95)=140.13µs p(99.9)=5.53ms  
     http_req_tls_handshaking.......: avg=0s       min=0s       med=0s       max=0s       p(90)=0s       p(95)=0s       p(99.9)=0s      
     http_req_waiting...............: avg=274.02ms min=162.33ms med=274.13ms max=718.26ms p(90)=302.86ms p(95)=378.97ms p(99.9)=618.43ms
     http_reqs......................: 11026   143.681831/s
     iteration_duration.............: avg=275.57ms min=174.57ms med=274.91ms max=749.62ms p(90)=303.42ms p(95)=380.29ms p(99.9)=681.78ms
     iterations.....................: 10926   142.378713/s
     success_rate...................: 100.00% ✓ 10926      ✗ 0    
     vus............................: 50      min=0        max=50 
     vus_max........................: 50      min=50       max=50 

Performance Overview

Performance Overview

HTTP Overview

HTTP Overview
Summary for: `apollo-router`

K6 Output

     ✓ response code was 200
     ✓ no graphql errors
     ✓ valid response structure

     checks.........................: 100.00% ✓ 29358      ✗ 0   
     data_received..................: 867 MB  11 MB/s
     data_sent......................: 12 MB   141 kB/s
     http_req_blocked...............: avg=28.57µs  min=1.69µs   med=3.22µs   max=9.7ms    p(90)=4.96µs   p(95)=5.92µs   p(99.9)=7.87ms  
     http_req_connecting............: avg=24.55µs  min=0s       med=0s       max=9.67ms   p(90)=0s       p(95)=0s       p(99.9)=7.85ms  
     http_req_duration..............: avg=305.54ms min=193.62ms med=307.34ms max=726.21ms p(90)=344.57ms p(95)=354.51ms p(99.9)=627.23ms
       { expected_response:true }...: avg=305.54ms min=193.62ms med=307.34ms max=726.21ms p(90)=344.57ms p(95)=354.51ms p(99.9)=627.23ms
     http_req_failed................: 0.00%   ✓ 0          ✗ 9886
     http_req_receiving.............: avg=89.92µs  min=34.09µs  med=58.17µs  max=7.43ms   p(90)=110.96µs p(95)=167.77µs p(99.9)=1.74ms  
     http_req_sending...............: avg=117.91µs min=7.95µs   med=12.12µs  max=281.9ms  p(90)=22.72µs  p(95)=133.09µs p(99.9)=4.85ms  
     http_req_tls_handshaking.......: avg=0s       min=0s       med=0s       max=0s       p(90)=0s       p(95)=0s       p(99.9)=0s      
     http_req_waiting...............: avg=305.33ms min=193.54ms med=307.23ms max=724.9ms  p(90)=344.25ms p(95)=354.31ms p(99.9)=626.25ms
     http_reqs......................: 9886    121.324541/s
     iteration_duration.............: avg=306.93ms min=193.9ms  med=308.01ms max=748.92ms p(90)=345.15ms p(95)=354.96ms p(99.9)=695.64ms
     iterations.....................: 9786    120.097305/s
     success_rate...................: 100.00% ✓ 9786       ✗ 0   
     vus............................: 50      min=0        max=50
     vus_max........................: 50      min=50       max=50

Performance Overview

Performance Overview

HTTP Overview

HTTP Overview
Summary for: `apollo-gateway`

K6 Output

     ✓ response code was 200
     ✓ no graphql errors
     ✓ valid response structure

     checks.........................: 100.00% ✓ 21024     ✗ 0   
     data_received..................: 624 MB  7.6 MB/s
     data_sent......................: 8.3 MB  101 kB/s
     http_req_blocked...............: avg=43.86µs  min=1.37µs   med=2.98µs   max=11.2ms   p(90)=4.2µs    p(95)=5.02µs   p(99.9)=9.71ms  
     http_req_connecting............: avg=40.44µs  min=0s       med=0s       max=11.17ms  p(90)=0s       p(95)=0s       p(99.9)=9.66ms  
     http_req_duration..............: avg=425.22ms min=210.23ms med=427.24ms max=953.85ms p(90)=453.93ms p(95)=465.21ms p(99.9)=880.43ms
       { expected_response:true }...: avg=425.22ms min=210.23ms med=427.24ms max=953.85ms p(90)=453.93ms p(95)=465.21ms p(99.9)=880.43ms
     http_req_failed................: 0.00%   ✓ 0         ✗ 7108
     http_req_receiving.............: avg=59.87µs  min=28.81µs  med=50.51µs  max=2.19ms   p(90)=86.27µs  p(95)=100.87µs p(99.9)=514.85µs
     http_req_sending...............: avg=107.93µs min=6.44µs   med=12.17µs  max=212.15ms p(90)=17.42µs  p(95)=23.15µs  p(99.9)=4.1ms   
     http_req_tls_handshaking.......: avg=0s       min=0s       med=0s       max=0s       p(90)=0s       p(95)=0s       p(99.9)=0s      
     http_req_waiting...............: avg=425.06ms min=210.12ms med=427.16ms max=952.74ms p(90)=453.76ms p(95)=465.02ms p(99.9)=879.07ms
     http_reqs......................: 7108    87.096043/s
     iteration_duration.............: avg=428.83ms min=285.61ms med=427.72ms max=1s       p(90)=454.62ms p(95)=465.73ms p(99.9)=939.6ms 
     iterations.....................: 7008    85.870719/s
     success_rate...................: 100.00% ✓ 7008      ✗ 0   
     vus............................: 50      min=0       max=50
     vus_max........................: 50      min=50      max=50

Performance Overview

Performance Overview

HTTP Overview

HTTP Overview

@github-actions
Copy link

github-actions bot commented Nov 1, 2025

Overview for: ramping-vus

This scenario runs 4 subgraphs and a GraphQL gateway with Federation spec, and runs a heavy query. We are running a heavy load of concurrent VUs to measure response time and other stats, during stress. It measure things like memory usage, CPU usage, response times. It also includes a summary of the entire execution, and metrics information about HTTP execution times.

This scenario was running 500 VUs over 60s

Comparison

Comparison

Gateway RPS ⬇️ Requests Duration Notes
hive-router 1806 112468 total, 0 failed avg: 124ms, p95: 299ms
grafbase 1530 96701 total, 0 failed avg: 144ms, p95: 331ms
cosmo 684 43693 total, 0 failed avg: 321ms, p95: 738ms
apollo-router 391 26289 total, 0 failed avg: 536ms, p95: 1238ms ❌ 16 unexpected GraphQL errors
hive-gateway 270 18918 total, 0 failed avg: 741ms, p95: 1672ms
hive-gateway-bun 235 16635 total, 0 failed avg: 839ms, p95: 1809ms
apollo-gateway 156 10763 total, 0 failed avg: 1212ms, p95: 2504ms
Summary for: `hive-router`

K6 Output

     ✓ response code was 200
     ✓ no graphql errors
     ✓ valid response structure

     checks.........................: 100.00% ✓ 334404      ✗ 0     
     data_received..................: 9.9 GB  159 MB/s
     data_sent......................: 131 MB  2.1 MB/s
     http_req_blocked...............: avg=525.8µs  min=1.16µs  med=2.62µs   max=362.11ms p(90)=4.08µs   p(95)=4.83µs   p(99.9)=186.29ms
     http_req_connecting............: avg=521.88µs min=0s      med=0s       max=362.06ms p(90)=0s       p(95)=0s       p(99.9)=186.17ms
     http_req_duration..............: avg=123.75ms min=1.69ms  med=112.52ms max=439.16ms p(90)=250.54ms p(95)=299.12ms p(99.9)=389.49ms
       { expected_response:true }...: avg=123.75ms min=1.69ms  med=112.52ms max=439.16ms p(90)=250.54ms p(95)=299.12ms p(99.9)=389.49ms
     http_req_failed................: 0.00%   ✓ 0           ✗ 112468
     http_req_receiving.............: avg=553.18µs min=22.71µs med=42.13µs  max=130.95ms p(90)=101.63µs p(95)=400.11µs p(99.9)=77.95ms 
     http_req_sending...............: avg=473.76µs min=5.16µs  med=10.26µs  max=131.22ms p(90)=23.47µs  p(95)=129.48µs p(99.9)=72.72ms 
     http_req_tls_handshaking.......: avg=0s       min=0s      med=0s       max=0s       p(90)=0s       p(95)=0s       p(99.9)=0s      
     http_req_waiting...............: avg=122.72ms min=1.64ms  med=111.48ms max=405.35ms p(90)=248.32ms p(95)=296.94ms p(99.9)=385.64ms
     http_reqs......................: 112468  1806.717199/s
     iteration_duration.............: avg=125.69ms min=1.84ms  med=114.21ms max=746.37ms p(90)=253.06ms p(95)=302.1ms  p(99.9)=439.24ms
     iterations.....................: 111468  1790.652921/s
     success_rate...................: 100.00% ✓ 111468      ✗ 0     
     vus............................: 73      min=0         max=494 
     vus_max........................: 500     min=500       max=500 

Performance Overview

Performance Overview

HTTP Overview

HTTP Overview
Summary for: `grafbase`

K6 Output

     ✓ response code was 200
     ✓ no graphql errors
     ✓ valid response structure

     checks.........................: 100.00% ✓ 287103      ✗ 0    
     data_received..................: 8.5 GB  135 MB/s
     data_sent......................: 113 MB  1.8 MB/s
     http_req_blocked...............: avg=702.07µs min=1.12µs  med=2.91µs   max=411.41ms p(90)=4.19µs   p(95)=5.06µs   p(99.9)=222.18ms
     http_req_connecting............: avg=697.35µs min=0s      med=0s       max=411.34ms p(90)=0s       p(95)=0s       p(99.9)=222.12ms
     http_req_duration..............: avg=143.87ms min=2.48ms  med=131.83ms max=501.37ms p(90)=283.5ms  p(95)=331.3ms  p(99.9)=424.82ms
       { expected_response:true }...: avg=143.87ms min=2.48ms  med=131.83ms max=501.37ms p(90)=283.5ms  p(95)=331.3ms  p(99.9)=424.82ms
     http_req_failed................: 0.00%   ✓ 0           ✗ 96701
     http_req_receiving.............: avg=656.36µs min=24.92µs med=48.27µs  max=187.63ms p(90)=105.06µs p(95)=427.7µs  p(99.9)=87.53ms 
     http_req_sending...............: avg=607.52µs min=5.34µs  med=11.81µs  max=150.85ms p(90)=29.6µs   p(95)=137µs    p(99.9)=91.04ms 
     http_req_tls_handshaking.......: avg=0s       min=0s      med=0s       max=0s       p(90)=0s       p(95)=0s       p(99.9)=0s      
     http_req_waiting...............: avg=142.61ms min=2.43ms  med=130.58ms max=441.54ms p(90)=280.94ms p(95)=328.43ms p(99.9)=422.2ms 
     http_reqs......................: 96701   1530.35388/s
     iteration_duration.............: avg=146.47ms min=2.99ms  med=133.88ms max=979.29ms p(90)=286.35ms p(95)=334.94ms p(99.9)=524.21ms
     iterations.....................: 95701   1514.528254/s
     success_rate...................: 100.00% ✓ 95701       ✗ 0    
     vus............................: 70      min=0         max=496
     vus_max........................: 500     min=500       max=500

Performance Overview

Performance Overview

HTTP Overview

HTTP Overview
Summary for: `cosmo`

K6 Output

     ✓ response code was 200
     ✓ no graphql errors
     ✓ valid response structure

     checks.........................: 100.00% ✓ 128079     ✗ 0    
     data_received..................: 3.8 GB  60 MB/s
     data_sent......................: 51 MB   797 kB/s
     http_req_blocked...............: avg=109.18µs min=1.28µs  med=2.87µs   max=173.57ms p(90)=4.32µs   p(95)=6.15µs   p(99.9)=38.75ms 
     http_req_connecting............: avg=104.64µs min=0s      med=0s       max=173.5ms  p(90)=0s       p(95)=0s       p(99.9)=38.71ms 
     http_req_duration..............: avg=321.33ms min=2.75ms  med=295.33ms max=1.4s     p(90)=645.92ms p(95)=737.89ms p(99.9)=1.08s   
       { expected_response:true }...: avg=321.33ms min=2.75ms  med=295.33ms max=1.4s     p(90)=645.92ms p(95)=737.89ms p(99.9)=1.08s   
     http_req_failed................: 0.00%   ✓ 0          ✗ 43693
     http_req_receiving.............: avg=1ms      min=26.46µs med=60.54µs  max=341.6ms  p(90)=190.69µs p(95)=513.79µs p(99.9)=165.35ms
     http_req_sending...............: avg=192.32µs min=5.29µs  med=11.17µs  max=162.25ms p(90)=30.28µs  p(95)=131.61µs p(99.9)=36.21ms 
     http_req_tls_handshaking.......: avg=0s       min=0s      med=0s       max=0s       p(90)=0s       p(95)=0s       p(99.9)=0s      
     http_req_waiting...............: avg=320.13ms min=2.68ms  med=294.61ms max=1.4s     p(90)=644.58ms p(95)=734.77ms p(99.9)=1.06s   
     http_reqs......................: 43693   684.824574/s
     iteration_duration.............: avg=329.39ms min=3.03ms  med=304.3ms  max=1.4s     p(90)=650.54ms p(95)=741.95ms p(99.9)=1.09s   
     iterations.....................: 42693   669.151021/s
     success_rate...................: 100.00% ✓ 42693      ✗ 0    
     vus............................: 96      min=0        max=500
     vus_max........................: 500     min=500      max=500

Performance Overview

Performance Overview

HTTP Overview

HTTP Overview
Summary for: `apollo-router`

K6 Output

     ✓ response code was 200
     ✗ no graphql errors
      ↳  99% — ✓ 25273 / ✗ 16
     ✓ valid response structure

     checks.........................: 99.97% ✓ 75851      ✗ 16   
     data_received..................: 2.3 GB 34 MB/s
     data_sent......................: 31 MB  457 kB/s
     http_req_blocked...............: avg=75.7µs   min=1.71µs  med=2.97µs   max=106.84ms p(90)=4.73µs   p(95)=6.73µs   p(99.9)=20.56ms
     http_req_connecting............: avg=69.86µs  min=0s      med=0s       max=106.79ms p(90)=0s       p(95)=0s       p(99.9)=20.07ms
     http_req_duration..............: avg=536.33ms min=6.14ms  med=482.93ms max=1.89s    p(90)=1.1s     p(95)=1.23s    p(99.9)=1.68s  
       { expected_response:true }...: avg=536.33ms min=6.14ms  med=482.93ms max=1.89s    p(90)=1.1s     p(95)=1.23s    p(99.9)=1.68s  
     http_req_failed................: 0.00%  ✓ 0          ✗ 26289
     http_req_receiving.............: avg=120.81µs min=30.09µs med=52.69µs  max=67.49ms  p(90)=103.49µs p(95)=199.85µs p(99.9)=11.24ms
     http_req_sending...............: avg=119.36µs min=7.28µs  med=11.6µs   max=71ms     p(90)=30.53µs  p(95)=122.72µs p(99.9)=22.31ms
     http_req_tls_handshaking.......: avg=0s       min=0s      med=0s       max=0s       p(90)=0s       p(95)=0s       p(99.9)=0s     
     http_req_waiting...............: avg=536.09ms min=6.07ms  med=482.68ms max=1.89s    p(90)=1.1s     p(95)=1.23s    p(99.9)=1.68s  
     http_reqs......................: 26289  391.818097/s
     iteration_duration.............: avg=557.97ms min=6.45ms  med=506.14ms max=1.89s    p(90)=1.11s    p(95)=1.24s    p(99.9)=1.68s  
     iterations.....................: 25289  376.913836/s
     success_rate...................: 99.93% ✓ 25273      ✗ 16   
     vus............................: 67     min=0        max=496
     vus_max........................: 500    min=500      max=500

Performance Overview

Performance Overview

HTTP Overview

HTTP Overview
Summary for: `hive-gateway`

K6 Output

     ✓ response code was 200
     ✓ no graphql errors
     ✓ valid response structure

     checks.........................: 100.00% ✓ 53754      ✗ 0    
     data_received..................: 1.7 GB  24 MB/s
     data_sent......................: 22 MB   317 kB/s
     http_req_blocked...............: avg=118.51µs min=1.2µs   med=2.82µs   max=108.17ms p(90)=4.55µs  p(95)=7.17µs   p(99.9)=31.71ms
     http_req_connecting............: avg=113.27µs min=0s      med=0s       max=108.03ms p(90)=0s      p(95)=0s       p(99.9)=31.53ms
     http_req_duration..............: avg=741.2ms  min=6.52ms  med=694ms    max=4.91s    p(90)=1.44s   p(95)=1.67s    p(99.9)=3.46s  
       { expected_response:true }...: avg=741.2ms  min=6.52ms  med=694ms    max=4.91s    p(90)=1.44s   p(95)=1.67s    p(99.9)=3.46s  
     http_req_failed................: 0.00%   ✓ 0          ✗ 18918
     http_req_receiving.............: avg=178.56µs min=25.59µs med=43.86µs  max=77.69ms  p(90)=89.98µs p(95)=165.2µs  p(99.9)=28.86ms
     http_req_sending...............: avg=192.83µs min=5.79µs  med=11.09µs  max=82.72ms  p(90)=30.9µs  p(95)=119.66µs p(99.9)=35.11ms
     http_req_tls_handshaking.......: avg=0s       min=0s      med=0s       max=0s       p(90)=0s      p(95)=0s       p(99.9)=0s     
     http_req_waiting...............: avg=740.83ms min=6.47ms  med=693.73ms max=4.86s    p(90)=1.44s   p(95)=1.67s    p(99.9)=3.46s  
     http_reqs......................: 18918   270.972349/s
     iteration_duration.............: avg=782.91ms min=7.59ms  med=735.58ms max=4.92s    p(90)=1.46s   p(95)=1.69s    p(99.9)=3.6s   
     iterations.....................: 17918   256.648829/s
     success_rate...................: 100.00% ✓ 17918      ✗ 0    
     vus............................: 62      min=0        max=500
     vus_max........................: 500     min=500      max=500

Performance Overview

Performance Overview

HTTP Overview

HTTP Overview
Summary for: `hive-gateway-bun`

K6 Output

     ✓ response code was 200
     ✓ no graphql errors
     ✓ valid response structure

     checks.........................: 100.00% ✓ 46905      ✗ 0    
     data_received..................: 1.5 GB  21 MB/s
     data_sent......................: 20 MB   276 kB/s
     http_req_blocked...............: avg=112.37µs min=1.3µs   med=2.95µs   max=107.4ms  p(90)=5.86µs   p(95)=8.75µs  p(99.9)=28.61ms
     http_req_connecting............: avg=106.38µs min=0s      med=0s       max=107.36ms p(90)=0s       p(95)=0s      p(99.9)=28.54ms
     http_req_duration..............: avg=839.38ms min=7.23ms  med=779.27ms max=6.46s    p(90)=1.63s    p(95)=1.8s    p(99.9)=5.35s  
       { expected_response:true }...: avg=839.38ms min=7.23ms  med=779.27ms max=6.46s    p(90)=1.63s    p(95)=1.8s    p(99.9)=5.35s  
     http_req_failed................: 0.00%   ✓ 0          ✗ 16635
     http_req_receiving.............: avg=206.23µs min=26.13µs med=47.66µs  max=131.41ms p(90)=110.23µs p(95)=179.6µs p(99.9)=25.48ms
     http_req_sending...............: avg=234.37µs min=5.97µs  med=11.53µs  max=126.87ms p(90)=33.03µs  p(95)=125.1µs p(99.9)=46.2ms 
     http_req_tls_handshaking.......: avg=0s       min=0s      med=0s       max=0s       p(90)=0s       p(95)=0s      p(99.9)=0s     
     http_req_waiting...............: avg=838.94ms min=7.14ms  med=779ms    max=6.46s    p(90)=1.63s    p(95)=1.8s    p(99.9)=5.35s  
     http_reqs......................: 16635   235.024888/s
     iteration_duration.............: avg=893.33ms min=9.38ms  med=839.1ms  max=6.5s     p(90)=1.64s    p(95)=1.83s   p(99.9)=5.41s  
     iterations.....................: 15635   220.896551/s
     success_rate...................: 100.00% ✓ 15635      ✗ 0    
     vus............................: 1       min=0        max=500
     vus_max........................: 500     min=500      max=500

Performance Overview

Performance Overview

HTTP Overview

HTTP Overview
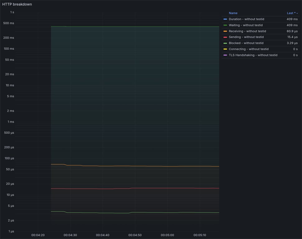
Summary for: `apollo-gateway`

K6 Output

     ✓ response code was 200
     ✓ no graphql errors
     ✓ valid response structure

     checks.........................: 100.00% ✓ 29289      ✗ 0    
     data_received..................: 945 MB  14 MB/s
     data_sent......................: 13 MB   188 kB/s
     http_req_blocked...............: avg=33.92µs min=1.31µs  med=3.16µs  max=21.44ms p(90)=5.36µs   p(95)=10.43µs p(99.9)=7.2ms 
     http_req_connecting............: avg=28.07µs min=0s      med=0s      max=21.37ms p(90)=0s       p(95)=0s      p(99.9)=7.15ms
     http_req_duration..............: avg=1.21s   min=7.31ms  med=1.14s   max=15.5s   p(90)=2.24s    p(95)=2.5s    p(99.9)=14.34s
       { expected_response:true }...: avg=1.21s   min=7.31ms  med=1.14s   max=15.5s   p(90)=2.24s    p(95)=2.5s    p(99.9)=14.34s
     http_req_failed................: 0.00%   ✓ 0          ✗ 10763
     http_req_receiving.............: avg=77.26µs min=27.24µs med=56.01µs max=9.63ms  p(90)=104.79µs p(95)=128.4µs p(99.9)=2.06ms
     http_req_sending...............: avg=47.95µs min=6.08µs  med=12.55µs max=40.21ms p(90)=29.01µs  p(95)=43.89µs p(99.9)=8.67ms
     http_req_tls_handshaking.......: avg=0s      min=0s      med=0s      max=0s      p(90)=0s       p(95)=0s      p(99.9)=0s    
     http_req_waiting...............: avg=1.21s   min=7.27ms  med=1.14s   max=15.5s   p(90)=2.24s    p(95)=2.5s    p(99.9)=14.34s
     http_reqs......................: 10763   156.944736/s
     iteration_duration.............: avg=1.33s   min=7.97ms  med=1.27s   max=15.51s  p(90)=2.28s    p(95)=2.58s   p(99.9)=14.49s
     iterations.....................: 9763    142.362859/s
     success_rate...................: 100.00% ✓ 9763       ✗ 0    
     vus............................: 110     min=0        max=500
     vus_max........................: 500     min=500      max=500

Performance Overview

Performance Overview

HTTP Overview

HTTP Overview

@github-actions
Copy link

github-actions bot commented Nov 1, 2025

Overview for: constant-vus-subgraphs-delay-resources

This scenario runs 4 subgraphs and a GraphQL gateway with Federation spec, and runs a heavy query. It's being executed with a constant amount of VUs over a fixed amount of time. It measure things like memory usage, CPU usage, average RPS. It also includes a summary of the entire execution, and metrics information about HTTP execution times.

This scenario was running 50 VUs over 60s

Comparison

Comparison

Gateway RPS ⬇️ Requests Duration Notes
grafbase 172 13991 total, 0 failed avg: 216ms, p95: 227ms
hive-router 170 13793 total, 0 failed avg: 219ms, p95: 229ms
cosmo 168 13631 total, 0 failed avg: 222ms, p95: 240ms
hive-gateway-bun 161 12400 total, 0 failed avg: 243ms, p95: 273ms
hive-gateway 160 12265 total, 0 failed avg: 246ms, p95: 305ms
apollo-router 134 10972 total, 0 failed avg: 275ms, p95: 318ms
apollo-gateway 124 10149 total, 0 failed avg: 298ms, p95: 334ms
Summary for: `grafbase`

K6 Output

     ✓ response code was 200
     ✓ no graphql errors
     ✓ valid response structure

     checks.........................: 100.00% ✓ 41673      ✗ 0    
     data_received..................: 1.2 GB  15 MB/s
     data_sent......................: 16 MB   201 kB/s
     http_req_blocked...............: avg=19.09µs  min=1.13µs   med=1.89µs   max=9.16ms   p(90)=3.55µs   p(95)=5.13µs   p(99.9)=6.71ms  
     http_req_connecting............: avg=16.51µs  min=0s       med=0s       max=9.13ms   p(90)=0s       p(95)=0s       p(99.9)=6.69ms  
     http_req_duration..............: avg=215.94ms min=155.26ms med=215.16ms max=617.28ms p(90)=224.31ms p(95)=227.17ms p(99.9)=521.84ms
       { expected_response:true }...: avg=215.94ms min=155.26ms med=215.16ms max=617.28ms p(90)=224.31ms p(95)=227.17ms p(99.9)=521.84ms
     http_req_failed................: 0.00%   ✓ 0          ✗ 13991
     http_req_receiving.............: avg=87.37µs  min=25.97µs  med=45.91µs  max=16.32ms  p(90)=95.95µs  p(95)=247.49µs p(99.9)=6.38ms  
     http_req_sending...............: avg=130.87µs min=5.19µs   med=8.11µs   max=389.14ms p(90)=25.52µs  p(95)=94.8µs   p(99.9)=7.85ms  
     http_req_tls_handshaking.......: avg=0s       min=0s       med=0s       max=0s       p(90)=0s       p(95)=0s       p(99.9)=0s      
     http_req_waiting...............: avg=215.73ms min=155.15ms med=215.04ms max=616.56ms p(90)=224.16ms p(95)=226.94ms p(99.9)=503.1ms 
     http_reqs......................: 13991   172.778003/s
     iteration_duration.............: avg=216.24ms min=155.58ms med=215.39ms max=638.21ms p(90)=224.51ms p(95)=227.39ms p(99.9)=541.28ms
     iterations.....................: 13891   171.543081/s
     success_rate...................: 100.00% ✓ 13891      ✗ 0    
     vus............................: 50      min=0        max=50 
     vus_max........................: 50      min=50       max=50 

Performance Overview

Performance Overview

HTTP Overview

HTTP Overview
Summary for: `hive-router`

K6 Output

     ✓ response code was 200
     ✓ no graphql errors
     ✓ valid response structure

     checks.........................: 100.00% ✓ 41079      ✗ 0    
     data_received..................: 1.2 GB  15 MB/s
     data_sent......................: 16 MB   199 kB/s
     http_req_blocked...............: avg=18.98µs  min=1.14µs   med=1.91µs   max=9.07ms   p(90)=3.01µs   p(95)=3.76µs   p(99.9)=6.66ms  
     http_req_connecting............: avg=16.61µs  min=0s       med=0s       max=9.03ms   p(90)=0s       p(95)=0s       p(99.9)=6.64ms  
     http_req_duration..............: avg=218.86ms min=110.85ms med=218.02ms max=600.83ms p(90)=226.3ms  p(95)=229.02ms p(99.9)=502.7ms 
       { expected_response:true }...: avg=218.86ms min=110.85ms med=218.02ms max=600.83ms p(90)=226.3ms  p(95)=229.02ms p(99.9)=502.7ms 
     http_req_failed................: 0.00%   ✓ 0          ✗ 13793
     http_req_receiving.............: avg=71.65µs  min=24.74µs  med=40.47µs  max=17.21ms  p(90)=76.06µs  p(95)=231.18µs p(99.9)=2.81ms  
     http_req_sending...............: avg=73.47µs  min=5.44µs   med=7.91µs   max=359.15ms p(90)=26.46µs  p(95)=94.54µs  p(99.9)=6.48ms  
     http_req_tls_handshaking.......: avg=0s       min=0s       med=0s       max=0s       p(90)=0s       p(95)=0s       p(99.9)=0s      
     http_req_waiting...............: avg=218.72ms min=110.8ms  med=217.95ms max=600.19ms p(90)=226.14ms p(95)=228.89ms p(99.9)=490.99ms
     http_reqs......................: 13793   170.763887/s
     iteration_duration.............: avg=219.18ms min=111.02ms med=218.29ms max=617.7ms  p(90)=226.49ms p(95)=229.21ms p(99.9)=517.37ms
     iterations.....................: 13693   169.52584/s
     success_rate...................: 100.00% ✓ 13693      ✗ 0    
     vus............................: 50      min=0        max=50 
     vus_max........................: 50      min=50       max=50 

Performance Overview

Performance Overview

HTTP Overview

HTTP Overview
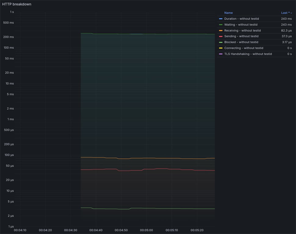
Summary for: `cosmo`

K6 Output

     ✓ response code was 200
     ✓ no graphql errors
     ✓ valid response structure

     checks.........................: 100.00% ✓ 40593      ✗ 0    
     data_received..................: 1.2 GB  15 MB/s
     data_sent......................: 16 MB   196 kB/s
     http_req_blocked...............: avg=20.46µs  min=1.27µs   med=2.6µs    max=9.36ms   p(90)=3.84µs   p(95)=4.88µs   p(99.9)=6.85ms  
     http_req_connecting............: avg=17.03µs  min=0s       med=0s       max=9.33ms   p(90)=0s       p(95)=0s       p(99.9)=6.83ms  
     http_req_duration..............: avg=221.81ms min=125.69ms med=220.8ms  max=634.86ms p(90)=235.11ms p(95)=240.42ms p(99.9)=521.68ms
       { expected_response:true }...: avg=221.81ms min=125.69ms med=220.8ms  max=634.86ms p(90)=235.11ms p(95)=240.42ms p(99.9)=521.68ms
     http_req_failed................: 0.00%   ✓ 0          ✗ 13631
     http_req_receiving.............: avg=348.63µs min=27.48µs  med=60.47µs  max=30.38ms  p(90)=301.11µs p(95)=721.49µs p(99.9)=21.08ms 
     http_req_sending...............: avg=109.92µs min=5.86µs   med=10.75µs  max=323.26ms p(90)=30.77µs  p(95)=126.34µs p(99.9)=4.58ms  
     http_req_tls_handshaking.......: avg=0s       min=0s       med=0s       max=0s       p(90)=0s       p(95)=0s       p(99.9)=0s      
     http_req_waiting...............: avg=221.35ms min=125.61ms med=220.43ms max=633.86ms p(90)=234.59ms p(95)=239.95ms p(99.9)=520.49ms
     http_reqs......................: 13631   168.164422/s
     iteration_duration.............: avg=222.24ms min=125.92ms med=221.16ms max=652.21ms p(90)=235.5ms  p(95)=240.75ms p(99.9)=542.77ms
     iterations.....................: 13531   166.930731/s
     success_rate...................: 100.00% ✓ 13531      ✗ 0    
     vus............................: 37      min=0        max=50 
     vus_max........................: 50      min=50       max=50 

Performance Overview

Performance Overview

HTTP Overview

HTTP Overview
Summary for: `hive-gateway-bun`

K6 Output

     ✓ response code was 200
     ✓ no graphql errors
     ✓ valid response structure

     checks.........................: 100.00% ✓ 36900      ✗ 0    
     data_received..................: 1.1 GB  14 MB/s
     data_sent......................: 14 MB   188 kB/s
     http_req_blocked...............: avg=25.9µs   min=933ns    med=2.62µs   max=11.3ms   p(90)=4.41µs   p(95)=5.88µs   p(99.9)=9.24ms  
     http_req_connecting............: avg=22.58µs  min=0s       med=0s       max=11.26ms  p(90)=0s       p(95)=0s       p(99.9)=9.21ms  
     http_req_duration..............: avg=243.29ms min=142.12ms med=237.12ms max=832.78ms p(90)=260.24ms p(95)=273.29ms p(99.9)=704.26ms
       { expected_response:true }...: avg=243.29ms min=142.12ms med=237.12ms max=832.78ms p(90)=260.24ms p(95)=273.29ms p(99.9)=704.26ms
     http_req_failed................: 0.00%   ✓ 0          ✗ 12400
     http_req_receiving.............: avg=83.89µs  min=21.32µs  med=45.86µs  max=16.21ms  p(90)=98.95µs  p(95)=254.91µs p(99.9)=3.17ms  
     http_req_sending...............: avg=91.77µs  min=4.17µs   med=10.12µs  max=163.44ms p(90)=23.19µs  p(95)=123.11µs p(99.9)=5.98ms  
     http_req_tls_handshaking.......: avg=0s       min=0s       med=0s       max=0s       p(90)=0s       p(95)=0s       p(99.9)=0s      
     http_req_waiting...............: avg=243.11ms min=142ms    med=236.99ms max=821.49ms p(90)=260.03ms p(95)=272.84ms p(99.9)=703.45ms
     http_reqs......................: 12400   161.664503/s
     iteration_duration.............: avg=244.22ms min=142.43ms med=237.52ms max=852.59ms p(90)=260.68ms p(95)=273.7ms  p(99.9)=721.37ms
     iterations.....................: 12300   160.360757/s
     success_rate...................: 100.00% ✓ 12300      ✗ 0    
     vus............................: 50      min=0        max=50 
     vus_max........................: 50      min=50       max=50 

Performance Overview

Performance Overview

HTTP Overview

HTTP Overview
Summary for: `hive-gateway`

K6 Output

     ✓ response code was 200
     ✓ no graphql errors
     ✓ valid response structure

     checks.........................: 100.00% ✓ 36495      ✗ 0    
     data_received..................: 1.1 GB  14 MB/s
     data_sent......................: 14 MB   187 kB/s
     http_req_blocked...............: avg=27.33µs  min=1.11µs   med=2.58µs   max=11.13ms  p(90)=4.09µs   p(95)=5.25µs   p(99.9)=8.78ms  
     http_req_connecting............: avg=23.88µs  min=0s       med=0s       max=11.07ms  p(90)=0s       p(95)=0s       p(99.9)=8.76ms  
     http_req_duration..............: avg=245.88ms min=145.21ms med=236.15ms max=790.46ms p(90)=281.02ms p(95)=304.79ms p(99.9)=649.33ms
       { expected_response:true }...: avg=245.88ms min=145.21ms med=236.15ms max=790.46ms p(90)=281.02ms p(95)=304.79ms p(99.9)=649.33ms
     http_req_failed................: 0.00%   ✓ 0          ✗ 12265
     http_req_receiving.............: avg=83.98µs  min=24.7µs   med=44.04µs  max=13.1ms   p(90)=100.43µs p(95)=271.26µs p(99.9)=3.19ms  
     http_req_sending...............: avg=96.31µs  min=5.41µs   med=10.63µs  max=212.39ms p(90)=33.46µs  p(95)=135.99µs p(99.9)=5.52ms  
     http_req_tls_handshaking.......: avg=0s       min=0s       med=0s       max=0s       p(90)=0s       p(95)=0s       p(99.9)=0s      
     http_req_waiting...............: avg=245.7ms  min=139ms    med=235.94ms max=789.67ms p(90)=280.87ms p(95)=303.21ms p(99.9)=648.21ms
     http_reqs......................: 12265   160.492103/s
     iteration_duration.............: avg=246.92ms min=145.46ms med=236.91ms max=810.85ms p(90)=281.39ms p(95)=306.8ms  p(99.9)=664.71ms
     iterations.....................: 12165   159.183565/s
     success_rate...................: 100.00% ✓ 12165      ✗ 0    
     vus............................: 50      min=0        max=50 
     vus_max........................: 50      min=50       max=50 

Performance Overview

Performance Overview

HTTP Overview

HTTP Overview
Summary for: `apollo-router`

K6 Output

     ✓ response code was 200
     ✓ no graphql errors
     ✓ valid response structure

     checks.........................: 100.00% ✓ 32616      ✗ 0    
     data_received..................: 963 MB  12 MB/s
     data_sent......................: 13 MB   157 kB/s
     http_req_blocked...............: avg=24.08µs  min=1.39µs   med=2.92µs   max=8.12ms   p(90)=4.49µs   p(95)=5.5µs    p(99.9)=6.45ms  
     http_req_connecting............: avg=19.19µs  min=0s       med=0s       max=8.08ms   p(90)=0s       p(95)=0s       p(99.9)=6.43ms  
     http_req_duration..............: avg=275.15ms min=138ms    med=276.94ms max=731.59ms p(90)=308.73ms p(95)=317.83ms p(99.9)=626.19ms
       { expected_response:true }...: avg=275.15ms min=138ms    med=276.94ms max=731.59ms p(90)=308.73ms p(95)=317.83ms p(99.9)=626.19ms
     http_req_failed................: 0.00%   ✓ 0          ✗ 10972
     http_req_receiving.............: avg=148.01µs min=33.75µs  med=56.93µs  max=127.75ms p(90)=158.49µs p(95)=474.87µs p(99.9)=6.22ms  
     http_req_sending...............: avg=148.51µs min=6.67µs   med=11.8µs   max=273.26ms p(90)=75.03µs  p(95)=145.91µs p(99.9)=5.59ms  
     http_req_tls_handshaking.......: avg=0s       min=0s       med=0s       max=0s       p(90)=0s       p(95)=0s       p(99.9)=0s      
     http_req_waiting...............: avg=274.86ms min=137.89ms med=276.71ms max=730.64ms p(90)=308.5ms  p(95)=317.48ms p(99.9)=624.85ms
     http_reqs......................: 10972   134.661051/s
     iteration_duration.............: avg=276.14ms min=138.31ms med=277.58ms max=751.92ms p(90)=309.35ms p(95)=318.33ms p(99.9)=643.75ms
     iterations.....................: 10872   133.433735/s
     success_rate...................: 100.00% ✓ 10872      ✗ 0    
     vus............................: 50      min=0        max=50 
     vus_max........................: 50      min=50       max=50 

Performance Overview

Performance Overview

HTTP Overview

HTTP Overview
Summary for: `apollo-gateway`

K6 Output

     ✓ response code was 200
     ✓ no graphql errors
     ✓ valid response structure

     checks.........................: 100.00% ✓ 30147      ✗ 0    
     data_received..................: 891 MB  11 MB/s
     data_sent......................: 12 MB   145 kB/s
     http_req_blocked...............: avg=29.41µs  min=1.28µs   med=3.24µs   max=10.74ms  p(90)=4.89µs   p(95)=5.76µs   p(99.9)=8.36ms  
     http_req_connecting............: avg=25.06µs  min=0s       med=0s       max=10.7ms   p(90)=0s       p(95)=0s       p(99.9)=8.33ms  
     http_req_duration..............: avg=297.74ms min=210.25ms med=295.71ms max=792.36ms p(90)=323.27ms p(95)=333.58ms p(99.9)=679.13ms
       { expected_response:true }...: avg=297.74ms min=210.25ms med=295.71ms max=792.36ms p(90)=323.27ms p(95)=333.58ms p(99.9)=679.13ms
     http_req_failed................: 0.00%   ✓ 0          ✗ 10149
     http_req_receiving.............: avg=81.52µs  min=29.23µs  med=60.03µs  max=6.74ms   p(90)=110.05µs p(95)=134.16µs p(99.9)=2.08ms  
     http_req_sending...............: avg=89.41µs  min=6.12µs   med=12.96µs  max=256.21ms p(90)=22.53µs  p(95)=37.55µs  p(99.9)=3.13ms  
     http_req_tls_handshaking.......: avg=0s       min=0s       med=0s       max=0s       p(90)=0s       p(95)=0s       p(99.9)=0s      
     http_req_waiting...............: avg=297.56ms min=210.14ms med=295.62ms max=791.23ms p(90)=323.15ms p(95)=333.39ms p(99.9)=678.01ms
     http_reqs......................: 10149   124.593268/s
     iteration_duration.............: avg=299.06ms min=213.63ms med=296.26ms max=815.05ms p(90)=323.78ms p(95)=334.08ms p(99.9)=756.9ms 
     iterations.....................: 10049   123.365627/s
     success_rate...................: 100.00% ✓ 10049      ✗ 0    
     vus............................: 50      min=0        max=50 
     vus_max........................: 50      min=50       max=50 

Performance Overview

Performance Overview

HTTP Overview

HTTP Overview

@renovate renovate bot force-pushed the renovate/graphql-16.x branch from 5d029b9 to 03d52f1 Compare November 4, 2025 00:01
@ardatan ardatan merged commit 69ea6cd into main Nov 4, 2025
30 checks passed
@ardatan ardatan deleted the renovate/graphql-16.x branch November 4, 2025 00:02
Sign up for free to join this conversation on GitHub. Already have an account? Sign in to comment

Labels

dependencies Pull requests that update a dependency file

Projects

None yet

Development

Successfully merging this pull request may close these issues.

1 participant