Skip to content

Conversation

@renovate
Copy link
Contributor

@renovate renovate bot commented Nov 3, 2025

This PR contains the following updates:

Package Change Age Confidence
@types/node (source) 22.18.13 -> 22.19.0 age confidence

Configuration

📅 Schedule: Branch creation - At any time (no schedule defined), Automerge - At any time (no schedule defined).

🚦 Automerge: Enabled.

Rebasing: Whenever PR becomes conflicted, or you tick the rebase/retry checkbox.

🔕 Ignore: Close this PR and you won't be reminded about this update again.


  • If you want to rebase/retry this PR, check this box

This PR was generated by Mend Renovate. View the repository job log.

@renovate renovate bot added the dependencies Pull requests that update a dependency file label Nov 3, 2025
@github-actions
Copy link

github-actions bot commented Nov 3, 2025

💻 Website Preview

The latest changes are available as preview in: https://8f595ce5.federation-gateway-benchmark.pages.dev

@github-actions
Copy link

github-actions bot commented Nov 3, 2025

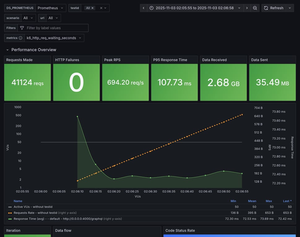
Overview for: constant-vus-over-time

This scenario runs 4 subgraphs and a GraphQL gateway with Federation spec, and runs a heavy query. It's being executed with a constant amount of VUs over a fixed amount of time. It measure things like memory usage, CPU usage, average RPS. It also includes a summary of the entire execution, and metrics information about HTTP execution times.

This scenario was running 50 VUs over 60s

Comparison

Comparison

Gateway RPS ⬇️ Requests Duration Notes
hive-router 1757 105905 total, 0 failed avg: 28ms, p95: 51ms
grafbase 1610 97179 total, 0 failed avg: 31ms, p95: 54ms
cosmo 680 41124 total, 0 failed avg: 73ms, p95: 108ms
apollo-router 382 23236 total, 0 failed avg: 129ms, p95: 169ms
hive-gateway 290 17759 total, 0 failed avg: 169ms, p95: 265ms
hive-gateway-bun 287 17529 total, 0 failed avg: 171ms, p95: 318ms
apollo-gateway 117 7197 total, 0 failed avg: 418ms, p95: 493ms
Summary for: `hive-router`

K6 Output

     ✓ response code was 200
     ✓ no graphql errors
     ✓ valid response structure

     checks.........................: 100.00% ✓ 317415      ✗ 0     
     data_received..................: 9.3 GB  154 MB/s
     data_sent......................: 123 MB  2.0 MB/s
     http_req_blocked...............: avg=5.1µs    min=1.17µs  med=2.49µs  max=8.91ms   p(90)=3.67µs   p(95)=4.36µs   p(99.9)=91.17µs
     http_req_connecting............: avg=2.13µs   min=0s      med=0s      max=8.87ms   p(90)=0s       p(95)=0s       p(99.9)=0s     
     http_req_duration..............: avg=28.08ms  min=2.02ms  med=25.34ms max=430.24ms p(90)=43.98ms  p(95)=50.86ms  p(99.9)=94.73ms
       { expected_response:true }...: avg=28.08ms  min=2.02ms  med=25.34ms max=430.24ms p(90)=43.98ms  p(95)=50.86ms  p(99.9)=94.73ms
     http_req_failed................: 0.00%   ✓ 0           ✗ 105905
     http_req_receiving.............: avg=127.59µs min=24.29µs med=43.23µs max=131.08ms p(90)=100.93µs p(95)=333.36µs p(99.9)=15.79ms
     http_req_sending...............: avg=106.62µs min=4.91µs  med=10.01µs max=378.16ms p(90)=28.51µs  p(95)=123.71µs p(99.9)=14.64ms
     http_req_tls_handshaking.......: avg=0s       min=0s      med=0s      max=0s       p(90)=0s       p(95)=0s       p(99.9)=0s     
     http_req_waiting...............: avg=27.84ms  min=1.87ms  med=25.17ms max=411.17ms p(90)=43.52ms  p(95)=50.41ms  p(99.9)=92.87ms
     http_reqs......................: 105905  1757.312783/s
     iteration_duration.............: avg=28.34ms  min=3.5ms   med=25.58ms max=459.65ms p(90)=44.23ms  p(95)=51.11ms  p(99.9)=95.46ms
     iterations.....................: 105805  1755.653453/s
     success_rate...................: 100.00% ✓ 105805      ✗ 0     
     vus............................: 50      min=50        max=50  
     vus_max........................: 50      min=50        max=50  

Performance Overview

Performance Overview

HTTP Overview

HTTP Overview
Summary for: `grafbase`

K6 Output

     ✓ response code was 200
     ✓ no graphql errors
     ✓ valid response structure

     checks.........................: 100.00% ✓ 291237      ✗ 0    
     data_received..................: 8.5 GB  142 MB/s
     data_sent......................: 113 MB  1.9 MB/s
     http_req_blocked...............: avg=5.9µs    min=1.21µs med=2.93µs  max=9.13ms   p(90)=4.05µs   p(95)=4.79µs   p(99.9)=111.58µs
     http_req_connecting............: avg=2.34µs   min=0s     med=0s      max=9.1ms    p(90)=0s       p(95)=0s       p(99.9)=0s      
     http_req_duration..............: avg=30.58ms  min=2.58ms med=27.22ms max=455.45ms p(90)=47.35ms  p(95)=53.98ms  p(99.9)=89.84ms 
       { expected_response:true }...: avg=30.58ms  min=2.58ms med=27.22ms max=455.45ms p(90)=47.35ms  p(95)=53.98ms  p(99.9)=89.84ms 
     http_req_failed................: 0.00%   ✓ 0           ✗ 97179
     http_req_receiving.............: avg=151.87µs min=25.7µs med=47.09µs max=146.79ms p(90)=131.59µs p(95)=387.16µs p(99.9)=17.29ms 
     http_req_sending...............: avg=126.75µs min=5.27µs med=11.45µs max=392.71ms p(90)=35.84µs  p(95)=135.18µs p(99.9)=19.76ms 
     http_req_tls_handshaking.......: avg=0s       min=0s     med=0s      max=0s       p(90)=0s       p(95)=0s       p(99.9)=0s      
     http_req_waiting...............: avg=30.31ms  min=2.53ms med=27.01ms max=439.23ms p(90)=46.8ms   p(95)=53.41ms  p(99.9)=84.5ms  
     http_reqs......................: 97179   1610.481385/s
     iteration_duration.............: avg=30.89ms  min=7.58ms med=27.5ms  max=482.81ms p(90)=47.64ms  p(95)=54.26ms  p(99.9)=90.92ms 
     iterations.....................: 97079   1608.824153/s
     success_rate...................: 100.00% ✓ 97079       ✗ 0    
     vus............................: 50      min=50        max=50 
     vus_max........................: 50      min=50        max=50 

Performance Overview

Performance Overview

HTTP Overview

HTTP Overview
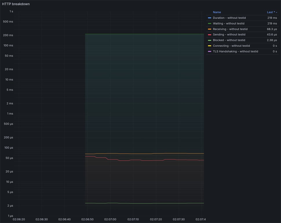
Summary for: `cosmo`

K6 Output

     ✓ response code was 200
     ✓ no graphql errors
     ✓ valid response structure

     checks.........................: 100.00% ✓ 123072     ✗ 0    
     data_received..................: 3.6 GB  60 MB/s
     data_sent......................: 48 MB   792 kB/s
     http_req_blocked...............: avg=9.24µs   min=1.35µs med=2.81µs  max=9.39ms   p(90)=3.99µs  p(95)=4.84µs   p(99.9)=1.5ms   
     http_req_connecting............: avg=5.75µs   min=0s     med=0s      max=9.36ms   p(90)=0s      p(95)=0s       p(99.9)=1.48ms  
     http_req_duration..............: avg=72.69ms  min=2.71ms med=71.35ms max=529.17ms p(90)=99.24ms p(95)=107.62ms p(99.9)=300.01ms
       { expected_response:true }...: avg=72.69ms  min=2.71ms med=71.35ms max=529.17ms p(90)=99.24ms p(95)=107.62ms p(99.9)=300.01ms
     http_req_failed................: 0.00%   ✓ 0          ✗ 41124
     http_req_receiving.............: avg=170.75µs min=28.5µs med=70.77µs max=60.6ms   p(90)=145.4µs p(95)=373.9µs  p(99.9)=15.33ms 
     http_req_sending...............: avg=70.69µs  min=5.95µs med=11.22µs max=372.99ms p(90)=29.08µs p(95)=122.38µs p(99.9)=3.57ms  
     http_req_tls_handshaking.......: avg=0s       min=0s     med=0s      max=0s       p(90)=0s      p(95)=0s       p(99.9)=0s      
     http_req_waiting...............: avg=72.45ms  min=2.64ms med=71.13ms max=527.93ms p(90)=98.94ms p(95)=107.34ms p(99.9)=288.48ms
     http_reqs......................: 41124   680.578653/s
     iteration_duration.............: avg=73.16ms  min=5.74ms med=71.69ms max=541.42ms p(90)=99.56ms p(95)=107.96ms p(99.9)=310.26ms
     iterations.....................: 41024   678.92371/s
     success_rate...................: 100.00% ✓ 41024      ✗ 0    
     vus............................: 50      min=50       max=50 
     vus_max........................: 50      min=50       max=50 

Performance Overview

Performance Overview

HTTP Overview

HTTP Overview
Summary for: `apollo-router`

K6 Output

     ✓ response code was 200
     ✓ no graphql errors
     ✓ valid response structure

     checks.........................: 100.00% ✓ 69408      ✗ 0    
     data_received..................: 2.0 GB  34 MB/s
     data_sent......................: 27 MB   445 kB/s
     http_req_blocked...............: avg=13.5µs   min=1.89µs  med=2.89µs   max=9.37ms   p(90)=4.16µs   p(95)=4.91µs   p(99.9)=4.9ms   
     http_req_connecting............: avg=10.02µs  min=0s      med=0s       max=9.33ms   p(90)=0s       p(95)=0s       p(99.9)=4.87ms  
     http_req_duration..............: avg=128.89ms min=5.91ms  med=127.83ms max=588.15ms p(90)=158.78ms p(95)=168.71ms p(99.9)=414.79ms
       { expected_response:true }...: avg=128.89ms min=5.91ms  med=127.83ms max=588.15ms p(90)=158.78ms p(95)=168.71ms p(99.9)=414.79ms
     http_req_failed................: 0.00%   ✓ 0          ✗ 23236
     http_req_receiving.............: avg=91.26µs  min=35.16µs med=52.37µs  max=265.9ms  p(90)=100.17µs p(95)=127.98µs p(99.9)=1.76ms  
     http_req_sending...............: avg=61.66µs  min=7.37µs  med=11.57µs  max=381.17ms p(90)=19.55µs  p(95)=37.51µs  p(99.9)=2.3ms   
     http_req_tls_handshaking.......: avg=0s       min=0s      med=0s       max=0s       p(90)=0s       p(95)=0s       p(99.9)=0s      
     http_req_waiting...............: avg=128.74ms min=5.86ms  med=127.74ms max=576.36ms p(90)=158.66ms p(95)=168.57ms p(99.9)=411.75ms
     http_reqs......................: 23236   382.444192/s
     iteration_duration.............: avg=129.75ms min=33.23ms med=128.24ms max=618.97ms p(90)=159.07ms p(95)=169.13ms p(99.9)=415.85ms
     iterations.....................: 23136   380.798279/s
     success_rate...................: 100.00% ✓ 23136      ✗ 0    
     vus............................: 50      min=50       max=50 
     vus_max........................: 50      min=50       max=50 

Performance Overview

Performance Overview

HTTP Overview

HTTP Overview
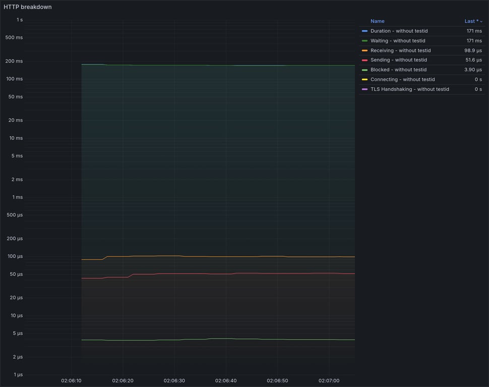
Summary for: `hive-gateway`

K6 Output

     ✓ response code was 200
     ✓ no graphql errors
     ✓ valid response structure

     checks.........................: 100.00% ✓ 52977      ✗ 0    
     data_received..................: 1.6 GB  26 MB/s
     data_sent......................: 21 MB   338 kB/s
     http_req_blocked...............: avg=18.88µs  min=1.19µs  med=2.75µs   max=10.93ms p(90)=4.6µs    p(95)=5.7µs    p(99.9)=7.05ms
     http_req_connecting............: avg=15.13µs  min=0s      med=0s       max=10.88ms p(90)=0s       p(95)=0s       p(99.9)=6.99ms
     http_req_duration..............: avg=168.58ms min=6.78ms  med=159.82ms max=1.08s   p(90)=223.98ms p(95)=265.07ms p(99.9)=1.01s 
       { expected_response:true }...: avg=168.58ms min=6.78ms  med=159.82ms max=1.08s   p(90)=223.98ms p(95)=265.07ms p(99.9)=1.01s 
     http_req_failed................: 0.00%   ✓ 0          ✗ 17759
     http_req_receiving.............: avg=96.23µs  min=25.51µs med=47.37µs  max=17.16ms p(90)=109.22µs p(95)=195.87µs p(99.9)=4.64ms
     http_req_sending...............: avg=91.99µs  min=5.49µs  med=11.26µs  max=286.2ms p(90)=32.32µs  p(95)=128.76µs p(99.9)=5.59ms
     http_req_tls_handshaking.......: avg=0s       min=0s      med=0s       max=0s      p(90)=0s       p(95)=0s       p(99.9)=0s    
     http_req_waiting...............: avg=168.39ms min=6.73ms  med=159.61ms max=1.08s   p(90)=223.74ms p(95)=264.8ms  p(99.9)=1.01s 
     http_reqs......................: 17759   290.705586/s
     iteration_duration.............: avg=169.9ms  min=37.23ms med=161.9ms  max=1.08s   p(90)=224.52ms p(95)=266.88ms p(99.9)=1.01s 
     iterations.....................: 17659   289.068638/s
     success_rate...................: 100.00% ✓ 17659      ✗ 0    
     vus............................: 50      min=0        max=50 
     vus_max........................: 50      min=50       max=50 

Performance Overview

Performance Overview

HTTP Overview

HTTP Overview
Summary for: `hive-gateway-bun`

K6 Output

     ✓ response code was 200
     ✓ no graphql errors
     ✓ valid response structure

     checks.........................: 100.00% ✓ 52287      ✗ 0    
     data_received..................: 1.5 GB  25 MB/s
     data_sent......................: 20 MB   334 kB/s
     http_req_blocked...............: avg=23.41µs  min=1.23µs  med=2.85µs   max=12.54ms  p(90)=4.78µs   p(95)=6.03µs   p(99.9)=8.34ms  
     http_req_connecting............: avg=19.39µs  min=0s      med=0s       max=12.51ms  p(90)=0s       p(95)=0s       p(99.9)=8.27ms  
     http_req_duration..............: avg=170.91ms min=7.55ms  med=159.5ms  max=701.28ms p(90)=198.02ms p(95)=318.26ms p(99.9)=526.87ms
       { expected_response:true }...: avg=170.91ms min=7.55ms  med=159.5ms  max=701.28ms p(90)=198.02ms p(95)=318.26ms p(99.9)=526.87ms
     http_req_failed................: 0.00%   ✓ 0          ✗ 17529
     http_req_receiving.............: avg=112.73µs min=28.28µs med=51.97µs  max=210.66ms p(90)=118.09µs p(95)=268.03µs p(99.9)=4.31ms  
     http_req_sending...............: avg=143.75µs min=5.93µs  med=11.74µs  max=459.88ms p(90)=34.44µs  p(95)=135µs    p(99.9)=5.78ms  
     http_req_tls_handshaking.......: avg=0s       min=0s      med=0s       max=0s       p(90)=0s       p(95)=0s       p(99.9)=0s      
     http_req_waiting...............: avg=170.65ms min=7.49ms  med=159.35ms max=700.83ms p(90)=197.66ms p(95)=316.91ms p(99.9)=525.95ms
     http_reqs......................: 17529   287.151765/s
     iteration_duration.............: avg=172.31ms min=70.36ms med=159.94ms max=754.75ms p(90)=198.5ms  p(95)=320.89ms p(99.9)=574.49ms
     iterations.....................: 17429   285.513612/s
     success_rate...................: 100.00% ✓ 17429      ✗ 0    
     vus............................: 41      min=41       max=50 
     vus_max........................: 50      min=50       max=50 

Performance Overview

Performance Overview

HTTP Overview

HTTP Overview
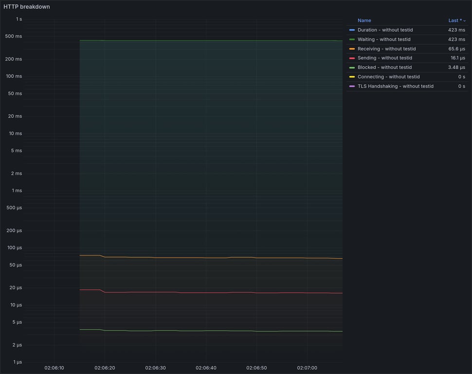
Summary for: `apollo-gateway`

K6 Output

     ✓ response code was 200
     ✓ no graphql errors
     ✓ valid response structure

     checks.........................: 100.00% ✓ 21291      ✗ 0   
     data_received..................: 632 MB  10 MB/s
     data_sent......................: 8.4 MB  137 kB/s
     http_req_blocked...............: avg=44.67µs  min=1.37µs  med=3.15µs   max=11.51ms  p(90)=4.88µs   p(95)=5.6µs    p(99.9)=9.94ms  
     http_req_connecting............: avg=40.96µs  min=0s      med=0s       max=11.48ms  p(90)=0s       p(95)=0s       p(99.9)=9.91ms  
     http_req_duration..............: avg=417.81ms min=8ms     med=417.53ms max=852.2ms  p(90)=475.32ms p(95)=493.2ms  p(99.9)=804.42ms
       { expected_response:true }...: avg=417.81ms min=8ms     med=417.53ms max=852.2ms  p(90)=475.32ms p(95)=493.2ms  p(99.9)=804.42ms
     http_req_failed................: 0.00%   ✓ 0          ✗ 7197
     http_req_receiving.............: avg=81.18µs  min=30.81µs med=55.44µs  max=86.07ms  p(90)=97.59µs  p(95)=113.91µs p(99.9)=774.4µs 
     http_req_sending...............: avg=86.11µs  min=6.35µs  med=12.83µs  max=239.76ms p(90)=20.21µs  p(95)=24.49µs  p(99.9)=3.5ms   
     http_req_tls_handshaking.......: avg=0s       min=0s      med=0s       max=0s       p(90)=0s       p(95)=0s       p(99.9)=0s      
     http_req_waiting...............: avg=417.64ms min=7.92ms  med=417.44ms max=843.5ms  p(90)=475.24ms p(95)=492.98ms p(99.9)=794.15ms
     http_reqs......................: 7197    117.528995/s
     iteration_duration.............: avg=424.18ms min=118.4ms med=418.37ms max=876.53ms p(90)=476.17ms p(95)=493.88ms p(99.9)=839.11ms
     iterations.....................: 7097    115.895967/s
     success_rate...................: 100.00% ✓ 7097       ✗ 0   
     vus............................: 50      min=50       max=50
     vus_max........................: 50      min=50       max=50

Performance Overview

Performance Overview

HTTP Overview

HTTP Overview

@github-actions
Copy link

github-actions bot commented Nov 3, 2025

Overview for: ramping-vus

This scenario runs 4 subgraphs and a GraphQL gateway with Federation spec, and runs a heavy query. We are running a heavy load of concurrent VUs to measure response time and other stats, during stress. It measure things like memory usage, CPU usage, response times. It also includes a summary of the entire execution, and metrics information about HTTP execution times.

This scenario was running 500 VUs over 60s

Comparison

Comparison

Gateway RPS ⬇️ Requests Duration Notes
hive-router 2001 124510 total, 0 failed avg: 112ms, p95: 276ms
grafbase 1535 97289 total, 0 failed avg: 143ms, p95: 327ms
cosmo 689 43980 total, 0 failed avg: 319ms, p95: 713ms
apollo-router 379 25592 total, 0 failed avg: 551ms, p95: 1242ms ❌ 24 unexpected GraphQL errors, non-compatible response structure (1)
hive-gateway-bun 268 18476 total, 0 failed avg: 759ms, p95: 1656ms
hive-gateway 243 17186 total, 0 failed avg: 813ms, p95: 1742ms
apollo-gateway 161 11039 total, 0 failed avg: 1193ms, p95: 2586ms
Summary for: `hive-router`

K6 Output

     ✓ response code was 200
     ✓ no graphql errors
     ✓ valid response structure

     checks.........................: 100.00% ✓ 370530      ✗ 0     
     data_received..................: 11 GB   176 MB/s
     data_sent......................: 145 MB  2.3 MB/s
     http_req_blocked...............: avg=362.12µs min=947ns   med=2.34µs  max=304.26ms p(90)=3.85µs   p(95)=4.5µs    p(99.9)=133.7ms 
     http_req_connecting............: avg=358.18µs min=0s      med=0s      max=304.2ms  p(90)=0s       p(95)=0s       p(99.9)=133.65ms
     http_req_duration..............: avg=111.9ms  min=1.32ms  med=98.31ms max=416.99ms p(90)=232.39ms p(95)=276.36ms p(99.9)=363.56ms
       { expected_response:true }...: avg=111.9ms  min=1.32ms  med=98.31ms max=416.99ms p(90)=232.39ms p(95)=276.36ms p(99.9)=363.56ms
     http_req_failed................: 0.00%   ✓ 0           ✗ 124510
     http_req_receiving.............: avg=453.03µs min=20.77µs med=40.86µs max=133.04ms p(90)=123.51µs p(95)=383.28µs p(99.9)=70.37ms 
     http_req_sending...............: avg=345.45µs min=4.11µs  med=8.74µs  max=120.61ms p(90)=20.32µs  p(95)=122.94µs p(99.9)=61.24ms 
     http_req_tls_handshaking.......: avg=0s       min=0s      med=0s      max=0s       p(90)=0s       p(95)=0s       p(99.9)=0s      
     http_req_waiting...............: avg=111.1ms  min=1.27ms  med=97.62ms max=382.8ms  p(90)=230.69ms p(95)=274.66ms p(99.9)=361.04ms
     http_reqs......................: 124510  2001.044715/s
     iteration_duration.............: avg=113.42ms min=1.55ms  med=99.42ms max=653.18ms p(90)=234.62ms p(95)=278.78ms p(99.9)=377.18ms
     iterations.....................: 123510  1984.973357/s
     success_rate...................: 100.00% ✓ 123510      ✗ 0     
     vus............................: 70      min=0         max=495 
     vus_max........................: 500     min=500       max=500 

Performance Overview

Performance Overview

HTTP Overview

HTTP Overview
Summary for: `grafbase`

K6 Output

     ✓ response code was 200
     ✓ no graphql errors
     ✓ valid response structure

     checks.........................: 100.00% ✓ 288867      ✗ 0    
     data_received..................: 8.5 GB  135 MB/s
     data_sent......................: 113 MB  1.8 MB/s
     http_req_blocked...............: avg=699.36µs min=1.17µs  med=3.01µs   max=421.23ms p(90)=4.33µs   p(95)=5.22µs   p(99.9)=223.06ms
     http_req_connecting............: avg=694.91µs min=0s      med=0s       max=421.18ms p(90)=0s       p(95)=0s       p(99.9)=222.99ms
     http_req_duration..............: avg=142.97ms min=2.51ms  med=134.62ms max=485.8ms  p(90)=280.87ms p(95)=326.84ms p(99.9)=436.8ms 
       { expected_response:true }...: avg=142.97ms min=2.51ms  med=134.62ms max=485.8ms  p(90)=280.87ms p(95)=326.84ms p(99.9)=436.8ms 
     http_req_failed................: 0.00%   ✓ 0           ✗ 97289
     http_req_receiving.............: avg=639.81µs min=24.38µs med=47.68µs  max=137.6ms  p(90)=108.91µs p(95)=429.21µs p(99.9)=85.22ms 
     http_req_sending...............: avg=585.74µs min=5.08µs  med=11.81µs  max=136.86ms p(90)=30.06µs  p(95)=137.9µs  p(99.9)=85.17ms 
     http_req_tls_handshaking.......: avg=0s       min=0s      med=0s       max=0s       p(90)=0s       p(95)=0s       p(99.9)=0s      
     http_req_waiting...............: avg=141.75ms min=2.46ms  med=133.28ms max=448.84ms p(90)=278.34ms p(95)=324.47ms p(99.9)=434.07ms
     http_reqs......................: 97289   1535.692622/s
     iteration_duration.............: avg=145.54ms min=2.8ms   med=136.7ms  max=899.01ms p(90)=284.23ms p(95)=330.23ms p(99.9)=519.91ms
     iterations.....................: 96289   1519.907768/s
     success_rate...................: 100.00% ✓ 96289       ✗ 0    
     vus............................: 76      min=0         max=494
     vus_max........................: 500     min=500       max=500

Performance Overview

Performance Overview

HTTP Overview

HTTP Overview
Summary for: `cosmo`

K6 Output

     ✓ response code was 200
     ✓ no graphql errors
     ✓ valid response structure

     checks.........................: 100.00% ✓ 128940     ✗ 0    
     data_received..................: 3.9 GB  61 MB/s
     data_sent......................: 51 MB   803 kB/s
     http_req_blocked...............: avg=131.74µs min=1.32µs  med=3.01µs   max=223.39ms p(90)=4.48µs   p(95)=6.12µs   p(99.9)=39.17ms
     http_req_connecting............: avg=125.54µs min=0s      med=0s       max=223.2ms  p(90)=0s       p(95)=0s       p(99.9)=39.11ms
     http_req_duration..............: avg=319.21ms min=2.81ms  med=302.06ms max=1.29s    p(90)=626.72ms p(95)=712.79ms p(99.9)=1.09s  
       { expected_response:true }...: avg=319.21ms min=2.81ms  med=302.06ms max=1.29s    p(90)=626.72ms p(95)=712.79ms p(99.9)=1.09s  
     http_req_failed................: 0.00%   ✓ 0          ✗ 43980
     http_req_receiving.............: avg=571.81µs min=28.07µs med=60.39µs  max=167.73ms p(90)=166.19µs p(95)=466.07µs p(99.9)=97.42ms
     http_req_sending...............: avg=193.57µs min=5.68µs  med=11.29µs  max=126.42ms p(90)=28.86µs  p(95)=132.39µs p(99.9)=37.62ms
     http_req_tls_handshaking.......: avg=0s       min=0s      med=0s       max=0s       p(90)=0s       p(95)=0s       p(99.9)=0s     
     http_req_waiting...............: avg=318.45ms min=2.74ms  med=300.49ms max=1.29s    p(90)=625.22ms p(95)=710.07ms p(99.9)=1.09s  
     http_reqs......................: 43980   689.695125/s
     iteration_duration.............: avg=327.22ms min=3.1ms   med=312.13ms max=1.29s    p(90)=630.4ms  p(95)=715.46ms p(99.9)=1.1s   
     iterations.....................: 42980   674.013108/s
     success_rate...................: 100.00% ✓ 42980      ✗ 0    
     vus............................: 98      min=0        max=500
     vus_max........................: 500     min=500      max=500

Performance Overview

Performance Overview

HTTP Overview

HTTP Overview
Summary for: `apollo-router`

K6 Output

     ✓ response code was 200
     ✗ no graphql errors
      ↳  99% — ✓ 24568 / ✗ 24
     ✗ valid response structure
      ↳  99% — ✓ 24591 / ✗ 1

     checks.........................: 99.96% ✓ 73751      ✗ 25   
     data_received..................: 2.2 GB 33 MB/s
     data_sent......................: 30 MB  443 kB/s
     http_req_blocked...............: avg=68.15µs  min=1.48µs  med=3.28µs   max=73.77ms p(90)=5.21µs   p(95)=7.53µs   p(99.9)=19.68ms
     http_req_connecting............: avg=61.97µs  min=0s      med=0s       max=73.7ms  p(90)=0s       p(95)=0s       p(99.9)=19.57ms
     http_req_duration..............: avg=551.18ms min=6.23ms  med=513.34ms max=2.11s   p(90)=1.11s    p(95)=1.24s    p(99.9)=1.75s  
       { expected_response:true }...: avg=551.18ms min=6.23ms  med=513.34ms max=2.11s   p(90)=1.11s    p(95)=1.24s    p(99.9)=1.75s  
     http_req_failed................: 0.00%  ✓ 0          ✗ 25592
     http_req_receiving.............: avg=111.91µs min=29.87µs med=56.61µs  max=59.83ms p(90)=111.86µs p(95)=188.08µs p(99.9)=7.94ms 
     http_req_sending...............: avg=113.82µs min=6.52µs  med=12.2µs   max=65.12ms p(90)=31.85µs  p(95)=122.84µs p(99.9)=20.08ms
     http_req_tls_handshaking.......: avg=0s       min=0s      med=0s       max=0s      p(90)=0s       p(95)=0s       p(99.9)=0s     
     http_req_waiting...............: avg=550.96ms min=6.17ms  med=513.13ms max=2.11s   p(90)=1.11s    p(95)=1.24s    p(99.9)=1.75s  
     http_reqs......................: 25592  379.373344/s
     iteration_duration.............: avg=574.01ms min=6.89ms  med=543.03ms max=2.11s   p(90)=1.12s    p(95)=1.25s    p(99.9)=1.76s  
     iterations.....................: 24592  364.54944/s
     success_rate...................: 99.90% ✓ 24568      ✗ 24   
     vus............................: 86     min=0        max=498
     vus_max........................: 500    min=500      max=500

Performance Overview

Performance Overview

HTTP Overview

HTTP Overview
Summary for: `hive-gateway-bun`

K6 Output

     ✓ response code was 200
     ✓ no graphql errors
     ✓ valid response structure

     checks.........................: 100.00% ✓ 52428      ✗ 0    
     data_received..................: 1.6 GB  24 MB/s
     data_sent......................: 22 MB   315 kB/s
     http_req_blocked...............: avg=153.56µs min=1.19µs  med=2.74µs   max=195.24ms p(90)=4.72µs  p(95)=7.57µs   p(99.9)=39.1ms 
     http_req_connecting............: avg=146.88µs min=0s      med=0s       max=195.19ms p(90)=0s      p(95)=0s       p(99.9)=38.96ms
     http_req_duration..............: avg=759.15ms min=6.6ms   med=699.91ms max=4.76s    p(90)=1.5s    p(95)=1.65s    p(99.9)=3.98s  
       { expected_response:true }...: avg=759.15ms min=6.6ms   med=699.91ms max=4.76s    p(90)=1.5s    p(95)=1.65s    p(99.9)=3.98s  
     http_req_failed................: 0.00%   ✓ 0          ✗ 18476
     http_req_receiving.............: avg=189.27µs min=25.91µs med=44.14µs  max=120.65ms p(90)=93.22µs p(95)=165.35µs p(99.9)=27.17ms
     http_req_sending...............: avg=196.7µs  min=5.45µs  med=10.94µs  max=170.96ms p(90)=30.06µs p(95)=118.35µs p(99.9)=30.01ms
     http_req_tls_handshaking.......: avg=0s       min=0s      med=0s       max=0s       p(90)=0s      p(95)=0s       p(99.9)=0s     
     http_req_waiting...............: avg=758.77ms min=6.54ms  med=699.66ms max=4.76s    p(90)=1.5s    p(95)=1.65s    p(99.9)=3.98s  
     http_reqs......................: 18476   268.368549/s
     iteration_duration.............: avg=803.04ms min=7.97ms  med=748.85ms max=4.77s    p(90)=1.51s   p(95)=1.66s    p(99.9)=4.03s  
     iterations.....................: 17476   253.843298/s
     success_rate...................: 100.00% ✓ 17476      ✗ 0    
     vus............................: 61      min=0        max=499
     vus_max........................: 500     min=500      max=500

Performance Overview

Performance Overview

HTTP Overview

HTTP Overview
Summary for: `hive-gateway`

K6 Output

     ✓ response code was 200
     ✓ no graphql errors
     ✓ valid response structure

     checks.........................: 100.00% ✓ 48558      ✗ 0    
     data_received..................: 1.5 GB  21 MB/s
     data_sent......................: 20 MB   286 kB/s
     http_req_blocked...............: avg=139.61µs min=1.21µs  med=2.92µs   max=148.18ms p(90)=5.6µs    p(95)=9.47µs   p(99.9)=37.86ms
     http_req_connecting............: avg=133.55µs min=0s      med=0s       max=148.02ms p(90)=0s       p(95)=0s       p(99.9)=37.81ms
     http_req_duration..............: avg=813.2ms  min=7.34ms  med=747.53ms max=5.82s    p(90)=1.6s     p(95)=1.74s    p(99.9)=4.95s  
       { expected_response:true }...: avg=813.2ms  min=7.34ms  med=747.53ms max=5.82s    p(90)=1.6s     p(95)=1.74s    p(99.9)=4.95s  
     http_req_failed................: 0.00%   ✓ 0          ✗ 17186
     http_req_receiving.............: avg=189.19µs min=22.83µs med=47.4µs   max=131.13ms p(90)=107.02µs p(95)=180.52µs p(99.9)=29.55ms
     http_req_sending...............: avg=246.13µs min=5.54µs  med=11.34µs  max=159.44ms p(90)=33.38µs  p(95)=128.24µs p(99.9)=44.12ms
     http_req_tls_handshaking.......: avg=0s       min=0s      med=0s       max=0s       p(90)=0s       p(95)=0s       p(99.9)=0s     
     http_req_waiting...............: avg=812.76ms min=7.27ms  med=747.23ms max=5.82s    p(90)=1.6s     p(95)=1.74s    p(99.9)=4.95s  
     http_reqs......................: 17186   243.463183/s
     iteration_duration.............: avg=863.75ms min=7.8ms   med=824.38ms max=5.89s    p(90)=1.61s    p(95)=1.76s    p(99.9)=5.03s  
     iterations.....................: 16186   229.296816/s
     success_rate...................: 100.00% ✓ 16186      ✗ 0    
     vus............................: 96      min=0        max=500
     vus_max........................: 500     min=500      max=500

Performance Overview

Performance Overview

HTTP Overview

HTTP Overview
Summary for: `apollo-gateway`

K6 Output

     ✓ response code was 200
     ✓ no graphql errors
     ✓ valid response structure

     checks.........................: 100.00% ✓ 30117      ✗ 0    
     data_received..................: 970 MB  14 MB/s
     data_sent......................: 13 MB   193 kB/s
     http_req_blocked...............: avg=30.66µs min=1.25µs  med=3.15µs  max=36.81ms p(90)=5.07µs  p(95)=15.2µs   p(99.9)=5.22ms
     http_req_connecting............: avg=24.62µs min=0s      med=0s      max=36.75ms p(90)=0s      p(95)=0s       p(99.9)=5.16ms
     http_req_duration..............: avg=1.19s   min=7.16ms  med=1.15s   max=15.21s  p(90)=2.18s   p(95)=2.58s    p(99.9)=14.18s
       { expected_response:true }...: avg=1.19s   min=7.16ms  med=1.15s   max=15.21s  p(90)=2.18s   p(95)=2.58s    p(99.9)=14.18s
     http_req_failed................: 0.00%   ✓ 0          ✗ 11039
     http_req_receiving.............: avg=73.66µs min=26.21µs med=51.46µs max=20.08ms p(90)=94.21µs p(95)=116.04µs p(99.9)=1.83ms
     http_req_sending...............: avg=50.67µs min=5.79µs  med=12.26µs max=50.6ms  p(90)=28.54µs p(95)=46.59µs  p(99.9)=8.88ms
     http_req_tls_handshaking.......: avg=0s      min=0s      med=0s      max=0s      p(90)=0s      p(95)=0s       p(99.9)=0s    
     http_req_waiting...............: avg=1.19s   min=7.11ms  med=1.15s   max=15.21s  p(90)=2.18s   p(95)=2.58s    p(99.9)=14.18s
     http_reqs......................: 11039   161.666078/s
     iteration_duration.............: avg=1.31s   min=7.52ms  med=1.26s   max=15.22s  p(90)=2.22s   p(95)=2.64s    p(99.9)=14.47s
     iterations.....................: 10039   147.021085/s
     success_rate...................: 100.00% ✓ 10039      ✗ 0    
     vus............................: 84      min=0        max=500
     vus_max........................: 500     min=500      max=500

Performance Overview

Performance Overview

HTTP Overview

HTTP Overview

@github-actions
Copy link

github-actions bot commented Nov 3, 2025

Overview for: constant-vus-subgraphs-delay

This scenario runs 4 subgraphs and a GraphQL gateway with Federation spec, and runs a heavy query. It's being executed with a constant amount of VUs over a fixed amount of time. It measure things like memory usage, CPU usage, average RPS. It also includes a summary of the entire execution, and metrics information about HTTP execution times.

This scenario was running 50 VUs over 60s

Comparison

Comparison

Gateway RPS ⬇️ Requests Duration Notes
grafbase 172 13988 total, 0 failed avg: 216ms, p95: 228ms
hive-router 167 13538 total, 0 failed avg: 223ms, p95: 234ms
cosmo 157 12791 total, 0 failed avg: 236ms, p95: 259ms
hive-gateway-bun 147 11282 total, 0 failed avg: 268ms, p95: 378ms
hive-gateway 146 11177 total, 0 failed avg: 270ms, p95: 323ms
apollo-router 123 10074 total, 0 failed avg: 301ms, p95: 344ms
apollo-gateway 85 6960 total, 0 failed avg: 435ms, p95: 479ms
Summary for: `grafbase`

K6 Output

     ✓ response code was 200
     ✓ no graphql errors
     ✓ valid response structure

     checks.........................: 100.00% ✓ 41664      ✗ 0    
     data_received..................: 1.2 GB  15 MB/s
     data_sent......................: 16 MB   201 kB/s
     http_req_blocked...............: avg=18.97µs  min=1.22µs   med=2.01µs   max=9.16ms   p(90)=3.57µs   p(95)=5.02µs   p(99.9)=6.62ms  
     http_req_connecting............: avg=16.29µs  min=0s       med=0s       max=9.12ms   p(90)=0s       p(95)=0s       p(99.9)=6.6ms   
     http_req_duration..............: avg=216.33ms min=159.65ms med=215.32ms max=615.09ms p(90)=225.26ms p(95)=228ms    p(99.9)=516.88ms
       { expected_response:true }...: avg=216.33ms min=159.65ms med=215.32ms max=615.09ms p(90)=225.26ms p(95)=228ms    p(99.9)=516.88ms
     http_req_failed................: 0.00%   ✓ 0          ✗ 13988
     http_req_receiving.............: avg=84.51µs  min=25.27µs  med=45.4µs   max=13.53ms  p(90)=95.38µs  p(95)=260.23µs p(99.9)=5.85ms  
     http_req_sending...............: avg=202.75µs min=5.7µs    med=8.55µs   max=372.59ms p(90)=32.3µs   p(95)=102.44µs p(99.9)=8.33ms  
     http_req_tls_handshaking.......: avg=0s       min=0s       med=0s       max=0s       p(90)=0s       p(95)=0s       p(99.9)=0s      
     http_req_waiting...............: avg=216.04ms min=159.6ms  med=215.19ms max=612.25ms p(90)=225.04ms p(95)=227.8ms  p(99.9)=499.5ms 
     http_reqs......................: 13988   172.588231/s
     iteration_duration.............: avg=216.65ms min=159.83ms med=215.57ms max=625.03ms p(90)=225.46ms p(95)=228.21ms p(99.9)=536.07ms
     iterations.....................: 13888   171.3544/s
     success_rate...................: 100.00% ✓ 13888      ✗ 0    
     vus............................: 50      min=0        max=50 
     vus_max........................: 50      min=50       max=50 

Performance Overview

Performance Overview

HTTP Overview

HTTP Overview
Summary for: `hive-router`

K6 Output

     ✓ response code was 200
     ✓ no graphql errors
     ✓ valid response structure

     checks.........................: 100.00% ✓ 40314      ✗ 0    
     data_received..................: 1.2 GB  15 MB/s
     data_sent......................: 16 MB   195 kB/s
     http_req_blocked...............: avg=19.94µs  min=1.21µs   med=2.23µs   max=9.22ms   p(90)=3.36µs   p(95)=4.49µs   p(99.9)=6.81ms  
     http_req_connecting............: avg=17.26µs  min=0s       med=0s       max=9.18ms   p(90)=0s       p(95)=0s       p(99.9)=6.78ms  
     http_req_duration..............: avg=223.03ms min=123.98ms med=222.01ms max=627.59ms p(90)=230.92ms p(95)=233.93ms p(99.9)=535.05ms
       { expected_response:true }...: avg=223.03ms min=123.98ms med=222.01ms max=627.59ms p(90)=230.92ms p(95)=233.93ms p(99.9)=535.05ms
     http_req_failed................: 0.00%   ✓ 0          ✗ 13538
     http_req_receiving.............: avg=83.9µs   min=27.06µs  med=44.26µs  max=57.47ms  p(90)=91.75µs  p(95)=256.11µs p(99.9)=3.99ms  
     http_req_sending...............: avg=139.19µs min=5.59µs   med=9.34µs   max=374.57ms p(90)=28.88µs  p(95)=99.79µs  p(99.9)=5.58ms  
     http_req_tls_handshaking.......: avg=0s       min=0s       med=0s       max=0s       p(90)=0s       p(95)=0s       p(99.9)=0s      
     http_req_waiting...............: avg=222.81ms min=120.59ms med=221.91ms max=614.81ms p(90)=230.78ms p(95)=233.74ms p(99.9)=517.65ms
     http_reqs......................: 13538   167.407511/s
     iteration_duration.............: avg=223.45ms min=124.15ms med=222.27ms max=648.4ms  p(90)=231.15ms p(95)=234.14ms p(99.9)=550.96ms
     iterations.....................: 13438   166.170936/s
     success_rate...................: 100.00% ✓ 13438      ✗ 0    
     vus............................: 50      min=0        max=50 
     vus_max........................: 50      min=50       max=50 

Performance Overview

Performance Overview

HTTP Overview

HTTP Overview
Summary for: `cosmo`

K6 Output

     ✓ response code was 200
     ✓ no graphql errors
     ✓ valid response structure

     checks.........................: 100.00% ✓ 38073      ✗ 0    
     data_received..................: 1.1 GB  14 MB/s
     data_sent......................: 15 MB   184 kB/s
     http_req_blocked...............: avg=22.09µs  min=1.26µs   med=2.76µs   max=9.5ms    p(90)=4.17µs   p(95)=5.25µs   p(99.9)=7.17ms  
     http_req_connecting............: avg=18.59µs  min=0s       med=0s       max=9.46ms   p(90)=0s       p(95)=0s       p(99.9)=7.15ms  
     http_req_duration..............: avg=236.15ms min=126.65ms med=235.85ms max=658.18ms p(90)=253.55ms p(95)=259.24ms p(99.9)=545.82ms
       { expected_response:true }...: avg=236.15ms min=126.65ms med=235.85ms max=658.18ms p(90)=253.55ms p(95)=259.24ms p(99.9)=545.82ms
     http_req_failed................: 0.00%   ✓ 0          ✗ 12791
     http_req_receiving.............: avg=270.25µs min=29.99µs  med=61.73µs  max=79.78ms  p(90)=162.71µs p(95)=490.56µs p(99.9)=24.78ms 
     http_req_sending...............: avg=77.62µs  min=5.91µs   med=11µs     max=198.36ms p(90)=29.4µs   p(95)=121.93µs p(99.9)=3.24ms  
     http_req_tls_handshaking.......: avg=0s       min=0s       med=0s       max=0s       p(90)=0s       p(95)=0s       p(99.9)=0s      
     http_req_waiting...............: avg=235.8ms  min=126.27ms med=235.52ms max=635.96ms p(90)=253.16ms p(95)=258.68ms p(99.9)=544.52ms
     http_reqs......................: 12791   157.805384/s
     iteration_duration.............: avg=236.75ms min=126.9ms  med=236.27ms max=676.07ms p(90)=253.9ms  p(95)=259.57ms p(99.9)=568.71ms
     iterations.....................: 12691   156.571662/s
     success_rate...................: 100.00% ✓ 12691      ✗ 0    
     vus............................: 50      min=0        max=50 
     vus_max........................: 50      min=50       max=50 

Performance Overview

Performance Overview

HTTP Overview

HTTP Overview
Summary for: `hive-gateway-bun`

K6 Output

     ✓ response code was 200
     ✓ no graphql errors
     ✓ valid response structure

     checks.........................: 100.00% ✓ 33546      ✗ 0    
     data_received..................: 991 MB  13 MB/s
     data_sent......................: 13 MB   171 kB/s
     http_req_blocked...............: avg=28.82µs  min=1.13µs   med=2.66µs   max=11.55ms  p(90)=4.24µs   p(95)=5.67µs   p(99.9)=9.1ms   
     http_req_connecting............: avg=25.39µs  min=0s       med=0s       max=11.51ms  p(90)=0s       p(95)=0s       p(99.9)=9.06ms  
     http_req_duration..............: avg=267.53ms min=160.65ms med=258.38ms max=813.38ms p(90)=283.02ms p(95)=378.11ms p(99.9)=684.84ms
       { expected_response:true }...: avg=267.53ms min=160.65ms med=258.38ms max=813.38ms p(90)=283.02ms p(95)=378.11ms p(99.9)=684.84ms
     http_req_failed................: 0.00%   ✓ 0          ✗ 11282
     http_req_receiving.............: avg=102.96µs min=24.43µs  med=46.08µs  max=148.08ms p(90)=109.48µs p(95)=336.74µs p(99.9)=2.77ms  
     http_req_sending...............: avg=130.71µs min=5.52µs   med=11.06µs  max=290.55ms p(90)=35.46µs  p(95)=140.6µs  p(99.9)=5.73ms  
     http_req_tls_handshaking.......: avg=0s       min=0s       med=0s       max=0s       p(90)=0s       p(95)=0s       p(99.9)=0s      
     http_req_waiting...............: avg=267.29ms min=160.56ms med=258.25ms max=812.57ms p(90)=282.71ms p(95)=377.58ms p(99.9)=683.76ms
     http_reqs......................: 11282   147.388593/s
     iteration_duration.............: avg=268.85ms min=162.18ms med=258.76ms max=857.47ms p(90)=283.58ms p(95)=379.11ms p(99.9)=720.46ms
     iterations.....................: 11182   146.082188/s
     success_rate...................: 100.00% ✓ 11182      ✗ 0    
     vus............................: 50      min=0        max=50 
     vus_max........................: 50      min=50       max=50 

Performance Overview

Performance Overview

HTTP Overview

HTTP Overview
Summary for: `hive-gateway`

K6 Output

     ✓ response code was 200
     ✓ no graphql errors
     ✓ valid response structure

     checks.........................: 100.00% ✓ 33231      ✗ 0    
     data_received..................: 982 MB  13 MB/s
     data_sent......................: 13 MB   170 kB/s
     http_req_blocked...............: avg=24.36µs  min=1.01µs   med=2.86µs   max=9.44ms   p(90)=5µs      p(95)=8.05µs   p(99.9)=7.4ms   
     http_req_connecting............: avg=20.75µs  min=0s       med=0s       max=9.38ms   p(90)=0s       p(95)=0s       p(99.9)=7.37ms  
     http_req_duration..............: avg=269.77ms min=160.56ms med=260.74ms max=894.48ms p(90)=280.06ms p(95)=322.61ms p(99.9)=890.93ms
       { expected_response:true }...: avg=269.77ms min=160.56ms med=260.74ms max=894.48ms p(90)=280.06ms p(95)=322.61ms p(99.9)=890.93ms
     http_req_failed................: 0.00%   ✓ 0          ✗ 11177
     http_req_receiving.............: avg=94.48µs  min=24.68µs  med=50.53µs  max=14.78ms  p(90)=132.74µs p(95)=365.24µs p(99.9)=2.63ms  
     http_req_sending...............: avg=88.33µs  min=4.47µs   med=10.93µs  max=179.42ms p(90)=31.01µs  p(95)=149µs    p(99.9)=5.73ms  
     http_req_tls_handshaking.......: avg=0s       min=0s       med=0s       max=0s       p(90)=0s       p(95)=0s       p(99.9)=0s      
     http_req_waiting...............: avg=269.59ms min=160.43ms med=260.59ms max=894.42ms p(90)=279.92ms p(95)=321.51ms p(99.9)=890.83ms
     http_reqs......................: 11177   146.031476/s
     iteration_duration.............: avg=271.06ms min=170.87ms med=261.13ms max=894.68ms p(90)=280.44ms p(95)=325.22ms p(99.9)=891.28ms
     iterations.....................: 11077   144.724941/s
     success_rate...................: 100.00% ✓ 11077      ✗ 0    
     vus............................: 50      min=0        max=50 
     vus_max........................: 50      min=50       max=50 

Performance Overview

Performance Overview

HTTP Overview

HTTP Overview
Summary for: `apollo-router`

K6 Output

     ✓ response code was 200
     ✓ no graphql errors
     ✓ valid response structure

     checks.........................: 100.00% ✓ 29922      ✗ 0    
     data_received..................: 884 MB  11 MB/s
     data_sent......................: 12 MB   144 kB/s
     http_req_blocked...............: avg=29.36µs  min=1.74µs   med=2.93µs   max=10.24ms  p(90)=4.25µs   p(95)=5.31µs   p(99.9)=8.28ms  
     http_req_connecting............: avg=24.98µs  min=0s       med=0s       max=10.2ms   p(90)=0s       p(95)=0s       p(99.9)=8.25ms  
     http_req_duration..............: avg=300.78ms min=167.49ms med=302.75ms max=716.37ms p(90)=335.63ms p(95)=343.85ms p(99.9)=633.51ms
       { expected_response:true }...: avg=300.78ms min=167.49ms med=302.75ms max=716.37ms p(90)=335.63ms p(95)=343.85ms p(99.9)=633.51ms
     http_req_failed................: 0.00%   ✓ 0          ✗ 10074
     http_req_receiving.............: avg=86.58µs  min=35.33µs  med=51.78µs  max=7.73ms   p(90)=102.62µs p(95)=232.79µs p(99.9)=1.65ms  
     http_req_sending...............: avg=91.21µs  min=7.49µs   med=11.22µs  max=276.43ms p(90)=29.35µs  p(95)=134.05µs p(99.9)=3.52ms  
     http_req_tls_handshaking.......: avg=0s       min=0s       med=0s       max=0s       p(90)=0s       p(95)=0s       p(99.9)=0s      
     http_req_waiting...............: avg=300.61ms min=162.69ms med=302.63ms max=715.26ms p(90)=335.49ms p(95)=343.71ms p(99.9)=632.42ms
     http_reqs......................: 10074   123.579937/s
     iteration_duration.............: avg=302.09ms min=167.72ms med=303.34ms max=745.97ms p(90)=336.05ms p(95)=344.3ms  p(99.9)=659.83ms
     iterations.....................: 9974    122.353216/s
     success_rate...................: 100.00% ✓ 9974       ✗ 0    
     vus............................: 50      min=0        max=50 
     vus_max........................: 50      min=50       max=50 

Performance Overview

Performance Overview

HTTP Overview

HTTP Overview
Summary for: `apollo-gateway`

K6 Output

     ✓ response code was 200
     ✓ no graphql errors
     ✓ valid response structure

     checks.........................: 100.00% ✓ 20580     ✗ 0   
     data_received..................: 611 MB  7.5 MB/s
     data_sent......................: 8.1 MB  99 kB/s
     http_req_blocked...............: avg=43.17µs  min=1.44µs   med=3.21µs   max=11.32ms  p(90)=4.9µs    p(95)=5.71µs   p(99.9)=9.51ms  
     http_req_connecting............: avg=39.31µs  min=0s       med=0s       max=11.28ms  p(90)=0s       p(95)=0s       p(99.9)=9.48ms  
     http_req_duration..............: avg=434.58ms min=211.11ms med=437.33ms max=1s       p(90)=467.69ms p(95)=478.59ms p(99.9)=924.16ms
       { expected_response:true }...: avg=434.58ms min=211.11ms med=437.33ms max=1s       p(90)=467.69ms p(95)=478.59ms p(99.9)=924.16ms
     http_req_failed................: 0.00%   ✓ 0         ✗ 6960
     http_req_receiving.............: avg=70.9µs   min=30.84µs  med=55.88µs  max=27.57ms  p(90)=99.01µs  p(95)=115.77µs p(99.9)=447.81µs
     http_req_sending...............: avg=76.44µs  min=6.41µs   med=12.69µs  max=260.11ms p(90)=20.2µs   p(95)=27.7µs   p(99.9)=3.75ms  
     http_req_tls_handshaking.......: avg=0s       min=0s       med=0s       max=0s       p(90)=0s       p(95)=0s       p(99.9)=0s      
     http_req_waiting...............: avg=434.43ms min=210.96ms med=437.24ms max=1s       p(90)=467.62ms p(95)=478.39ms p(99.9)=923.31ms
     http_reqs......................: 6960    85.179966/s
     iteration_duration.............: avg=438.54ms min=262.71ms med=437.86ms max=1.05s    p(90)=468.25ms p(95)=479.22ms p(99.9)=1.01s   
     iterations.....................: 6860    83.956116/s
     success_rate...................: 100.00% ✓ 6860      ✗ 0   
     vus............................: 50      min=0       max=50
     vus_max........................: 50      min=50      max=50

Performance Overview

Performance Overview

HTTP Overview

HTTP Overview

@github-actions
Copy link

github-actions bot commented Nov 3, 2025

Overview for: constant-vus-subgraphs-delay-resources

This scenario runs 4 subgraphs and a GraphQL gateway with Federation spec, and runs a heavy query. It's being executed with a constant amount of VUs over a fixed amount of time. It measure things like memory usage, CPU usage, average RPS. It also includes a summary of the entire execution, and metrics information about HTTP execution times.

This scenario was running 50 VUs over 60s

Comparison

Comparison

Gateway RPS ⬇️ Requests Duration Notes
grafbase 172 13942 total, 0 failed avg: 217ms, p95: 227ms
hive-router 170 13790 total, 0 failed avg: 219ms, p95: 229ms
cosmo 166 13491 total, 0 failed avg: 224ms, p95: 248ms
hive-gateway 161 12366 total, 0 failed avg: 244ms, p95: 271ms
hive-gateway-bun 156 11983 total, 0 failed avg: 251ms, p95: 282ms
apollo-router 132 10826 total, 0 failed avg: 279ms, p95: 320ms
apollo-gateway 122 10020 total, 0 failed avg: 301ms, p95: 335ms
Summary for: `grafbase`

K6 Output

     ✓ response code was 200
     ✓ no graphql errors
     ✓ valid response structure

     checks.........................: 100.00% ✓ 41526      ✗ 0    
     data_received..................: 1.2 GB  15 MB/s
     data_sent......................: 16 MB   200 kB/s
     http_req_blocked...............: avg=14.94µs  min=922ns    med=1.85µs   max=7.03ms   p(90)=3.42µs   p(95)=4.91µs   p(99.9)=5.03ms  
     http_req_connecting............: avg=12.54µs  min=0s       med=0s       max=7ms      p(90)=0s       p(95)=0s       p(99.9)=5.02ms  
     http_req_duration..............: avg=216.78ms min=117.43ms med=216.1ms  max=588.57ms p(90)=224.81ms p(95)=227.38ms p(99.9)=508.28ms
       { expected_response:true }...: avg=216.78ms min=117.43ms med=216.1ms  max=588.57ms p(90)=224.81ms p(95)=227.38ms p(99.9)=508.28ms
     http_req_failed................: 0.00%   ✓ 0          ✗ 13942
     http_req_receiving.............: avg=81.07µs  min=24.12µs  med=44.54µs  max=15.6ms   p(90)=93.31µs  p(95)=257.28µs p(99.9)=5.77ms  
     http_req_sending...............: avg=98.84µs  min=4.27µs   med=7.67µs   max=353.85ms p(90)=22.3µs   p(95)=93.71µs  p(99.9)=9.46ms  
     http_req_tls_handshaking.......: avg=0s       min=0s       med=0s       max=0s       p(90)=0s       p(95)=0s       p(99.9)=0s      
     http_req_waiting...............: avg=216.6ms  min=117.38ms med=216ms    max=587.71ms p(90)=224.61ms p(95)=227.16ms p(99.9)=487.9ms 
     http_reqs......................: 13942   172.105463/s
     iteration_duration.............: avg=217.06ms min=117.63ms med=216.33ms max=617.66ms p(90)=224.99ms p(95)=227.59ms p(99.9)=516.09ms
     iterations.....................: 13842   170.871024/s
     success_rate...................: 100.00% ✓ 13842      ✗ 0    
     vus............................: 50      min=0        max=50 
     vus_max........................: 50      min=50       max=50 

Performance Overview

Performance Overview

HTTP Overview

HTTP Overview
Summary for: `hive-router`

K6 Output

     ✓ response code was 200
     ✓ no graphql errors
     ✓ valid response structure

     checks.........................: 100.00% ✓ 41070      ✗ 0    
     data_received..................: 1.2 GB  15 MB/s
     data_sent......................: 16 MB   198 kB/s
     http_req_blocked...............: avg=21.28µs  min=1.21µs   med=1.98µs   max=10.28ms  p(90)=3.04µs   p(95)=3.95µs   p(99.9)=7.64ms  
     http_req_connecting............: avg=18.79µs  min=0s       med=0s       max=10.24ms  p(90)=0s       p(95)=0s       p(99.9)=7.61ms  
     http_req_duration..............: avg=219.31ms min=158.44ms med=218.43ms max=604.25ms p(90)=226.44ms p(95)=229.13ms p(99.9)=513.17ms
       { expected_response:true }...: avg=219.31ms min=158.44ms med=218.43ms max=604.25ms p(90)=226.44ms p(95)=229.13ms p(99.9)=513.17ms
     http_req_failed................: 0.00%   ✓ 0          ✗ 13790
     http_req_receiving.............: avg=82.59µs  min=25.77µs  med=40.79µs  max=196.1ms  p(90)=77.98µs  p(95)=239.55µs p(99.9)=3.05ms  
     http_req_sending...............: avg=153.62µs min=5.5µs    med=8.18µs   max=354.26ms p(90)=28.43µs  p(95)=97.41µs  p(99.9)=8.25ms  
     http_req_tls_handshaking.......: avg=0s       min=0s       med=0s       max=0s       p(90)=0s       p(95)=0s       p(99.9)=0s      
     http_req_waiting...............: avg=219.08ms min=158.38ms med=218.33ms max=592.73ms p(90)=226.29ms p(95)=228.95ms p(99.9)=485.51ms
     http_reqs......................: 13790   170.445689/s
     iteration_duration.............: avg=219.63ms min=158.58ms med=218.67ms max=618.31ms p(90)=226.64ms p(95)=229.32ms p(99.9)=523.84ms
     iterations.....................: 13690   169.20968/s
     success_rate...................: 100.00% ✓ 13690      ✗ 0    
     vus............................: 50      min=0        max=50 
     vus_max........................: 50      min=50       max=50 

Performance Overview

Performance Overview

HTTP Overview

HTTP Overview
Summary for: `cosmo`

K6 Output

     ✓ response code was 200
     ✓ no graphql errors
     ✓ valid response structure

     checks.........................: 100.00% ✓ 40173      ✗ 0    
     data_received..................: 1.2 GB  15 MB/s
     data_sent......................: 16 MB   194 kB/s
     http_req_blocked...............: avg=20.81µs  min=1.38µs   med=2.59µs   max=9.42ms   p(90)=3.75µs   p(95)=4.82µs   p(99.9)=6.98ms  
     http_req_connecting............: avg=17.5µs   min=0s       med=0s       max=9.39ms   p(90)=0s       p(95)=0s       p(99.9)=6.94ms  
     http_req_duration..............: avg=223.6ms  min=160.92ms med=222.3ms  max=628.58ms p(90)=241.93ms p(95)=247.59ms p(99.9)=520.71ms
       { expected_response:true }...: avg=223.6ms  min=160.92ms med=222.3ms  max=628.58ms p(90)=241.93ms p(95)=247.59ms p(99.9)=520.71ms
     http_req_failed................: 0.00%   ✓ 0          ✗ 13491
     http_req_receiving.............: avg=462.76µs min=29.83µs  med=62.59µs  max=96.15ms  p(90)=362.06µs p(95)=867.32µs p(99.9)=25.05ms 
     http_req_sending...............: avg=73.9µs   min=5.99µs   med=10.64µs  max=289.67ms p(90)=29.56µs  p(95)=119.83µs p(99.9)=4.24ms  
     http_req_tls_handshaking.......: avg=0s       min=0s       med=0s       max=0s       p(90)=0s       p(95)=0s       p(99.9)=0s      
     http_req_waiting...............: avg=223.06ms min=160.87ms med=221.84ms max=627.69ms p(90)=241.34ms p(95)=247.06ms p(99.9)=507.12ms
     http_reqs......................: 13491   166.659201/s
     iteration_duration.............: avg=224.09ms min=161.18ms med=222.67ms max=655.36ms p(90)=242.28ms p(95)=247.91ms p(99.9)=545.59ms
     iterations.....................: 13391   165.423865/s
     success_rate...................: 100.00% ✓ 13391      ✗ 0    
     vus............................: 50      min=0        max=50 
     vus_max........................: 50      min=50       max=50 

Performance Overview

Performance Overview

HTTP Overview

HTTP Overview
Summary for: `hive-gateway`

K6 Output

     ✓ response code was 200
     ✓ no graphql errors
     ✓ valid response structure

     checks.........................: 100.00% ✓ 36798      ✗ 0    
     data_received..................: 1.1 GB  14 MB/s
     data_sent......................: 14 MB   188 kB/s
     http_req_blocked...............: avg=25.58µs  min=1.13µs   med=2.68µs   max=11.29ms  p(90)=4.36µs   p(95)=5.66µs   p(99.9)=8.26ms  
     http_req_connecting............: avg=21.91µs  min=0s       med=0s       max=11.25ms  p(90)=0s       p(95)=0s       p(99.9)=8.2ms   
     http_req_duration..............: avg=243.84ms min=146.89ms med=235.87ms max=731.44ms p(90)=256.67ms p(95)=271.01ms p(99.9)=632.95ms
       { expected_response:true }...: avg=243.84ms min=146.89ms med=235.87ms max=731.44ms p(90)=256.67ms p(95)=271.01ms p(99.9)=632.95ms
     http_req_failed................: 0.00%   ✓ 0          ✗ 12366
     http_req_receiving.............: avg=91.63µs  min=26.12µs  med=46.74µs  max=14.79ms  p(90)=107.02µs p(95)=240.84µs p(99.9)=3.99ms  
     http_req_sending...............: avg=82.87µs  min=5.26µs   med=10.96µs  max=264.38ms p(90)=33.57µs  p(95)=130.74µs p(99.9)=7.19ms  
     http_req_tls_handshaking.......: avg=0s       min=0s       med=0s       max=0s       p(90)=0s       p(95)=0s       p(99.9)=0s      
     http_req_waiting...............: avg=243.67ms min=146.84ms med=235.75ms max=730.55ms p(90)=256.5ms  p(95)=270.9ms  p(99.9)=632.46ms
     http_reqs......................: 12366   161.872216/s
     iteration_duration.............: avg=244.86ms min=147.05ms med=236.25ms max=775.71ms p(90)=257.05ms p(95)=271.89ms p(99.9)=655.07ms
     iterations.....................: 12266   160.563206/s
     success_rate...................: 100.00% ✓ 12266      ✗ 0    
     vus............................: 50      min=0        max=50 
     vus_max........................: 50      min=50       max=50 

Performance Overview

Performance Overview

HTTP Overview

HTTP Overview
Summary for: `hive-gateway-bun`

K6 Output

     ✓ response code was 200
     ✓ no graphql errors
     ✓ valid response structure

     checks.........................: 100.00% ✓ 35649      ✗ 0    
     data_received..................: 1.1 GB  14 MB/s
     data_sent......................: 14 MB   182 kB/s
     http_req_blocked...............: avg=30.62µs  min=1.18µs   med=2.69µs   max=50.02ms  p(90)=4.54µs   p(95)=6.07µs   p(99.9)=8.55ms  
     http_req_connecting............: avg=22.61µs  min=0s       med=0s       max=10.82ms  p(90)=0s       p(95)=0s       p(99.9)=8.25ms  
     http_req_duration..............: avg=251.45ms min=161.38ms med=242.99ms max=884.88ms p(90)=265.81ms p(95)=282.17ms p(99.9)=764.2ms 
       { expected_response:true }...: avg=251.45ms min=161.38ms med=242.99ms max=884.88ms p(90)=265.81ms p(95)=282.17ms p(99.9)=764.2ms 
     http_req_failed................: 0.00%   ✓ 0          ✗ 11983
     http_req_receiving.............: avg=104.27µs min=27µs     med=49.18µs  max=164.14ms p(90)=112.31µs p(95)=245.64µs p(99.9)=3.54ms  
     http_req_sending...............: avg=80.62µs  min=5.61µs   med=10.89µs  max=176.56ms p(90)=32.89µs  p(95)=131.6µs  p(99.9)=5.63ms  
     http_req_tls_handshaking.......: avg=0s       min=0s       med=0s       max=0s       p(90)=0s       p(95)=0s       p(99.9)=0s      
     http_req_waiting...............: avg=251.27ms min=161.26ms med=242.86ms max=883.98ms p(90)=265.62ms p(95)=281.52ms p(99.9)=763.97ms
     http_reqs......................: 11983   156.717879/s
     iteration_duration.............: avg=252.62ms min=188.53ms med=243.4ms  max=930.11ms p(90)=266.19ms p(95)=282.63ms p(99.9)=810.21ms
     iterations.....................: 11883   155.410044/s
     success_rate...................: 100.00% ✓ 11883      ✗ 0    
     vus............................: 50      min=0        max=50 
     vus_max........................: 50      min=50       max=50 

Performance Overview

Performance Overview

HTTP Overview

HTTP Overview
Summary for: `apollo-router`

K6 Output

     ✓ response code was 200
     ✓ no graphql errors
     ✓ valid response structure

     checks.........................: 100.00% ✓ 32178      ✗ 0    
     data_received..................: 950 MB  12 MB/s
     data_sent......................: 13 MB   155 kB/s
     http_req_blocked...............: avg=16.88µs  min=1.47µs   med=2.91µs   max=5.55ms   p(90)=4.36µs   p(95)=5.41µs   p(99.9)=4.43ms  
     http_req_connecting............: avg=13µs     min=0s       med=0s       max=5.52ms   p(90)=0s       p(95)=0s       p(99.9)=4.32ms  
     http_req_duration..............: avg=278.97ms min=164.15ms med=279.99ms max=676.84ms p(90)=311.41ms p(95)=319.78ms p(99.9)=598.01ms
       { expected_response:true }...: avg=278.97ms min=164.15ms med=279.99ms max=676.84ms p(90)=311.41ms p(95)=319.78ms p(99.9)=598.01ms
     http_req_failed................: 0.00%   ✓ 0          ✗ 10826
     http_req_receiving.............: avg=120.95µs min=28.02µs  med=51.06µs  max=195.36ms p(90)=130.71µs p(95)=376.21µs p(99.9)=4.17ms  
     http_req_sending...............: avg=131.35µs min=5.76µs   med=10.56µs  max=277.13ms p(90)=24.89µs  p(95)=134.83µs p(99.9)=4.79ms  
     http_req_tls_handshaking.......: avg=0s       min=0s       med=0s       max=0s       p(90)=0s       p(95)=0s       p(99.9)=0s      
     http_req_waiting...............: avg=278.72ms min=163.98ms med=279.78ms max=658.07ms p(90)=311.27ms p(95)=319.43ms p(99.9)=584.53ms
     http_reqs......................: 10826   132.829303/s
     iteration_duration.............: avg=279.93ms min=164.37ms med=280.55ms max=690.24ms p(90)=311.82ms p(95)=320.11ms p(99.9)=620.46ms
     iterations.....................: 10726   131.602356/s
     success_rate...................: 100.00% ✓ 10726      ✗ 0    
     vus............................: 50      min=0        max=50 
     vus_max........................: 50      min=50       max=50 

Performance Overview

Performance Overview

HTTP Overview

HTTP Overview
Summary for: `apollo-gateway`

K6 Output

     ✓ response code was 200
     ✓ no graphql errors
     ✓ valid response structure

     checks.........................: 100.00% ✓ 29760      ✗ 0    
     data_received..................: 880 MB  11 MB/s
     data_sent......................: 12 MB   143 kB/s
     http_req_blocked...............: avg=33.36µs  min=1.37µs   med=3.33µs   max=11.68ms  p(90)=4.95µs   p(95)=5.99µs   p(99.9)=9.54ms  
     http_req_connecting............: avg=28.77µs  min=0s       med=0s       max=11.65ms  p(90)=0s       p(95)=0s       p(99.9)=9.48ms  
     http_req_duration..............: avg=301.45ms min=211.35ms med=298.94ms max=848.4ms  p(90)=324.08ms p(95)=334.97ms p(99.9)=753.2ms 
       { expected_response:true }...: avg=301.45ms min=211.35ms med=298.94ms max=848.4ms  p(90)=324.08ms p(95)=334.97ms p(99.9)=753.2ms 
     http_req_failed................: 0.00%   ✓ 0          ✗ 10020
     http_req_receiving.............: avg=106.52µs min=27.43µs  med=60.63µs  max=229.49ms p(90)=109.78µs p(95)=135.99µs p(99.9)=2.36ms  
     http_req_sending...............: avg=67.04µs  min=6.36µs   med=13.18µs  max=228.94ms p(90)=24.27µs  p(95)=42.97µs  p(99.9)=3.98ms  
     http_req_tls_handshaking.......: avg=0s       min=0s       med=0s       max=0s       p(90)=0s       p(95)=0s       p(99.9)=0s      
     http_req_waiting...............: avg=301.28ms min=211.26ms med=298.84ms max=817.49ms p(90)=323.96ms p(95)=334.87ms p(99.9)=745.52ms
     http_reqs......................: 10020   122.799682/s
     iteration_duration.............: avg=302.85ms min=214.65ms med=299.49ms max=887.59ms p(90)=324.59ms p(95)=335.54ms p(99.9)=798.66ms
     iterations.....................: 9920    121.574136/s
     success_rate...................: 100.00% ✓ 9920       ✗ 0    
     vus............................: 50      min=0        max=50 
     vus_max........................: 50      min=50       max=50 

Performance Overview

Performance Overview

HTTP Overview

HTTP Overview

@ardatan ardatan merged commit 64c16ec into main Nov 4, 2025
34 checks passed
@ardatan ardatan deleted the renovate/node-22.x branch November 4, 2025 00:00
Sign up for free to join this conversation on GitHub. Already have an account? Sign in to comment

Labels

dependencies Pull requests that update a dependency file

Projects

None yet

Development

Successfully merging this pull request may close these issues.

1 participant