Skip to content

Conversation

@renovate
Copy link
Contributor

@renovate renovate bot commented Nov 3, 2025

This PR contains the following updates:

Update Change
lockFileMaintenance All locks refreshed

🔧 This Pull Request updates lock files to use the latest dependency versions.


Configuration

📅 Schedule: Branch creation - "before 4am on monday" (UTC), Automerge - At any time (no schedule defined).

🚦 Automerge: Enabled.

Rebasing: Whenever PR becomes conflicted, or you tick the rebase/retry checkbox.

👻 Immortal: This PR will be recreated if closed unmerged. Get config help if that's undesired.


  • If you want to rebase/retry this PR, check this box

This PR was generated by Mend Renovate. View the repository job log.

@renovate renovate bot added the dependencies Pull requests that update a dependency file label Nov 3, 2025
@github-actions
Copy link

github-actions bot commented Nov 3, 2025

💻 Website Preview

The latest changes are available as preview in: https://cf6b43ae.federation-gateway-benchmark.pages.dev

@github-actions
Copy link

github-actions bot commented Nov 3, 2025

Overview for: constant-vus-over-time

This scenario runs 4 subgraphs and a GraphQL gateway with Federation spec, and runs a heavy query. It's being executed with a constant amount of VUs over a fixed amount of time. It measure things like memory usage, CPU usage, average RPS. It also includes a summary of the entire execution, and metrics information about HTTP execution times.

This scenario was running 50 VUs over 60s

Comparison

Comparison

Gateway RPS ⬇️ Requests Duration Notes
hive-router 1771 106719 total, 0 failed avg: 28ms, p95: 50ms
grafbase 1610 97188 total, 0 failed avg: 31ms, p95: 54ms
cosmo 666 40296 total, 0 failed avg: 74ms, p95: 108ms
apollo-router 361 21972 total, 0 failed avg: 136ms, p95: 177ms
hive-gateway 309 18922 total, 0 failed avg: 158ms, p95: 295ms
hive-gateway-bun 288 17648 total, 0 failed avg: 170ms, p95: 352ms
apollo-gateway 115 7083 total, 0 failed avg: 424ms, p95: 500ms
Summary for: `hive-router`

K6 Output

     ✓ response code was 200
     ✓ no graphql errors
     ✓ valid response structure

     checks.........................: 100.00% ✓ 319857      ✗ 0     
     data_received..................: 9.4 GB  155 MB/s
     data_sent......................: 124 MB  2.1 MB/s
     http_req_blocked...............: avg=5.24µs   min=1.12µs  med=2.55µs  max=9.36ms   p(90)=3.78µs   p(95)=4.49µs   p(99.9)=83.83µs
     http_req_connecting............: avg=2.2µs    min=0s      med=0s      max=9.31ms   p(90)=0s       p(95)=0s       p(99.9)=0s     
     http_req_duration..............: avg=27.86ms  min=1.88ms  med=25.2ms  max=440.1ms  p(90)=43.59ms  p(95)=50.12ms  p(99.9)=87.55ms
       { expected_response:true }...: avg=27.86ms  min=1.88ms  med=25.2ms  max=440.1ms  p(90)=43.59ms  p(95)=50.12ms  p(99.9)=87.55ms
     http_req_failed................: 0.00%   ✓ 0           ✗ 106719
     http_req_receiving.............: avg=125.87µs min=22.62µs med=43.46µs max=93.36ms  p(90)=110.65µs p(95)=348.65µs p(99.9)=14.13ms
     http_req_sending...............: avg=101.65µs min=5.21µs  med=10.14µs max=393.29ms p(90)=30.63µs  p(95)=127.36µs p(99.9)=14.03ms
     http_req_tls_handshaking.......: avg=0s       min=0s      med=0s      max=0s       p(90)=0s       p(95)=0s       p(99.9)=0s     
     http_req_waiting...............: avg=27.63ms  min=1.84ms  med=25.04ms max=423.77ms p(90)=43.12ms  p(95)=49.63ms  p(99.9)=84.25ms
     http_reqs......................: 106719  1771.533294/s
     iteration_duration.............: avg=28.12ms  min=4.31ms  med=25.44ms max=457.14ms p(90)=43.84ms  p(95)=50.35ms  p(99.9)=88.9ms 
     iterations.....................: 106619  1769.873296/s
     success_rate...................: 100.00% ✓ 106619      ✗ 0     
     vus............................: 50      min=50        max=50  
     vus_max........................: 50      min=50        max=50  

Performance Overview

Performance Overview

HTTP Overview

HTTP Overview
Summary for: `grafbase`

K6 Output

     ✓ response code was 200
     ✓ no graphql errors
     ✓ valid response structure

     checks.........................: 100.00% ✓ 291264      ✗ 0    
     data_received..................: 8.5 GB  142 MB/s
     data_sent......................: 113 MB  1.9 MB/s
     http_req_blocked...............: avg=5.97µs   min=1.19µs  med=2.98µs  max=9.24ms   p(90)=4.09µs   p(95)=4.78µs   p(99.9)=110.63µs
     http_req_connecting............: avg=2.4µs    min=0s      med=0s      max=9.2ms    p(90)=0s       p(95)=0s       p(99.9)=0s      
     http_req_duration..............: avg=30.59ms  min=2.57ms  med=27.33ms max=454.9ms  p(90)=47.05ms  p(95)=53.88ms  p(99.9)=88.06ms 
       { expected_response:true }...: avg=30.59ms  min=2.57ms  med=27.33ms max=454.9ms  p(90)=47.05ms  p(95)=53.88ms  p(99.9)=88.06ms 
     http_req_failed................: 0.00%   ✓ 0           ✗ 97188
     http_req_receiving.............: avg=149.23µs min=26.31µs med=47.69µs max=81.06ms  p(90)=131.72µs p(95)=383.13µs p(99.9)=16.73ms 
     http_req_sending...............: avg=125.68µs min=5.71µs  med=11.6µs  max=401.44ms p(90)=35.99µs  p(95)=135.27µs p(99.9)=17.78ms 
     http_req_tls_handshaking.......: avg=0s       min=0s      med=0s      max=0s       p(90)=0s       p(95)=0s       p(99.9)=0s      
     http_req_waiting...............: avg=30.31ms  min=2.52ms  med=27.13ms max=444.53ms p(90)=46.55ms  p(95)=53.31ms  p(99.9)=85.92ms 
     http_reqs......................: 97188   1610.967872/s
     iteration_duration.............: avg=30.89ms  min=6.89ms  med=27.61ms max=474ms    p(90)=47.34ms  p(95)=54.16ms  p(99.9)=88.53ms 
     iterations.....................: 97088   1609.310293/s
     success_rate...................: 100.00% ✓ 97088       ✗ 0    
     vus............................: 50      min=50        max=50 
     vus_max........................: 50      min=50        max=50 

Performance Overview

Performance Overview

HTTP Overview

HTTP Overview
Summary for: `cosmo`

K6 Output

     ✓ response code was 200
     ✓ no graphql errors
     ✓ valid response structure

     checks.........................: 100.00% ✓ 120588     ✗ 0    
     data_received..................: 3.5 GB  59 MB/s
     data_sent......................: 47 MB   776 kB/s
     http_req_blocked...............: avg=9.34µs   min=1.35µs  med=2.89µs  max=9.28ms   p(90)=4.1µs    p(95)=5.09µs   p(99.9)=1.56ms  
     http_req_connecting............: avg=5.71µs   min=0s      med=0s      max=9.24ms   p(90)=0s       p(95)=0s       p(99.9)=1.54ms  
     http_req_duration..............: avg=74.17ms  min=2.81ms  med=73.12ms max=516.77ms p(90)=99.97ms  p(95)=107.85ms p(99.9)=303.93ms
       { expected_response:true }...: avg=74.17ms  min=2.81ms  med=73.12ms max=516.77ms p(90)=99.97ms  p(95)=107.85ms p(99.9)=303.93ms
     http_req_failed................: 0.00%   ✓ 0          ✗ 40296
     http_req_receiving.............: avg=167.58µs min=29.52µs med=75.31µs max=35.87ms  p(90)=153.74µs p(95)=400.26µs p(99.9)=14.64ms 
     http_req_sending...............: avg=55.17µs  min=5.63µs  med=11.3µs  max=335.03ms p(90)=29.7µs   p(95)=124.92µs p(99.9)=3.08ms  
     http_req_tls_handshaking.......: avg=0s       min=0s      med=0s      max=0s       p(90)=0s       p(95)=0s       p(99.9)=0s      
     http_req_waiting...............: avg=73.95ms  min=2.75ms  med=72.91ms max=515.7ms  p(90)=99.75ms  p(95)=107.59ms p(99.9)=300.37ms
     http_reqs......................: 40296   666.783076/s
     iteration_duration.............: avg=74.64ms  min=8.95ms  med=73.47ms max=539.97ms p(90)=100.3ms  p(95)=108.16ms p(99.9)=308.38ms
     iterations.....................: 40196   665.128363/s
     success_rate...................: 100.00% ✓ 40196      ✗ 0    
     vus............................: 50      min=50       max=50 
     vus_max........................: 50      min=50       max=50 

Performance Overview

Performance Overview

HTTP Overview

HTTP Overview
Summary for: `apollo-router`

K6 Output

     ✓ response code was 200
     ✓ no graphql errors
     ✓ valid response structure

     checks.........................: 100.00% ✓ 65616      ✗ 0    
     data_received..................: 1.9 GB  32 MB/s
     data_sent......................: 26 MB   420 kB/s
     http_req_blocked...............: avg=15.37µs  min=1.56µs  med=3.2µs    max=9.75ms   p(90)=4.7µs    p(95)=5.44µs   p(99.9)=5.55ms  
     http_req_connecting............: avg=11.32µs  min=0s      med=0s       max=9.71ms   p(90)=0s       p(95)=0s       p(99.9)=5.53ms  
     http_req_duration..............: avg=136.31ms min=6.02ms  med=135.43ms max=647.46ms p(90)=166.82ms p(95)=177.23ms p(99.9)=449.94ms
       { expected_response:true }...: avg=136.31ms min=6.02ms  med=135.43ms max=647.46ms p(90)=166.82ms p(95)=177.23ms p(99.9)=449.94ms
     http_req_failed................: 0.00%   ✓ 0          ✗ 21972
     http_req_receiving.............: avg=98.48µs  min=38.25µs med=56.72µs  max=338.12ms p(90)=105.48µs p(95)=132.43µs p(99.9)=1.68ms  
     http_req_sending...............: avg=52.42µs  min=8.6µs   med=12.23µs  max=368.88ms p(90)=20.76µs  p(95)=37.74µs  p(99.9)=2.55ms  
     http_req_tls_handshaking.......: avg=0s       min=0s      med=0s       max=0s       p(90)=0s       p(95)=0s       p(99.9)=0s      
     http_req_waiting...............: avg=136.16ms min=5.96ms  med=135.32ms max=622.62ms p(90)=166.74ms p(95)=177.08ms p(99.9)=443ms   
     http_reqs......................: 21972   361.427803/s
     iteration_duration.............: avg=137.28ms min=27.34ms med=135.85ms max=700.89ms p(90)=167.19ms p(95)=177.61ms p(99.9)=477.2ms 
     iterations.....................: 21872   359.782856/s
     success_rate...................: 100.00% ✓ 21872      ✗ 0    
     vus............................: 50      min=50       max=50 
     vus_max........................: 50      min=50       max=50 

Performance Overview

Performance Overview

HTTP Overview

HTTP Overview
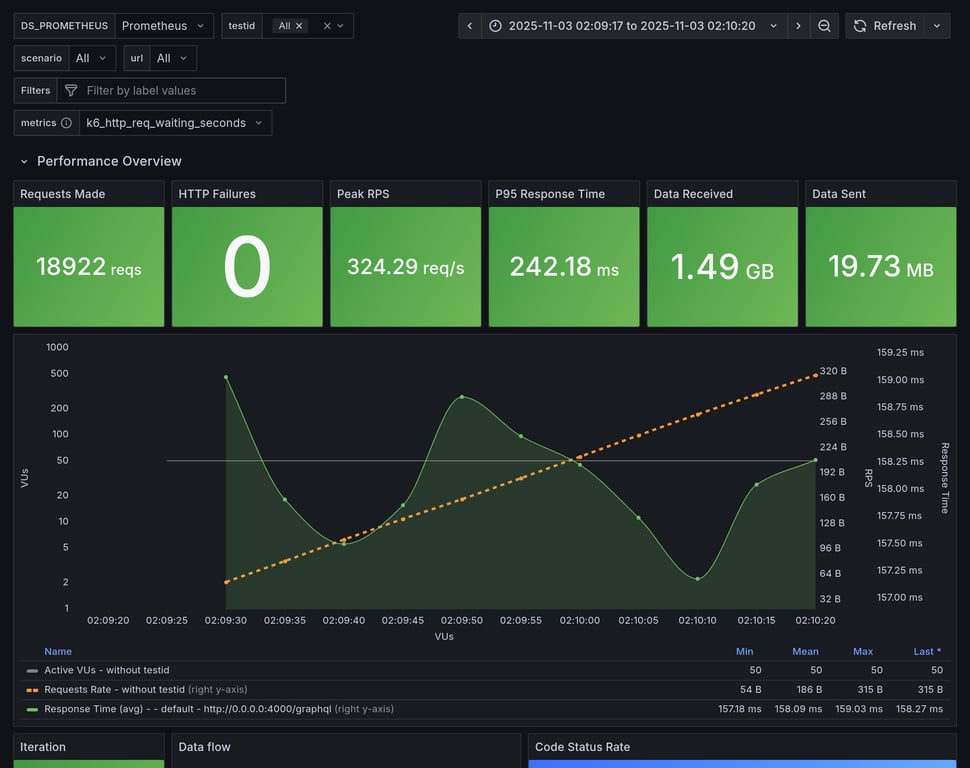
Summary for: `hive-gateway`

K6 Output

     ✓ response code was 200
     ✓ no graphql errors
     ✓ valid response structure

     checks.........................: 100.00% ✓ 56466      ✗ 0    
     data_received..................: 1.7 GB  27 MB/s
     data_sent......................: 22 MB   360 kB/s
     http_req_blocked...............: avg=15.21µs  min=1.03µs  med=2.78µs   max=8.61ms   p(90)=4.69µs   p(95)=5.84µs   p(99.9)=5.4ms   
     http_req_connecting............: avg=11.52µs  min=0s      med=0s       max=8.58ms   p(90)=0s       p(95)=0s       p(99.9)=5.37ms  
     http_req_duration..............: avg=158.38ms min=7.02ms  med=148.68ms max=676.35ms p(90)=177.68ms p(95)=294.65ms p(99.9)=505.35ms
       { expected_response:true }...: avg=158.38ms min=7.02ms  med=148.68ms max=676.35ms p(90)=177.68ms p(95)=294.65ms p(99.9)=505.35ms
     http_req_failed................: 0.00%   ✓ 0          ✗ 18922
     http_req_receiving.............: avg=90.21µs  min=23.17µs med=48.28µs  max=14.41ms  p(90)=95.59µs  p(95)=154.95µs p(99.9)=4.33ms  
     http_req_sending...............: avg=114.43µs min=4.62µs  med=10.44µs  max=271.94ms p(90)=21.78µs  p(95)=117.07µs p(99.9)=5.93ms  
     http_req_tls_handshaking.......: avg=0s       min=0s      med=0s       max=0s       p(90)=0s       p(95)=0s       p(99.9)=0s      
     http_req_waiting...............: avg=158.17ms min=6.96ms  med=148.57ms max=675.3ms  p(90)=177.46ms p(95)=293.43ms p(99.9)=498.97ms
     http_reqs......................: 18922   309.418736/s
     iteration_duration.............: avg=159.53ms min=20.94ms med=149.01ms max=715.65ms p(90)=178.02ms p(95)=295.78ms p(99.9)=540.19ms
     iterations.....................: 18822   307.783503/s
     success_rate...................: 100.00% ✓ 18822      ✗ 0    
     vus............................: 50      min=0        max=50 
     vus_max........................: 50      min=50       max=50 

Performance Overview

Performance Overview

HTTP Overview

HTTP Overview
Summary for: `hive-gateway-bun`

K6 Output

     ✓ response code was 200
     ✓ no graphql errors
     ✓ valid response structure

     checks.........................: 100.00% ✓ 52644      ✗ 0    
     data_received..................: 1.5 GB  25 MB/s
     data_sent......................: 21 MB   336 kB/s
     http_req_blocked...............: avg=20.54µs  min=1.16µs  med=2.75µs   max=11.42ms  p(90)=4.54µs   p(95)=5.74µs   p(99.9)=7.56ms  
     http_req_connecting............: avg=15.47µs  min=0s      med=0s       max=11.36ms  p(90)=0s       p(95)=0s       p(99.9)=7ms     
     http_req_duration..............: avg=169.82ms min=6.88ms  med=157.04ms max=600.43ms p(90)=191.59ms p(95)=351.79ms p(99.9)=468.31ms
       { expected_response:true }...: avg=169.82ms min=6.88ms  med=157.04ms max=600.43ms p(90)=191.59ms p(95)=351.79ms p(99.9)=468.31ms
     http_req_failed................: 0.00%   ✓ 0          ✗ 17648
     http_req_receiving.............: avg=98.33µs  min=26.89µs med=46.58µs  max=22.1ms   p(90)=108.91µs p(95)=209.84µs p(99.9)=5.36ms  
     http_req_sending...............: avg=80.96µs  min=5.67µs  med=11.18µs  max=267.78ms p(90)=32.22µs  p(95)=125.84µs p(99.9)=5.09ms  
     http_req_tls_handshaking.......: avg=0s       min=0s      med=0s       max=0s       p(90)=0s       p(95)=0s       p(99.9)=0s      
     http_req_waiting...............: avg=169.64ms min=6.8ms   med=156.93ms max=599.35ms p(90)=191.44ms p(95)=351.2ms  p(99.9)=467.07ms
     http_reqs......................: 17648   288.568614/s
     iteration_duration.............: avg=171.16ms min=29.16ms med=157.47ms max=665.34ms p(90)=192.3ms  p(95)=352.99ms p(99.9)=527.03ms
     iterations.....................: 17548   286.933479/s
     success_rate...................: 100.00% ✓ 17548      ✗ 0    
     vus............................: 50      min=0        max=50 
     vus_max........................: 50      min=50       max=50 

Performance Overview

Performance Overview

HTTP Overview

HTTP Overview
Summary for: `apollo-gateway`

K6 Output

     ✓ response code was 200
     ✓ no graphql errors
     ✓ valid response structure

     checks.........................: 100.00% ✓ 20949      ✗ 0   
     data_received..................: 622 MB  10 MB/s
     data_sent......................: 8.2 MB  135 kB/s
     http_req_blocked...............: avg=43.86µs  min=1.43µs   med=3.42µs   max=11.46ms  p(90)=5.48µs   p(95)=6.24µs   p(99.9)=9.81ms  
     http_req_connecting............: avg=39.79µs  min=0s       med=0s       max=11.42ms  p(90)=0s       p(95)=0s       p(99.9)=9.78ms  
     http_req_duration..............: avg=424.33ms min=7.64ms   med=423.27ms max=879.62ms p(90)=481.94ms p(95)=499.59ms p(99.9)=807.33ms
       { expected_response:true }...: avg=424.33ms min=7.64ms   med=423.27ms max=879.62ms p(90)=481.94ms p(95)=499.59ms p(99.9)=807.33ms
     http_req_failed................: 0.00%   ✓ 0          ✗ 7083
     http_req_receiving.............: avg=71.17µs  min=31.77µs  med=60.03µs  max=4.26ms   p(90)=105.93µs p(95)=123.22µs p(99.9)=382.11µs
     http_req_sending...............: avg=123.14µs min=6.58µs   med=13.73µs  max=239.9ms  p(90)=22.18µs  p(95)=30.15µs  p(99.9)=4.21ms  
     http_req_tls_handshaking.......: avg=0s       min=0s       med=0s       max=0s       p(90)=0s       p(95)=0s       p(99.9)=0s      
     http_req_waiting...............: avg=424.13ms min=7.58ms   med=423.15ms max=878.13ms p(90)=481.8ms  p(95)=499.34ms p(99.9)=805.85ms
     http_reqs......................: 7083    115.791423/s
     iteration_duration.............: avg=430.88ms min=141.28ms med=424.06ms max=955.38ms p(90)=482.65ms p(95)=500.37ms p(99.9)=889.75ms
     iterations.....................: 6983    114.156644/s
     success_rate...................: 100.00% ✓ 6983       ✗ 0   
     vus............................: 31      min=31       max=50
     vus_max........................: 50      min=50       max=50

Performance Overview

Performance Overview

HTTP Overview

HTTP Overview

@github-actions
Copy link

github-actions bot commented Nov 3, 2025

Overview for: ramping-vus

This scenario runs 4 subgraphs and a GraphQL gateway with Federation spec, and runs a heavy query. We are running a heavy load of concurrent VUs to measure response time and other stats, during stress. It measure things like memory usage, CPU usage, response times. It also includes a summary of the entire execution, and metrics information about HTTP execution times.

This scenario was running 500 VUs over 60s

Comparison

Comparison

Gateway RPS ⬇️ Requests Duration Notes
hive-router 1833 114037 total, 0 failed avg: 122ms, p95: 291ms
grafbase 1515 96152 total, 0 failed avg: 145ms, p95: 335ms
cosmo 667 42587 total, 0 failed avg: 330ms, p95: 731ms
apollo-router 389 26051 total, 0 failed avg: 541ms, p95: 1245ms ❌ 32 unexpected GraphQL errors, non-compatible response structure (1)
hive-gateway 263 18032 total, 0 failed avg: 777ms, p95: 1672ms
hive-gateway-bun 258 17814 total, 0 failed avg: 786ms, p95: 1722ms
apollo-gateway 156 10701 total, 0 failed avg: 1219ms, p95: 2623ms
Summary for: `hive-router`

K6 Output

     ✓ response code was 200
     ✓ no graphql errors
     ✓ valid response structure

     checks.........................: 100.00% ✓ 339111      ✗ 0     
     data_received..................: 10 GB   161 MB/s
     data_sent......................: 133 MB  2.1 MB/s
     http_req_blocked...............: avg=514.99µs min=1.09µs  med=2.45µs   max=349.06ms p(90)=3.82µs   p(95)=4.45µs   p(99.9)=178.45ms
     http_req_connecting............: avg=511.76µs min=0s      med=0s       max=348.99ms p(90)=0s       p(95)=0s       p(99.9)=178.38ms
     http_req_duration..............: avg=122.07ms min=1.69ms  med=110.92ms max=422.51ms p(90)=247.1ms  p(95)=290.78ms p(99.9)=372.75ms
       { expected_response:true }...: avg=122.07ms min=1.69ms  med=110.92ms max=422.51ms p(90)=247.1ms  p(95)=290.78ms p(99.9)=372.75ms
     http_req_failed................: 0.00%   ✓ 0           ✗ 114037
     http_req_receiving.............: avg=564.32µs min=22.85µs med=41.49µs  max=137.88ms p(90)=101.97µs p(95)=391.1µs  p(99.9)=77.52ms 
     http_req_sending...............: avg=433.87µs min=5.22µs  med=10.15µs  max=137.23ms p(90)=21.26µs  p(95)=126.28µs p(99.9)=69.08ms 
     http_req_tls_handshaking.......: avg=0s       min=0s      med=0s       max=0s       p(90)=0s       p(95)=0s       p(99.9)=0s      
     http_req_waiting...............: avg=121.07ms min=1.65ms  med=109.76ms max=390.05ms p(90)=245.3ms  p(95)=288.97ms p(99.9)=369.68ms
     http_reqs......................: 114037  1833.129221/s
     iteration_duration.............: avg=123.96ms min=1.84ms  med=112.51ms max=768.64ms p(90)=249.21ms p(95)=293.36ms p(99.9)=425.47ms
     iterations.....................: 113037  1817.054357/s
     success_rate...................: 100.00% ✓ 113037      ✗ 0     
     vus............................: 69      min=0         max=496 
     vus_max........................: 500     min=500       max=500 

Performance Overview

Performance Overview

HTTP Overview

HTTP Overview
Summary for: `grafbase`

K6 Output

     ✓ response code was 200
     ✓ no graphql errors
     ✓ valid response structure

     checks.........................: 100.00% ✓ 285456      ✗ 0    
     data_received..................: 8.4 GB  133 MB/s
     data_sent......................: 112 MB  1.8 MB/s
     http_req_blocked...............: avg=691.76µs min=1.18µs med=2.96µs   max=404.4ms  p(90)=4.25µs   p(95)=5.23µs   p(99.9)=215.13ms
     http_req_connecting............: avg=687.5µs  min=0s     med=0s       max=404.34ms p(90)=0s       p(95)=0s       p(99.9)=215.04ms
     http_req_duration..............: avg=144.69ms min=2.48ms med=133.12ms max=474.86ms p(90)=284.44ms p(95)=334.97ms p(99.9)=429.1ms 
       { expected_response:true }...: avg=144.69ms min=2.48ms med=133.12ms max=474.86ms p(90)=284.44ms p(95)=334.97ms p(99.9)=429.1ms 
     http_req_failed................: 0.00%   ✓ 0           ✗ 96152
     http_req_receiving.............: avg=651.33µs min=24.2µs med=47.95µs  max=149.26ms p(90)=109.32µs p(95)=429.09µs p(99.9)=85.67ms 
     http_req_sending...............: avg=582.48µs min=5.15µs med=11.71µs  max=170.71ms p(90)=30.36µs  p(95)=137.97µs p(99.9)=85.19ms 
     http_req_tls_handshaking.......: avg=0s       min=0s     med=0s       max=0s       p(90)=0s       p(95)=0s       p(99.9)=0s      
     http_req_waiting...............: avg=143.46ms min=2.44ms med=131.81ms max=466.78ms p(90)=281.86ms p(95)=332.31ms p(99.9)=421.96ms
     http_reqs......................: 96152   1515.820384/s
     iteration_duration.............: avg=147.29ms min=2.75ms med=135.15ms max=928.81ms p(90)=287.46ms p(95)=338.46ms p(99.9)=525.04ms
     iterations.....................: 95152   1500.055549/s
     success_rate...................: 100.00% ✓ 95152       ✗ 0    
     vus............................: 81      min=0         max=496
     vus_max........................: 500     min=500       max=500

Performance Overview

Performance Overview

HTTP Overview

HTTP Overview
Summary for: `cosmo`

K6 Output

     ✓ response code was 200
     ✓ no graphql errors
     ✓ valid response structure

     checks.........................: 100.00% ✓ 124761     ✗ 0    
     data_received..................: 3.7 GB  59 MB/s
     data_sent......................: 50 MB   777 kB/s
     http_req_blocked...............: avg=113.3µs  min=1.2µs   med=3.1µs    max=155.37ms p(90)=4.84µs   p(95)=6.86µs   p(99.9)=32.88ms 
     http_req_connecting............: avg=108.28µs min=0s      med=0s       max=155.18ms p(90)=0s       p(95)=0s       p(99.9)=32.81ms 
     http_req_duration..............: avg=329.85ms min=2.81ms  med=313.37ms max=1.19s    p(90)=645.07ms p(95)=730.67ms p(99.9)=1.02s   
       { expected_response:true }...: avg=329.85ms min=2.81ms  med=313.37ms max=1.19s    p(90)=645.07ms p(95)=730.67ms p(99.9)=1.02s   
     http_req_failed................: 0.00%   ✓ 0          ✗ 42587
     http_req_receiving.............: avg=611.58µs min=27.77µs med=63.69µs  max=171.52ms p(90)=197.18µs p(95)=526.41µs p(99.9)=102.92ms
     http_req_sending...............: avg=177.21µs min=5.8µs   med=11.73µs  max=108.98ms p(90)=32.75µs  p(95)=139.35µs p(99.9)=35.8ms  
     http_req_tls_handshaking.......: avg=0s       min=0s      med=0s       max=0s       p(90)=0s       p(95)=0s       p(99.9)=0s      
     http_req_waiting...............: avg=329.06ms min=2.74ms  med=312.8ms  max=1.19s    p(90)=642.95ms p(95)=727.87ms p(99.9)=1.02s   
     http_reqs......................: 42587   667.612442/s
     iteration_duration.............: avg=338.31ms min=3.03ms  med=322.68ms max=1.19s    p(90)=648.86ms p(95)=734.01ms p(99.9)=1.02s   
     iterations.....................: 41587   651.936005/s
     success_rate...................: 100.00% ✓ 41587      ✗ 0    
     vus............................: 52      min=0        max=499
     vus_max........................: 500     min=500      max=500

Performance Overview

Performance Overview

HTTP Overview

HTTP Overview
Summary for: `apollo-router`

K6 Output

     ✓ response code was 200
     ✗ no graphql errors
      ↳  99% — ✓ 25019 / ✗ 32
     ✗ valid response structure
      ↳  99% — ✓ 25050 / ✗ 1

     checks.........................: 99.95% ✓ 75120      ✗ 33   
     data_received..................: 2.3 GB 34 MB/s
     data_sent......................: 30 MB  455 kB/s
     http_req_blocked...............: avg=77.13µs  min=1.2µs   med=3.03µs   max=151.43ms p(90)=4.74µs  p(95)=6.23µs   p(99.9)=19.18ms
     http_req_connecting............: avg=72.51µs  min=0s      med=0s       max=151.39ms p(90)=0s      p(95)=0s       p(99.9)=19.13ms
     http_req_duration..............: avg=541.08ms min=5.91ms  med=498.59ms max=2.06s    p(90)=1.1s    p(95)=1.24s    p(99.9)=1.73s  
       { expected_response:true }...: avg=541.08ms min=5.91ms  med=498.59ms max=2.06s    p(90)=1.1s    p(95)=1.24s    p(99.9)=1.73s  
     http_req_failed................: 0.00%  ✓ 0          ✗ 26051
     http_req_receiving.............: avg=101.48µs min=26.24µs med=51.78µs  max=82.56ms  p(90)=91.21µs p(95)=145.22µs p(99.9)=5.55ms 
     http_req_sending...............: avg=93.17µs  min=4.93µs  med=11.09µs  max=98.22ms  p(90)=21.17µs p(95)=98.24µs  p(99.9)=12.96ms
     http_req_tls_handshaking.......: avg=0s       min=0s      med=0s       max=0s       p(90)=0s      p(95)=0s       p(99.9)=0s     
     http_req_waiting...............: avg=540.89ms min=5.86ms  med=498.49ms max=2.06s    p(90)=1.1s    p(95)=1.24s    p(99.9)=1.73s  
     http_reqs......................: 26051  389.704661/s
     iteration_duration.............: avg=563.06ms min=6.33ms  med=521.81ms max=2.06s    p(90)=1.11s   p(95)=1.25s    p(99.9)=1.73s  
     iterations.....................: 25051  374.745363/s
     success_rate...................: 99.87% ✓ 25019      ✗ 32   
     vus............................: 57     min=0        max=499
     vus_max........................: 500    min=500      max=500

Performance Overview

Performance Overview

HTTP Overview

HTTP Overview
Summary for: `hive-gateway`

K6 Output

     ✓ response code was 200
     ✓ no graphql errors
     ✓ valid response structure

     checks.........................: 100.00% ✓ 51096      ✗ 0    
     data_received..................: 1.6 GB  23 MB/s
     data_sent......................: 21 MB   309 kB/s
     http_req_blocked...............: avg=129.75µs min=1.36µs  med=2.93µs   max=115.4ms  p(90)=4.76µs  p(95)=8.38µs   p(99.9)=38ms   
     http_req_connecting............: avg=124.07µs min=0s      med=0s       max=115.35ms p(90)=0s      p(95)=0s       p(99.9)=37.93ms
     http_req_duration..............: avg=776.88ms min=6.27ms  med=722.53ms max=4.99s    p(90)=1.53s   p(95)=1.67s    p(99.9)=4.1s   
       { expected_response:true }...: avg=776.88ms min=6.27ms  med=722.53ms max=4.99s    p(90)=1.53s   p(95)=1.67s    p(99.9)=4.1s   
     http_req_failed................: 0.00%   ✓ 0          ✗ 18032
     http_req_receiving.............: avg=203.82µs min=26.56µs med=45.17µs  max=108.99ms p(90)=94.39µs p(95)=275.52µs p(99.9)=31.03ms
     http_req_sending...............: avg=248.55µs min=5.51µs  med=11µs     max=123.02ms p(90)=31.66µs p(95)=125.58µs p(99.9)=45.28ms
     http_req_tls_handshaking.......: avg=0s       min=0s      med=0s       max=0s       p(90)=0s      p(95)=0s       p(99.9)=0s     
     http_req_waiting...............: avg=776.43ms min=6.22ms  med=722.46ms max=4.99s    p(90)=1.53s   p(95)=1.67s    p(99.9)=4.1s   
     http_reqs......................: 18032   263.297292/s
     iteration_duration.............: avg=823ms    min=8ms     med=772.96ms max=5s       p(90)=1.54s   p(95)=1.68s    p(99.9)=4.14s  
     iterations.....................: 17032   248.695623/s
     success_rate...................: 100.00% ✓ 17032      ✗ 0    
     vus............................: 86      min=0        max=500
     vus_max........................: 500     min=500      max=500

Performance Overview

Performance Overview

HTTP Overview

HTTP Overview
Summary for: `hive-gateway-bun`

K6 Output

     ✓ response code was 200
     ✓ no graphql errors
     ✓ valid response structure

     checks.........................: 100.00% ✓ 50442      ✗ 0    
     data_received..................: 1.6 GB  23 MB/s
     data_sent......................: 21 MB   303 kB/s
     http_req_blocked...............: avg=135.67µs min=1.19µs  med=2.82µs   max=115.79ms p(90)=4.95µs  p(95)=8.48µs   p(99.9)=37.9ms 
     http_req_connecting............: avg=128.57µs min=0s      med=0s       max=115.71ms p(90)=0s      p(95)=0s       p(99.9)=37.84ms
     http_req_duration..............: avg=786.14ms min=6.4ms   med=715.25ms max=5.39s    p(90)=1.52s   p(95)=1.72s    p(99.9)=4.59s  
       { expected_response:true }...: avg=786.14ms min=6.4ms   med=715.25ms max=5.39s    p(90)=1.52s   p(95)=1.72s    p(99.9)=4.59s  
     http_req_failed................: 0.00%   ✓ 0          ✗ 17814
     http_req_receiving.............: avg=199.47µs min=27.26µs med=45.64µs  max=135.52ms p(90)=99.22µs p(95)=273.78µs p(99.9)=26.69ms
     http_req_sending...............: avg=232.72µs min=6.32µs  med=11.28µs  max=140.46ms p(90)=33.03µs p(95)=125.34µs p(99.9)=44.06ms
     http_req_tls_handshaking.......: avg=0s       min=0s      med=0s       max=0s       p(90)=0s      p(95)=0s       p(99.9)=0s     
     http_req_waiting...............: avg=785.71ms min=6.34ms  med=714.9ms  max=5.38s    p(90)=1.52s   p(95)=1.72s    p(99.9)=4.59s  
     http_reqs......................: 17814   258.593481/s
     iteration_duration.............: avg=833.33ms min=8.14ms  med=779.94ms max=5.41s    p(90)=1.54s   p(95)=1.74s    p(99.9)=4.64s  
     iterations.....................: 16814   244.077175/s
     success_rate...................: 100.00% ✓ 16814      ✗ 0    
     vus............................: 61      min=0        max=499
     vus_max........................: 500     min=500      max=500

Performance Overview

Performance Overview

HTTP Overview

HTTP Overview
Summary for: `apollo-gateway`

K6 Output

     ✓ response code was 200
     ✓ no graphql errors
     ✓ valid response structure

     checks.........................: 100.00% ✓ 29103      ✗ 0    
     data_received..................: 940 MB  14 MB/s
     data_sent......................: 13 MB   186 kB/s
     http_req_blocked...............: avg=37.8µs  min=1.34µs  med=3.33µs  max=38.21ms p(90)=5.7µs    p(95)=13.42µs  p(99.9)=7.66ms
     http_req_connecting............: avg=31.45µs min=0s      med=0s      max=38.14ms p(90)=0s       p(95)=0s       p(99.9)=7.6ms 
     http_req_duration..............: avg=1.21s   min=7.28ms  med=1.19s   max=15.79s  p(90)=2.2s     p(95)=2.62s    p(99.9)=14.62s
       { expected_response:true }...: avg=1.21s   min=7.28ms  med=1.19s   max=15.79s  p(90)=2.2s     p(95)=2.62s    p(99.9)=14.62s
     http_req_failed................: 0.00%   ✓ 0          ✗ 10701
     http_req_receiving.............: avg=84.74µs min=28.63µs med=58.01µs max=36.2ms  p(90)=108.38µs p(95)=133.62µs p(99.9)=2.39ms
     http_req_sending...............: avg=45.15µs min=6.05µs  med=12.97µs max=23.82ms p(90)=30.01µs  p(95)=45.54µs  p(99.9)=6.79ms
     http_req_tls_handshaking.......: avg=0s      min=0s      med=0s      max=0s      p(90)=0s       p(95)=0s       p(99.9)=0s    
     http_req_waiting...............: avg=1.21s   min=7.23ms  med=1.19s   max=15.79s  p(90)=2.2s     p(95)=2.62s    p(99.9)=14.62s
     http_reqs......................: 10701   156.101863/s
     iteration_duration.............: avg=1.34s   min=7.73ms  med=1.33s   max=15.81s  p(90)=2.24s    p(95)=2.71s    p(99.9)=14.68s
     iterations.....................: 9701    141.514267/s
     success_rate...................: 100.00% ✓ 9701       ✗ 0    
     vus............................: 103     min=0        max=500
     vus_max........................: 500     min=500      max=500

Performance Overview

Performance Overview

HTTP Overview

HTTP Overview

@github-actions
Copy link

github-actions bot commented Nov 3, 2025

Overview for: constant-vus-subgraphs-delay-resources

This scenario runs 4 subgraphs and a GraphQL gateway with Federation spec, and runs a heavy query. It's being executed with a constant amount of VUs over a fixed amount of time. It measure things like memory usage, CPU usage, average RPS. It also includes a summary of the entire execution, and metrics information about HTTP execution times.

This scenario was running 50 VUs over 60s

Comparison

Comparison

Gateway RPS ⬇️ Requests Duration Notes
grafbase 172 13943 total, 0 failed avg: 217ms, p95: 228ms
cosmo 167 13543 total, 0 failed avg: 223ms, p95: 244ms
hive-router 167 13592 total, 0 failed avg: 223ms, p95: 233ms
hive-gateway-bun 164 12553 total, 0 failed avg: 241ms, p95: 264ms
hive-gateway 162 12436 total, 0 failed avg: 243ms, p95: 271ms
apollo-router 140 11402 total, 0 failed avg: 265ms, p95: 307ms
apollo-gateway 118 9717 total, 0 failed avg: 311ms, p95: 345ms
Summary for: `grafbase`

K6 Output

     ✓ response code was 200
     ✓ no graphql errors
     ✓ valid response structure

     checks.........................: 100.00% ✓ 41529      ✗ 0    
     data_received..................: 1.2 GB  15 MB/s
     data_sent......................: 16 MB   200 kB/s
     http_req_blocked...............: avg=20.59µs  min=1.22µs   med=2.1µs    max=9.87ms   p(90)=3.88µs   p(95)=5.52µs   p(99.9)=7.17ms  
     http_req_connecting............: avg=17.73µs  min=0s       med=0s       max=9.83ms   p(90)=0s       p(95)=0s       p(99.9)=7.15ms  
     http_req_duration..............: avg=216.77ms min=159.47ms med=215.81ms max=657.81ms p(90)=225.43ms p(95)=228.29ms p(99.9)=556.46ms
       { expected_response:true }...: avg=216.77ms min=159.47ms med=215.81ms max=657.81ms p(90)=225.43ms p(95)=228.29ms p(99.9)=556.46ms
     http_req_failed................: 0.00%   ✓ 0          ✗ 13943
     http_req_receiving.............: avg=87.43µs  min=28.94µs  med=49.14µs  max=13.92ms  p(90)=105.44µs p(95)=279.08µs p(99.9)=3.57ms  
     http_req_sending...............: avg=129.29µs min=5.62µs   med=8.67µs   max=425.86ms p(90)=28.75µs  p(95)=103.25µs p(99.9)=8.64ms  
     http_req_tls_handshaking.......: avg=0s       min=0s       med=0s       max=0s       p(90)=0s       p(95)=0s       p(99.9)=0s      
     http_req_waiting...............: avg=216.55ms min=159.4ms  med=215.71ms max=656.57ms p(90)=225.27ms p(95)=228.08ms p(99.9)=529.53ms
     http_reqs......................: 13943   172.063241/s
     iteration_duration.............: avg=217.09ms min=159.72ms med=216.09ms max=683.61ms p(90)=225.66ms p(95)=228.49ms p(99.9)=577.49ms
     iterations.....................: 13843   170.829194/s
     success_rate...................: 100.00% ✓ 13843      ✗ 0    
     vus............................: 50      min=0        max=50 
     vus_max........................: 50      min=50       max=50 

Performance Overview

Performance Overview

HTTP Overview

HTTP Overview
Summary for: `cosmo`

K6 Output

     ✓ response code was 200
     ✓ no graphql errors
     ✓ valid response structure

     checks.........................: 100.00% ✓ 40329      ✗ 0    
     data_received..................: 1.2 GB  15 MB/s
     data_sent......................: 16 MB   194 kB/s
     http_req_blocked...............: avg=20.64µs  min=1.39µs   med=2.79µs   max=8.94ms   p(90)=4.02µs   p(95)=5.08µs   p(99.9)=6.77ms  
     http_req_connecting............: avg=16.78µs  min=0s       med=0s       max=8.91ms   p(90)=0s       p(95)=0s       p(99.9)=6.75ms  
     http_req_duration..............: avg=222.93ms min=126.42ms med=221.81ms max=622.39ms p(90)=238.31ms p(95)=243.85ms p(99.9)=503.31ms
       { expected_response:true }...: avg=222.93ms min=126.42ms med=221.81ms max=622.39ms p(90)=238.31ms p(95)=243.85ms p(99.9)=503.31ms
     http_req_failed................: 0.00%   ✓ 0          ✗ 13543
     http_req_receiving.............: avg=426.2µs  min=30.97µs  med=60.92µs  max=64.04ms  p(90)=330.08µs p(95)=783.87µs p(99.9)=23.4ms  
     http_req_sending...............: avg=80.3µs   min=5.91µs   med=11.05µs  max=196.69ms p(90)=30.7µs   p(95)=125.02µs p(99.9)=3.91ms  
     http_req_tls_handshaking.......: avg=0s       min=0s       med=0s       max=0s       p(90)=0s       p(95)=0s       p(99.9)=0s      
     http_req_waiting...............: avg=222.43ms min=126.28ms med=221.43ms max=621.52ms p(90)=237.65ms p(95)=243.21ms p(99.9)=502.25ms
     http_reqs......................: 13543   167.106425/s
     iteration_duration.............: avg=223.41ms min=126.65ms med=222.2ms  max=656.13ms p(90)=238.63ms p(95)=244.2ms  p(99.9)=548.96ms
     iterations.....................: 13443   165.87253/s
     success_rate...................: 100.00% ✓ 13443      ✗ 0    
     vus............................: 9       min=0        max=50 
     vus_max........................: 50      min=50       max=50 

Performance Overview

Performance Overview

HTTP Overview

HTTP Overview
Summary for: `hive-router`

K6 Output

     ✓ response code was 200
     ✓ no graphql errors
     ✓ valid response structure

     checks.........................: 100.00% ✓ 40476      ✗ 0    
     data_received..................: 1.2 GB  15 MB/s
     data_sent......................: 16 MB   195 kB/s
     http_req_blocked...............: avg=19.45µs  min=1.19µs   med=2.12µs   max=9.11ms   p(90)=3.55µs   p(95)=4.97µs   p(99.9)=6.67ms  
     http_req_connecting............: avg=16.72µs  min=0s       med=0s       max=9.08ms   p(90)=0s       p(95)=0s       p(99.9)=6.65ms  
     http_req_duration..............: avg=222.57ms min=115.92ms med=221.51ms max=625.56ms p(90)=230.5ms  p(95)=233.42ms p(99.9)=540.7ms 
       { expected_response:true }...: avg=222.57ms min=115.92ms med=221.51ms max=625.56ms p(90)=230.5ms  p(95)=233.42ms p(99.9)=540.7ms 
     http_req_failed................: 0.00%   ✓ 0          ✗ 13592
     http_req_receiving.............: avg=98.44µs  min=24.95µs  med=46.64µs  max=163.75ms p(90)=101.09µs p(95)=275.41µs p(99.9)=4.42ms  
     http_req_sending...............: avg=132.32µs min=5.56µs   med=8.69µs   max=385.56ms p(90)=30.78µs  p(95)=111.68µs p(99.9)=6.91ms  
     http_req_tls_handshaking.......: avg=0s       min=0s       med=0s       max=0s       p(90)=0s       p(95)=0s       p(99.9)=0s      
     http_req_waiting...............: avg=222.33ms min=115.85ms med=221.41ms max=611.7ms  p(90)=230.31ms p(95)=233.21ms p(99.9)=500.59ms
     http_reqs......................: 13592   167.797783/s
     iteration_duration.............: avg=222.93ms min=116.08ms med=221.76ms max=645.04ms p(90)=230.7ms  p(95)=233.62ms p(99.9)=555.92ms
     iterations.....................: 13492   166.563249/s
     success_rate...................: 100.00% ✓ 13492      ✗ 0    
     vus............................: 50      min=0        max=50 
     vus_max........................: 50      min=50       max=50 

Performance Overview

Performance Overview

HTTP Overview

HTTP Overview
Summary for: `hive-gateway-bun`

K6 Output

     ✓ response code was 200
     ✓ no graphql errors
     ✓ valid response structure

     checks.........................: 100.00% ✓ 37359      ✗ 0    
     data_received..................: 1.1 GB  14 MB/s
     data_sent......................: 15 MB   191 kB/s
     http_req_blocked...............: avg=22.17µs  min=1.1µs    med=2.65µs   max=9.34ms   p(90)=4.13µs   p(95)=5.32µs   p(99.9)=6.95ms  
     http_req_connecting............: avg=18.29µs  min=0s       med=0s       max=9.3ms    p(90)=0s       p(95)=0s       p(99.9)=6.93ms  
     http_req_duration..............: avg=240.52ms min=130.27ms med=231.48ms max=819.53ms p(90)=253.02ms p(95)=263.92ms p(99.9)=695.64ms
       { expected_response:true }...: avg=240.52ms min=130.27ms med=231.48ms max=819.53ms p(90)=253.02ms p(95)=263.92ms p(99.9)=695.64ms
     http_req_failed................: 0.00%   ✓ 0          ✗ 12553
     http_req_receiving.............: avg=85.8µs   min=24.72µs  med=44.11µs  max=50.53ms  p(90)=95.3µs   p(95)=157.7µs  p(99.9)=3.03ms  
     http_req_sending...............: avg=95.5µs   min=5.32µs   med=10.76µs  max=132.9ms  p(90)=33.07µs  p(95)=124.04µs p(99.9)=5.63ms  
     http_req_tls_handshaking.......: avg=0s       min=0s       med=0s       max=0s       p(90)=0s       p(95)=0s       p(99.9)=0s      
     http_req_waiting...............: avg=240.34ms min=130.22ms med=231.33ms max=798.78ms p(90)=252.84ms p(95)=263.74ms p(99.9)=694.52ms
     http_reqs......................: 12553   164.010057/s
     iteration_duration.............: avg=241.53ms min=130.54ms med=231.84ms max=835.23ms p(90)=253.38ms p(95)=264.42ms p(99.9)=733.59ms
     iterations.....................: 12453   162.703517/s
     success_rate...................: 100.00% ✓ 12453      ✗ 0    
     vus............................: 50      min=0        max=50 
     vus_max........................: 50      min=50       max=50 

Performance Overview

Performance Overview

HTTP Overview

HTTP Overview
Summary for: `hive-gateway`

K6 Output

     ✓ response code was 200
     ✓ no graphql errors
     ✓ valid response structure

     checks.........................: 100.00% ✓ 37008      ✗ 0    
     data_received..................: 1.1 GB  14 MB/s
     data_sent......................: 15 MB   189 kB/s
     http_req_blocked...............: avg=23.04µs  min=1.18µs   med=2.77µs   max=9.57ms   p(90)=4.41µs   p(95)=5.76µs   p(99.9)=7.13ms  
     http_req_connecting............: avg=19.2µs   min=0s       med=0s       max=9.54ms   p(90)=0s       p(95)=0s       p(99.9)=7.11ms  
     http_req_duration..............: avg=242.55ms min=158.24ms med=235.4ms  max=775.6ms  p(90)=258.27ms p(95)=270.51ms p(99.9)=643.75ms
       { expected_response:true }...: avg=242.55ms min=158.24ms med=235.4ms  max=775.6ms  p(90)=258.27ms p(95)=270.51ms p(99.9)=643.75ms
     http_req_failed................: 0.00%   ✓ 0          ✗ 12436
     http_req_receiving.............: avg=95.88µs  min=26.5µs   med=47.11µs  max=130.05ms p(90)=101.88µs p(95)=179.84µs p(99.9)=2.75ms  
     http_req_sending...............: avg=88.31µs  min=5.56µs   med=11.01µs  max=179.78ms p(90)=33.43µs  p(95)=120.83µs p(99.9)=5.16ms  
     http_req_tls_handshaking.......: avg=0s       min=0s       med=0s       max=0s       p(90)=0s       p(95)=0s       p(99.9)=0s      
     http_req_waiting...............: avg=242.36ms min=158.19ms med=235.28ms max=774.8ms  p(90)=258.1ms  p(95)=270.05ms p(99.9)=642.35ms
     http_reqs......................: 12436   162.568164/s
     iteration_duration.............: avg=243.63ms min=158.41ms med=235.79ms max=797.98ms p(90)=258.63ms p(95)=271.39ms p(99.9)=711.19ms
     iterations.....................: 12336   161.260926/s
     success_rate...................: 100.00% ✓ 12336      ✗ 0    
     vus............................: 50      min=0        max=50 
     vus_max........................: 50      min=50       max=50 

Performance Overview

Performance Overview

HTTP Overview

HTTP Overview
Summary for: `apollo-router`

K6 Output

     ✓ response code was 200
     ✓ no graphql errors
     ✓ valid response structure

     checks.........................: 100.00% ✓ 33906      ✗ 0    
     data_received..................: 1.0 GB  12 MB/s
     data_sent......................: 13 MB   163 kB/s
     http_req_blocked...............: avg=21.42µs  min=1.28µs   med=2.68µs   max=7.57ms   p(90)=3.95µs   p(95)=4.79µs   p(99.9)=5.94ms  
     http_req_connecting............: avg=17.24µs  min=0s       med=0s       max=7.53ms   p(90)=0s       p(95)=0s       p(99.9)=5.93ms  
     http_req_duration..............: avg=264.75ms min=169.21ms med=263.97ms max=676.22ms p(90)=298.99ms p(95)=307.48ms p(99.9)=574.89ms
       { expected_response:true }...: avg=264.75ms min=169.21ms med=263.97ms max=676.22ms p(90)=298.99ms p(95)=307.48ms p(99.9)=574.89ms
     http_req_failed................: 0.00%   ✓ 0          ✗ 11402
     http_req_receiving.............: avg=119.92µs min=31.2µs   med=49.14µs  max=9.54ms   p(90)=149.79µs p(95)=431.21µs p(99.9)=5.1ms   
     http_req_sending...............: avg=93.28µs  min=6.03µs   med=10.96µs  max=268.3ms  p(90)=44.94µs  p(95)=137.89µs p(99.9)=4.49ms  
     http_req_tls_handshaking.......: avg=0s       min=0s       med=0s       max=0s       p(90)=0s       p(95)=0s       p(99.9)=0s      
     http_req_waiting...............: avg=264.54ms min=167.43ms med=263.74ms max=674.99ms p(90)=298.72ms p(95)=307.28ms p(99.9)=574.02ms
     http_reqs......................: 11402   140.131364/s
     iteration_duration.............: avg=265.66ms min=169.44ms med=264.57ms max=690.91ms p(90)=299.47ms p(95)=307.98ms p(99.9)=621.84ms
     iterations.....................: 11302   138.902357/s
     success_rate...................: 100.00% ✓ 11302      ✗ 0    
     vus............................: 50      min=0        max=50 
     vus_max........................: 50      min=50       max=50 

Performance Overview

Performance Overview

HTTP Overview

HTTP Overview
Summary for: `apollo-gateway`

K6 Output

     ✓ response code was 200
     ✓ no graphql errors
     ✓ valid response structure

     checks.........................: 100.00% ✓ 28851      ✗ 0   
     data_received..................: 853 MB  10 MB/s
     data_sent......................: 11 MB   138 kB/s
     http_req_blocked...............: avg=35.18µs  min=1.51µs   med=3.97µs   max=11.04ms  p(90)=5.99µs   p(95)=7.29µs   p(99.9)=9.18ms  
     http_req_connecting............: avg=29.53µs  min=0s       med=0s       max=11.01ms  p(90)=0s       p(95)=0s       p(99.9)=9.15ms  
     http_req_duration..............: avg=310.96ms min=212.39ms med=309.13ms max=856.16ms p(90)=335.88ms p(95)=344.61ms p(99.9)=750.23ms
       { expected_response:true }...: avg=310.96ms min=212.39ms med=309.13ms max=856.16ms p(90)=335.88ms p(95)=344.61ms p(99.9)=750.23ms
     http_req_failed................: 0.00%   ✓ 0          ✗ 9717
     http_req_receiving.............: avg=98.36µs  min=32.34µs  med=78.2µs   max=7.84ms   p(90)=130.94µs p(95)=166.79µs p(99.9)=2.26ms  
     http_req_sending...............: avg=68.01µs  min=6.14µs   med=15.8µs   max=227.13ms p(90)=29.81µs  p(95)=45.63µs  p(99.9)=3.12ms  
     http_req_tls_handshaking.......: avg=0s       min=0s       med=0s       max=0s       p(90)=0s       p(95)=0s       p(99.9)=0s      
     http_req_waiting...............: avg=310.79ms min=212.3ms  med=308.98ms max=854.86ms p(90)=335.77ms p(95)=344.46ms p(99.9)=749.26ms
     http_reqs......................: 9717    118.918228/s
     iteration_duration.............: avg=312.51ms min=216.39ms med=309.69ms max=886.65ms p(90)=336.41ms p(95)=345.18ms p(99.9)=789.64ms
     iterations.....................: 9617    117.694412/s
     success_rate...................: 100.00% ✓ 9617       ✗ 0   
     vus............................: 50      min=0        max=50
     vus_max........................: 50      min=50       max=50

Performance Overview

Performance Overview

HTTP Overview

HTTP Overview

@github-actions
Copy link

github-actions bot commented Nov 3, 2025

Overview for: constant-vus-subgraphs-delay

This scenario runs 4 subgraphs and a GraphQL gateway with Federation spec, and runs a heavy query. It's being executed with a constant amount of VUs over a fixed amount of time. It measure things like memory usage, CPU usage, average RPS. It also includes a summary of the entire execution, and metrics information about HTTP execution times.

This scenario was running 50 VUs over 60s

Comparison

Comparison

Gateway RPS ⬇️ Requests Duration Notes
grafbase 172 13985 total, 0 failed avg: 216ms, p95: 228ms
hive-router 167 13576 total, 0 failed avg: 223ms, p95: 235ms
cosmo 160 12992 total, 0 failed avg: 232ms, p95: 255ms
hive-gateway 146 11228 total, 0 failed avg: 269ms, p95: 319ms
hive-gateway-bun 144 11067 total, 0 failed avg: 273ms, p95: 386ms
apollo-router 123 10058 total, 0 failed avg: 300ms, p95: 346ms
apollo-gateway 91 7486 total, 0 failed avg: 405ms, p95: 439ms
Summary for: `grafbase`

K6 Output

     ✓ response code was 200
     ✓ no graphql errors
     ✓ valid response structure

     checks.........................: 100.00% ✓ 41655      ✗ 0    
     data_received..................: 1.2 GB  15 MB/s
     data_sent......................: 16 MB   201 kB/s
     http_req_blocked...............: avg=18.81µs  min=1.1µs    med=1.91µs   max=9.16ms   p(90)=3.12µs   p(95)=4.69µs   p(99.9)=6.65ms  
     http_req_connecting............: avg=16.36µs  min=0s       med=0s       max=9.12ms   p(90)=0s       p(95)=0s       p(99.9)=6.63ms  
     http_req_duration..............: avg=216.14ms min=126.61ms med=215.35ms max=604.86ms p(90)=225.43ms p(95)=228.31ms p(99.9)=502.49ms
       { expected_response:true }...: avg=216.14ms min=126.61ms med=215.35ms max=604.86ms p(90)=225.43ms p(95)=228.31ms p(99.9)=502.49ms
     http_req_failed................: 0.00%   ✓ 0          ✗ 13985
     http_req_receiving.............: avg=83.93µs  min=23.26µs  med=45.24µs  max=14.76ms  p(90)=100.89µs p(95)=291.1µs  p(99.9)=3.99ms  
     http_req_sending...............: avg=128.74µs min=4.64µs   med=8.62µs   max=362.88ms p(90)=28.67µs  p(95)=113.55µs p(99.9)=7.61ms  
     http_req_tls_handshaking.......: avg=0s       min=0s       med=0s       max=0s       p(90)=0s       p(95)=0s       p(99.9)=0s      
     http_req_waiting...............: avg=215.93ms min=126.53ms med=215.24ms max=604.03ms p(90)=225.23ms p(95)=228.07ms p(99.9)=490.37ms
     http_reqs......................: 13985   172.648455/s
     iteration_duration.............: avg=216.48ms min=126.89ms med=215.62ms max=617.46ms p(90)=225.65ms p(95)=228.53ms p(99.9)=530.81ms
     iterations.....................: 13885   171.413929/s
     success_rate...................: 100.00% ✓ 13885      ✗ 0    
     vus............................: 50      min=0        max=50 
     vus_max........................: 50      min=50       max=50 

Performance Overview

Performance Overview

HTTP Overview

HTTP Overview
Summary for: `hive-router`

K6 Output

     ✓ response code was 200
     ✓ no graphql errors
     ✓ valid response structure

     checks.........................: 100.00% ✓ 40428      ✗ 0    
     data_received..................: 1.2 GB  15 MB/s
     data_sent......................: 16 MB   195 kB/s
     http_req_blocked...............: avg=20.01µs  min=1.19µs   med=2.16µs   max=9.45ms   p(90)=3.15µs   p(95)=4.3µs    p(99.9)=6.96ms  
     http_req_connecting............: avg=17.42µs  min=0s       med=0s       max=9.41ms   p(90)=0s       p(95)=0s       p(99.9)=6.94ms  
     http_req_duration..............: avg=222.85ms min=157.78ms med=221.74ms max=602.03ms p(90)=231.58ms p(95)=234.54ms p(99.9)=518.01ms
       { expected_response:true }...: avg=222.85ms min=157.78ms med=221.74ms max=602.03ms p(90)=231.58ms p(95)=234.54ms p(99.9)=518.01ms
     http_req_failed................: 0.00%   ✓ 0          ✗ 13576
     http_req_receiving.............: avg=72.7µs   min=25.43µs  med=42.78µs  max=10.21ms  p(90)=89.54µs  p(95)=247.27µs p(99.9)=1.86ms  
     http_req_sending...............: avg=123.02µs min=5.56µs   med=9.26µs   max=367.65ms p(90)=27.89µs  p(95)=99.43µs  p(99.9)=5.4ms   
     http_req_tls_handshaking.......: avg=0s       min=0s       med=0s       max=0s       p(90)=0s       p(95)=0s       p(99.9)=0s      
     http_req_waiting...............: avg=222.65ms min=157.69ms med=221.65ms max=601.1ms  p(90)=231.46ms p(95)=234.37ms p(99.9)=495.3ms 
     http_reqs......................: 13576   167.493252/s
     iteration_duration.............: avg=223.24ms min=158ms    med=222.01ms max=615.74ms p(90)=231.81ms p(95)=234.77ms p(99.9)=543.29ms
     iterations.....................: 13476   166.259507/s
     success_rate...................: 100.00% ✓ 13476      ✗ 0    
     vus............................: 41      min=0        max=50 
     vus_max........................: 50      min=50       max=50 

Performance Overview

Performance Overview

HTTP Overview

HTTP Overview
Summary for: `cosmo`

K6 Output

     ✓ response code was 200
     ✓ no graphql errors
     ✓ valid response structure

     checks.........................: 100.00% ✓ 38676      ✗ 0    
     data_received..................: 1.1 GB  14 MB/s
     data_sent......................: 15 MB   186 kB/s
     http_req_blocked...............: avg=19.17µs  min=1.11µs   med=2.87µs   max=8.28ms   p(90)=4.4µs    p(95)=5.69µs   p(99.9)=6.08ms  
     http_req_connecting............: avg=15.63µs  min=0s       med=0s       max=8.24ms   p(90)=0s       p(95)=0s       p(99.9)=6.05ms  
     http_req_duration..............: avg=232.45ms min=161.73ms med=231.87ms max=636.32ms p(90)=248.85ms p(95)=254.5ms  p(99.9)=529.24ms
       { expected_response:true }...: avg=232.45ms min=161.73ms med=231.87ms max=636.32ms p(90)=248.85ms p(95)=254.5ms  p(99.9)=529.24ms
     http_req_failed................: 0.00%   ✓ 0          ✗ 12992
     http_req_receiving.............: avg=316.79µs min=29.81µs  med=54.81µs  max=232.21ms p(90)=144.47µs p(95)=469.93µs p(99.9)=23.69ms 
     http_req_sending...............: avg=94.69µs  min=5.35µs   med=10.74µs  max=237.53ms p(90)=22.3µs   p(95)=117.48µs p(99.9)=3.58ms  
     http_req_tls_handshaking.......: avg=0s       min=0s       med=0s       max=0s       p(90)=0s       p(95)=0s       p(99.9)=0s      
     http_req_waiting...............: avg=232.03ms min=161.64ms med=231.61ms max=635.56ms p(90)=248.47ms p(95)=253.95ms p(99.9)=516.88ms
     http_reqs......................: 12992   160.270674/s
     iteration_duration.............: avg=232.96ms min=162.02ms med=232.23ms max=663.73ms p(90)=249.17ms p(95)=254.83ms p(99.9)=554.09ms
     iterations.....................: 12892   159.037063/s
     success_rate...................: 100.00% ✓ 12892      ✗ 0    
     vus............................: 50      min=0        max=50 
     vus_max........................: 50      min=50       max=50 

Performance Overview

Performance Overview

HTTP Overview

HTTP Overview
Summary for: `hive-gateway`

K6 Output

     ✓ response code was 200
     ✓ no graphql errors
     ✓ valid response structure

     checks.........................: 100.00% ✓ 33384      ✗ 0    
     data_received..................: 986 MB  13 MB/s
     data_sent......................: 13 MB   171 kB/s
     http_req_blocked...............: avg=35.23µs  min=1.11µs   med=2.68µs   max=21.8ms   p(90)=4.2µs    p(95)=5.48µs   p(99.9)=10.16ms 
     http_req_connecting............: avg=29.69µs  min=0s       med=0s       max=12.35ms  p(90)=0s       p(95)=0s       p(99.9)=9.91ms  
     http_req_duration..............: avg=268.64ms min=160.68ms med=258.35ms max=785ms    p(90)=280.63ms p(95)=318.7ms  p(99.9)=674.02ms
       { expected_response:true }...: avg=268.64ms min=160.68ms med=258.35ms max=785ms    p(90)=280.63ms p(95)=318.7ms  p(99.9)=674.02ms
     http_req_failed................: 0.00%   ✓ 0          ✗ 11228
     http_req_receiving.............: avg=97.88µs  min=25.61µs  med=47.25µs  max=20.89ms  p(90)=110.34µs p(95)=356.61µs p(99.9)=4.3ms   
     http_req_sending...............: avg=129.54µs min=5.66µs   med=11.31µs  max=239.61ms p(90)=37.39µs  p(95)=149.61µs p(99.9)=7.17ms  
     http_req_tls_handshaking.......: avg=0s       min=0s       med=0s       max=0s       p(90)=0s       p(95)=0s       p(99.9)=0s      
     http_req_waiting...............: avg=268.41ms min=160.6ms  med=258.2ms  max=784.53ms p(90)=280.29ms p(95)=315.63ms p(99.9)=673.09ms
     http_reqs......................: 11228   146.806146/s
     iteration_duration.............: avg=270.08ms min=161.84ms med=258.72ms max=819.13ms p(90)=281.01ms p(95)=365.65ms p(99.9)=709.79ms
     iterations.....................: 11128   145.498646/s
     success_rate...................: 100.00% ✓ 11128      ✗ 0    
     vus............................: 50      min=0        max=50 
     vus_max........................: 50      min=50       max=50 

Performance Overview

Performance Overview

HTTP Overview

HTTP Overview
Summary for: `hive-gateway-bun`

K6 Output

     ✓ response code was 200
     ✓ no graphql errors
     ✓ valid response structure

     checks.........................: 100.00% ✓ 32901      ✗ 0    
     data_received..................: 972 MB  13 MB/s
     data_sent......................: 13 MB   168 kB/s
     http_req_blocked...............: avg=30.33µs  min=1.18µs   med=2.83µs   max=11.84ms  p(90)=4.38µs   p(95)=5.85µs   p(99.9)=9.49ms  
     http_req_connecting............: avg=26.74µs  min=0s       med=0s       max=11.81ms  p(90)=0s       p(95)=0s       p(99.9)=9.46ms  
     http_req_duration..............: avg=272.76ms min=160.7ms  med=263.87ms max=727.6ms  p(90)=292.39ms p(95)=385.81ms p(99.9)=622.81ms
       { expected_response:true }...: avg=272.76ms min=160.7ms  med=263.87ms max=727.6ms  p(90)=292.39ms p(95)=385.81ms p(99.9)=622.81ms
     http_req_failed................: 0.00%   ✓ 0          ✗ 11067
     http_req_receiving.............: avg=102.33µs min=26.08µs  med=47.79µs  max=21.47ms  p(90)=116.49µs p(95)=380.93µs p(99.9)=4.32ms  
     http_req_sending...............: avg=101.4µs  min=5.68µs   med=11.31µs  max=177.27ms p(90)=37.4µs   p(95)=151.29µs p(99.9)=8.23ms  
     http_req_tls_handshaking.......: avg=0s       min=0s       med=0s       max=0s       p(90)=0s       p(95)=0s       p(99.9)=0s      
     http_req_waiting...............: avg=272.56ms min=160.62ms med=263.71ms max=726.04ms p(90)=292.21ms p(95)=385.49ms p(99.9)=621.68ms
     http_reqs......................: 11067   144.397547/s
     iteration_duration.............: avg=274.13ms min=170.58ms med=264.31ms max=766.19ms p(90)=292.85ms p(95)=386.97ms p(99.9)=641.48ms
     iterations.....................: 10967   143.092789/s
     success_rate...................: 100.00% ✓ 10967      ✗ 0    
     vus............................: 50      min=0        max=50 
     vus_max........................: 50      min=50       max=50 

Performance Overview

Performance Overview

HTTP Overview

HTTP Overview
Summary for: `apollo-router`

K6 Output

     ✓ response code was 200
     ✓ no graphql errors
     ✓ valid response structure

     checks.........................: 100.00% ✓ 29874      ✗ 0    
     data_received..................: 883 MB  11 MB/s
     data_sent......................: 12 MB   144 kB/s
     http_req_blocked...............: avg=25.36µs  min=1.78µs   med=2.91µs   max=9.8ms    p(90)=4.41µs   p(95)=5.58µs   p(99.9)=7.46ms  
     http_req_connecting............: avg=21.74µs  min=0s       med=0s       max=9.75ms   p(90)=0s       p(95)=0s       p(99.9)=7.43ms  
     http_req_duration..............: avg=300.49ms min=178.77ms med=301.79ms max=735.25ms p(90)=336.57ms p(95)=345.67ms p(99.9)=641.93ms
       { expected_response:true }...: avg=300.49ms min=178.77ms med=301.79ms max=735.25ms p(90)=336.57ms p(95)=345.67ms p(99.9)=641.93ms
     http_req_failed................: 0.00%   ✓ 0          ✗ 10058
     http_req_receiving.............: avg=95.85µs  min=32.73µs  med=53.47µs  max=38.15ms  p(90)=111.9µs  p(95)=249.6µs  p(99.9)=1.94ms  
     http_req_sending...............: avg=116.86µs min=7.42µs   med=11.31µs  max=335.92ms p(90)=29.5µs   p(95)=140.83µs p(99.9)=3.27ms  
     http_req_tls_handshaking.......: avg=0s       min=0s       med=0s       max=0s       p(90)=0s       p(95)=0s       p(99.9)=0s      
     http_req_waiting...............: avg=300.27ms min=178.7ms  med=301.6ms  max=733.81ms p(90)=336.39ms p(95)=345.51ms p(99.9)=640.19ms
     http_reqs......................: 10058   123.433938/s
     iteration_duration.............: avg=301.75ms min=179.01ms med=302.4ms  max=767.32ms p(90)=337.1ms  p(95)=346.11ms p(99.9)=657.01ms
     iterations.....................: 9958    122.206716/s
     success_rate...................: 100.00% ✓ 9958       ✗ 0    
     vus............................: 50      min=0        max=50 
     vus_max........................: 50      min=50       max=50 

Performance Overview

Performance Overview

HTTP Overview

HTTP Overview
Summary for: `apollo-gateway`

K6 Output

     ✓ response code was 200
     ✓ no graphql errors
     ✓ valid response structure

     checks.........................: 100.00% ✓ 22158     ✗ 0   
     data_received..................: 658 MB  8.1 MB/s
     data_sent......................: 8.7 MB  107 kB/s
     http_req_blocked...............: avg=33.57µs  min=1.16µs   med=3.27µs   max=9.13ms   p(90)=4.45µs   p(95)=5.24µs   p(99.9)=7.66ms  
     http_req_connecting............: avg=30.07µs  min=0s       med=0s       max=9.1ms    p(90)=0s       p(95)=0s       p(99.9)=7.63ms  
     http_req_duration..............: avg=404.54ms min=210.77ms med=405.02ms max=789.1ms  p(90)=429.72ms p(95)=438.99ms p(99.9)=722.6ms 
       { expected_response:true }...: avg=404.54ms min=210.77ms med=405.02ms max=789.1ms  p(90)=429.72ms p(95)=438.99ms p(99.9)=722.6ms 
     http_req_failed................: 0.00%   ✓ 0         ✗ 7486
     http_req_receiving.............: avg=63.34µs  min=27.19µs  med=52µs     max=19.59ms  p(90)=83.73µs  p(95)=96.22µs  p(99.9)=563.55µs
     http_req_sending...............: avg=112.04µs min=4.95µs   med=12.47µs  max=173.84ms p(90)=16.7µs   p(95)=21.81µs  p(99.9)=14.86ms 
     http_req_tls_handshaking.......: avg=0s       min=0s       med=0s       max=0s       p(90)=0s       p(95)=0s       p(99.9)=0s      
     http_req_waiting...............: avg=404.36ms min=210.69ms med=404.94ms max=778.57ms p(90)=429.53ms p(95)=438.81ms p(99.9)=721.71ms
     http_reqs......................: 7486    91.673626/s
     iteration_duration.............: avg=407.47ms min=261.38ms med=405.42ms max=802.68ms p(90)=430.17ms p(95)=439.64ms p(99.9)=756.99ms
     iterations.....................: 7386    90.449025/s
     success_rate...................: 100.00% ✓ 7386      ✗ 0   
     vus............................: 50      min=0       max=50
     vus_max........................: 50      min=50      max=50

Performance Overview

Performance Overview

HTTP Overview

HTTP Overview

@ardatan ardatan merged commit ec71f2d into main Nov 4, 2025
34 checks passed
@ardatan ardatan deleted the renovate/lock-file-maintenance branch November 4, 2025 00:00
Sign up for free to join this conversation on GitHub. Already have an account? Sign in to comment

Labels

dependencies Pull requests that update a dependency file

Projects

None yet

Development

Successfully merging this pull request may close these issues.

1 participant